Logo

American Heart Association

  144
  0


Final ID: MDP820

Phenylacetylglutamine accelerated endothelial senescence and early-stage atherosclerosis formation by modulating cholesterol synthesis

Abstract Body (Do not enter title and authors here): Background
Early-onset acute coronary syndrome (EO-ACS) poses a significant health burden, necessitating a deeper understanding of its underlying mechanisms. Dysfunction or loss of endothelial cells is an early detectable change and contributes to the onset of atherosclerosis. This study aimed to investigate the role of PAGln, in early-onset ACS, endothelial dysfunction, and atherosclerosis progression.
Results
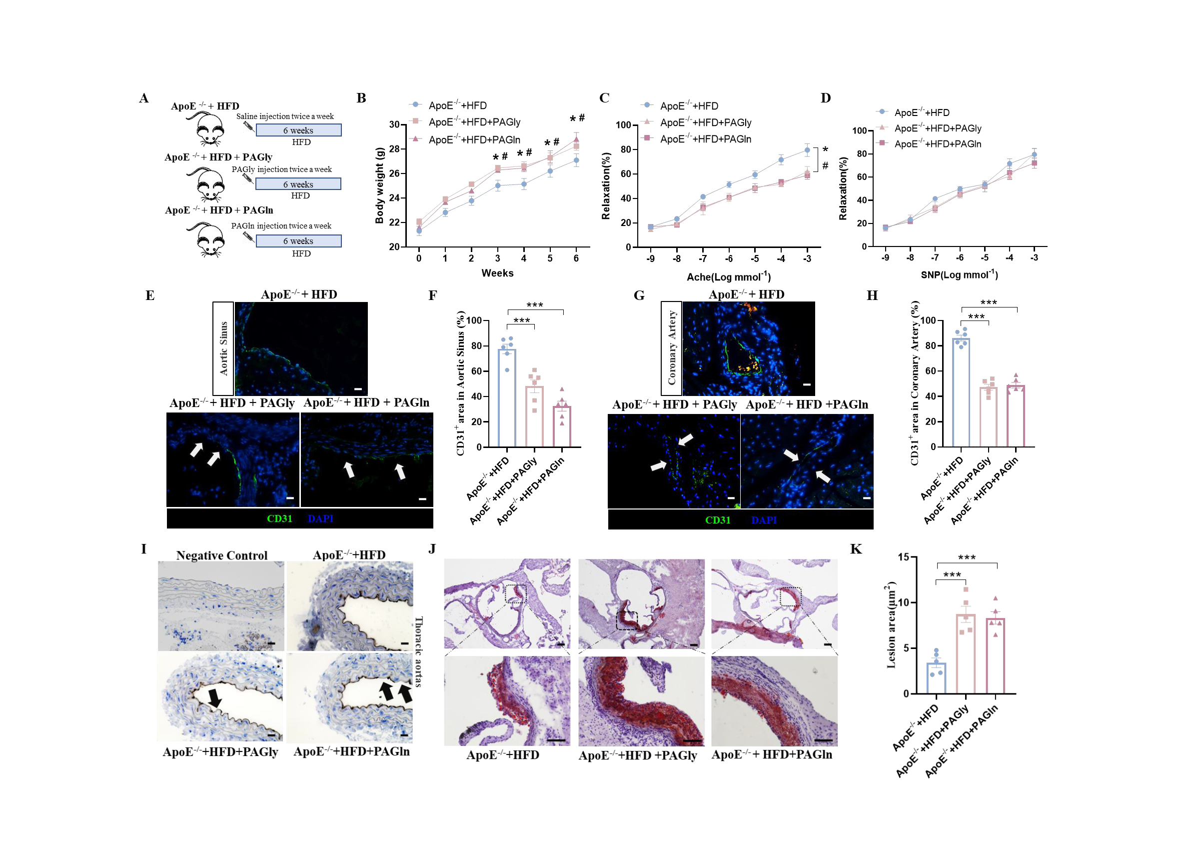
Plasma metabolic signatures were measured with untargeted metabolomics in patients with EO-ACS and control subjects. The potential role of PAGln and PAGly, a homologous metabolite of PAGln, in atherosclerosis was evaluated in ApoE−/− mice through PAGln or PAGly supplementation via i.p. injection. Various functional experiments involving PAGln treatment were performed on HUVECs or HAECs to unravel the underlying mechanism.
Methods
Elevated levels of circulating PAGln were found to be increased in patients with EO-ACS and positively associated with endothelial chemokine levels. PAGln and PAGly treatment were observed to promote the initiation of atherosclerotic lesion formation in the early-stage and accelerate endothelial senescence. In vitro experiments demonstrated that increased cholesterol synthesis in endothelial cells mediated PAGln-induced endothelial senescence. Conversely, inhibition of cholesterol synthesis alleviated PAGln-induced acceleration of endothelial senescence and delayed the natural aging process of endothelial cells.
Conclusion
This study further provide evidence to the detrimental impact of elevated PAGln levels on cardiovascular dysfunction, thus offering valuable insights into the mechanisms underlying early-onset ACS and endothelial senescence.
  • Huang, Rong  ( Shandong First Medical University , Jinan, Shandong , China )
  • Jiang, Xueying  ( Shandong First Medical University , Jinan, Shandong , China )
  • Hou, Siyu  ( Shandong First Medical University , Jinan, Shandong , China )
  • Li, Jie  ( Shandong First Medical University , Jinan, Shandong , China )
  • Author Disclosures:
    Rong Huang: DO NOT have relevant financial relationships | Xueying Jiang: DO NOT have relevant financial relationships | Siyu Hou: DO NOT have relevant financial relationships | Jie Li: No Answer
Meeting Info:

Scientific Sessions 2024

2024

Chicago, Illinois

Session Info:

Endothelial Dysfunction and Beyond

Sunday, 11/17/2024 , 03:15PM - 04:30PM

Moderated Digital Poster Session

More abstracts on this topic:
A Novel Tool for Evaluating Endothelial Function: Plethysmographic Flow-mediated Vasodilation (pFMD)

Kishimoto Shinji, Itarashiki Tomomasa, Higashi Yukihito, Maruhashi Tatsuya, Kajikawa Masato, Mizobuchi Aya, Harada Takahiro, Yamaji Takayuki, Nakano Yukiko, Mohamad Yusoff Farina, Yada Tomohiko

Amino acid and organic acid signature in urine of prepubescents with higher cardiometabolic risk evaluated by waist-to-height ratio

Oliveira Lilian Caroline, Azinheira Nobrega Cruz Nayara, Passadore Mariana, Bocato Mariana, Mill Jose Geraldo, Barbosa Jr Fernando, Casarini Dulce Elena

More abstracts from these authors:
You have to be authorized to contact abstract author. Please, Login
Not Available