Logo

American Heart Association

  194
  0


Final ID: Mo4132

Association between serum anion gap and short-term mortality in sepsis patients complicated by pulmonary hypertension: A cohort study based on MIMIC-IV database

Abstract Body (Do not enter title and authors here): Background: The relationship between anion gap (AG) and short-term mortality in intensive care unit (ICU) sepsis patients complicated by pulmonary hypertension (PH) remains unclear.
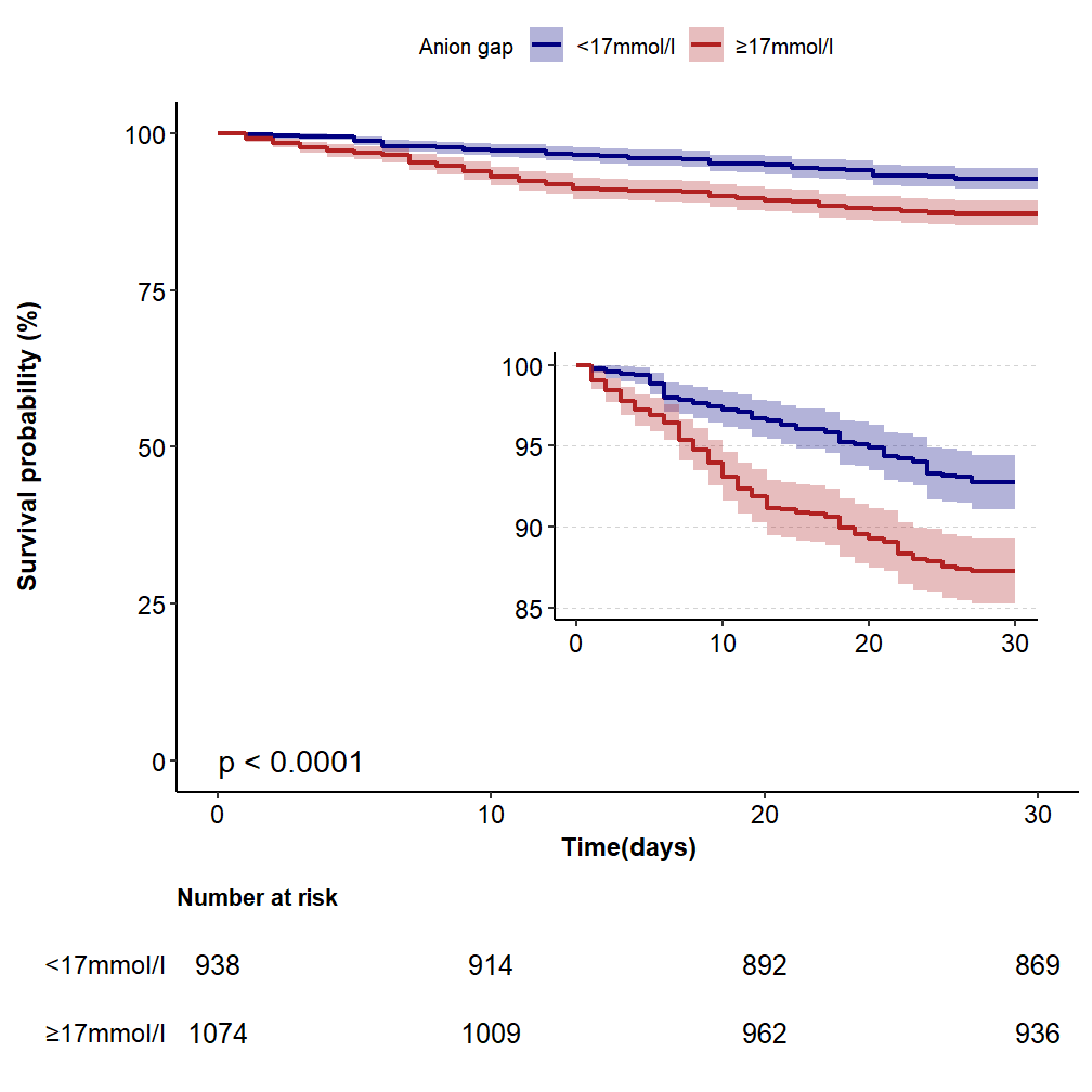
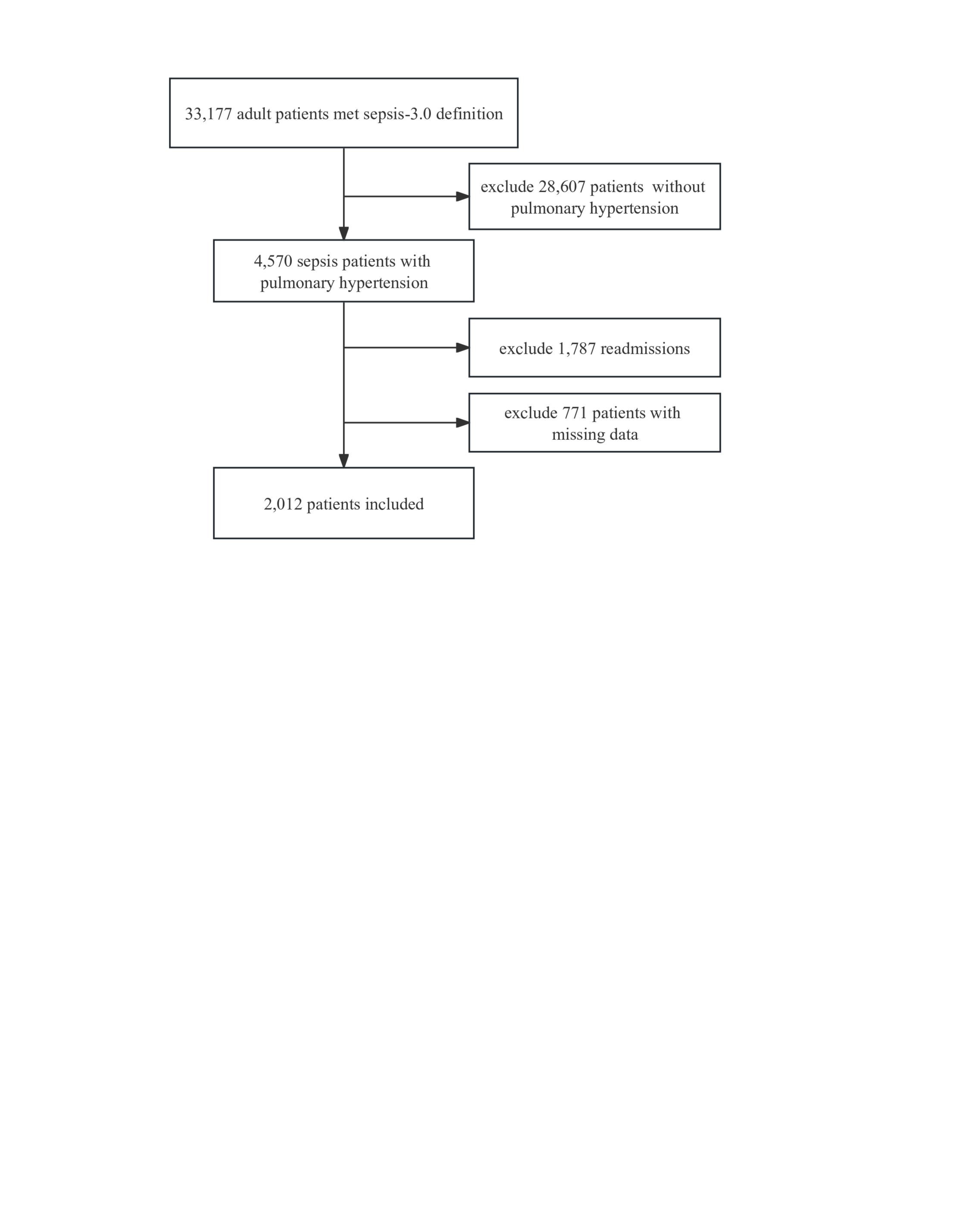
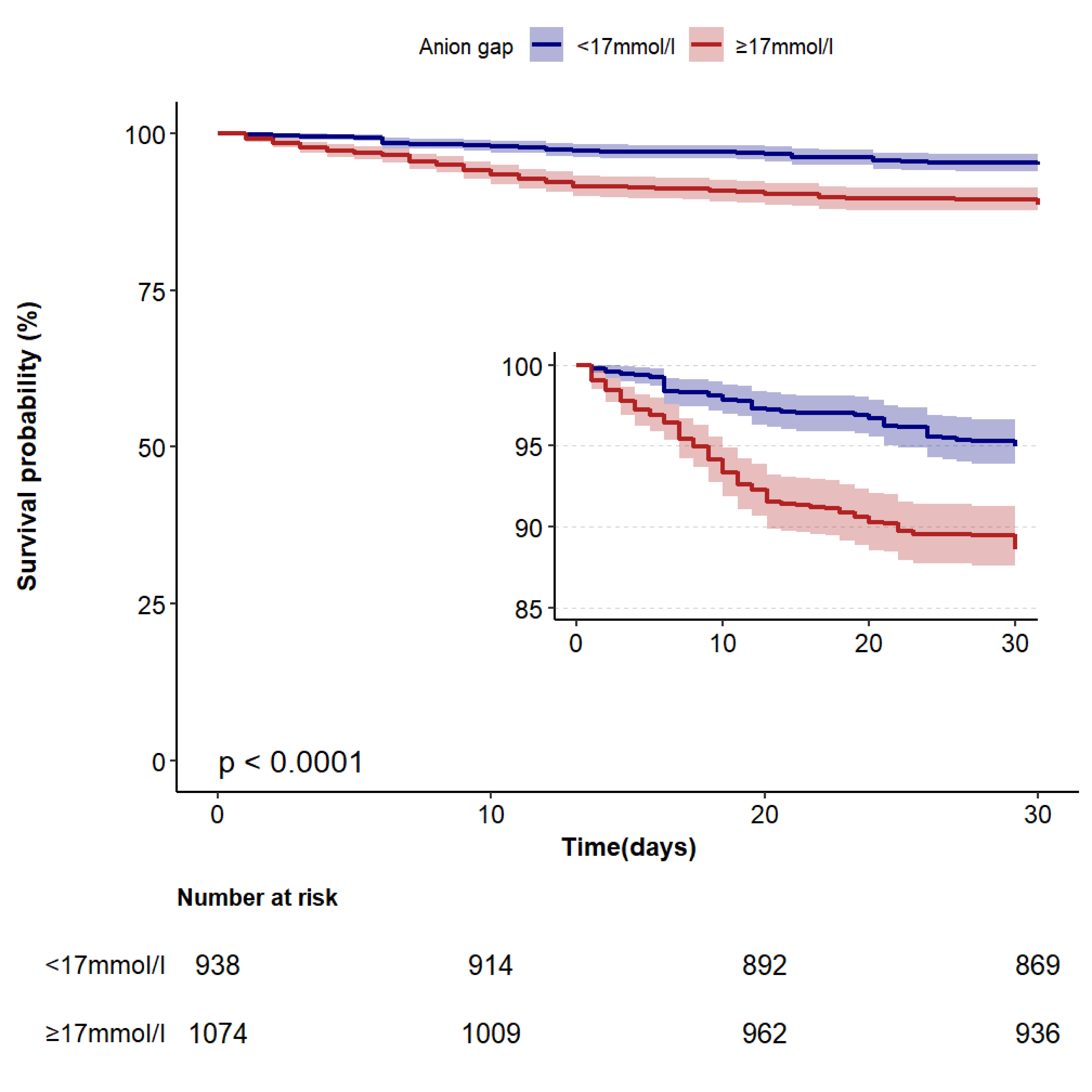
Methods: Retrospective analysis of incident sepsis patients complicated by PH first admitted to ICU in MIMIC database (2008 to 2019) were enrolled. Short-term outcomes include in-hospital mortality and 28-day mortality. According to the AG value (17.0 mmol/L), patients were divided into high and low AG groups. The Kaplan-Meier survival curve was used to compare the cumulative survival rates of the high and low groups using the log-rank test. Multivariable Cox regression analyses were constructed to assess the relationship between AG and short-term outcomes in sepsis patients complicated by PH.
Results: 2012 sepsis patients with pulmonary hypertension were included. The in-hospital mortality rates (11.4%) and 28-day mortality rates (12.8%) in the high AG group were higher than those in the low AG group (5.0% or 7.2%, respectively; P < 0.001). The Kaplan-Meier curve showed that the in-hospital and 28-day cumulative survival rates were lower in the high AG group than that in the low AG group (P < 0.001). Multivariable Cox regression analysis confirmed that elevated AG was an independent risk factor of in-hospital mortality, 28-day mortality, length of stay in ICU and hospital. The relationship between elevated AG and in-hospital mortality remain stable after subgroups analyses.
Conclusions: Elevated serum AG is associated with increased risk-adjusted short-term mortality in sepsis patients complicated by PH, and it may remind clinicians to identify patients with poor prognosis as early as possible.
  • Zhang, Zeying  ( The Second Xiangya Hospital of Central South University , Changsha , China )
  • Liu, Qiming  ( The Second Xiangya Hospital , CHANGSHA , China )
  • Author Disclosures:
    Zeying Zhang: DO NOT have relevant financial relationships | Qiming Liu: DO NOT have relevant financial relationships
Meeting Info:

Scientific Sessions 2024

2024

Chicago, Illinois

Session Info:

Critical Care Cardiology Medley Reprise

Monday, 11/18/2024 , 10:30AM - 11:30AM

Abstract Poster Session

More abstracts on this topic:
A single-cell atlas of the human PAH lung identifies ITGA9 as a candidate regulator of fibroblast activation and vascular remodeling

Brownstein Adam, Wong Brenda, Graves Tammy, Aldred Micheala, Dai Zhiyu, Yang Xia, Eghbali Mansoureh, Hong Jason

2 Dimensional Echocardiography versus 3 Dimentional Echocardiography to Assess Right Ventricular Function in Pulmonary Hypertension: A Systematic Review

Chaudhry Waleed Razzaq, Hajj Fatima, Bathula Satyamedha, Meghji Mohammed Askari, Pasupuleti Hemalatha, Kiyani Madiha, Shah Syeda Simrah, Neelakantan Ramaswamy Sanathanan, Mirzaeidizaji Nakisa, St. Jacques Jahnoy, Khan Khalil Ullah, Veluchamy Elakkiya, Jesse Joshanna

You have to be authorized to contact abstract author. Please, Login
Not Available