Logo

American Heart Association

  140
  0


Final ID: Mo3098

Time-Restricted Feeding Alleviates Cardiac Aging through Gut Microbiota

Abstract Body (Do not enter title and authors here): Background: Time-restricted feeding (TRF) is an effective strategy for anti-aging management yet its prophylactic/therapeutic applicability against cardiac aging is unknown.
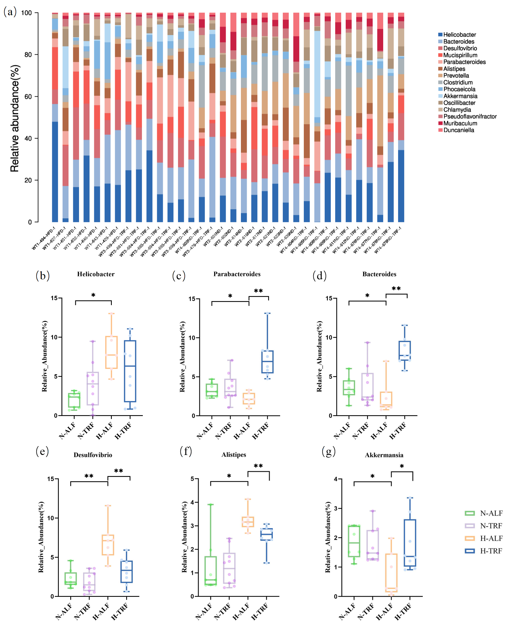
Methods: To assess the effects of TRF on cardiac aging, male mice were randomized into the normal diet+ad libitum feeding (N-ALF), normal diet+TRF (N-TRF), high-fat diet+ALF (H-ALF), high-fat diet+TRF (H-TRF). Metagenomic sequencing was used to investigate the diversity, composition, and evolution of the gut microbiota. The metabolomics was employed to investigate the impact of TRF on the metabolic profile of feces. Using fecal microbiota transplantation, TRF has been validated to delay cardiac aging by optimizing gut microbial composition and function.
Results: Compared to the H-ALF group, the H-TRF group showed that the expression of senescence markers p53 and p21 was reduced. In addition, the myocardial interstitial collagen deposition and the expression of collagen I and III were reduced by TRF. Moreover, TRF reduced left ventricular posterior wall dimensions at end-diastole, interventricular septal thickness at end-diastole, and myocardial diastolic function index E/e' in mice. These suggested that TRF delays high-fat diet-induced cardiac aging. Compared with the H-ALF group, the TRF group exhibited an increase in the alpha diversity of gut microbiota. At the phylum level, the abundance of the Bacteroides was increased by TRF. At the genus level, the abundance of Bacteroides, Parabacteroides, and Akkermansia was increased by TRF. There were 11 characteristic strains in the H-TRF group, six of these strains are closely related to the production of short-chain fatty acids (SCFAs). Function prediction of the differential genes showed an increase in the SCFAs pathway in the H-TRF. LC-MS profiling of feces showed that TRF can reduce the levels of l-tyrosine, l-tryptophan, phenylalanine, valine, indoxyl-sulfate, cholesterol-sulfate, and tetradecanedioic acid in the intestines from high-fat diet mice. TRF increased the levels of 16-oxo-heptadecanoic acid, propionic acid, butyric acid, 2-methylpropionic acid, acetoacetate, succinate, and acetoacetyl-CoA. Using the mice with HFD, those that received gut microbiota from H-TRF showed decreased levels of cardiac senescence markers. It was suggested that gut microbiota plays a crucial role in TRF improving cardiac aging.
Conclusions: TRF improves high-fat diet-induced cardiac aging by optimizing the composition and function of gut microbiota.
  • Tai, Shi  ( The Second Xiangya Hospital of central south university , Changsha , Hunan , China )
  • Fu, Liyao  ( The Second Xiangya Hospital of central south university , Changsha , Hunan , China )
  • Yang, Rukai  ( The Second Xiangya Hospital of central south university , Changsha , Hunan , China )
  • Zhou, Shenghua  ( The Second Xiangya Hospital of central south university , Changsha , Hunan , China )
  • Author Disclosures:
    Shi Tai: DO NOT have relevant financial relationships | Liyao Fu: No Answer | Rukai Yang: DO NOT have relevant financial relationships | Shenghua Zhou: DO NOT have relevant financial relationships
Meeting Info:

Scientific Sessions 2024

2024

Chicago, Illinois

Session Info:

Food is Medicine: Dietary Patterns and Population Health

Monday, 11/18/2024 , 10:30AM - 11:30AM

Abstract Poster Session

More abstracts on this topic:
AI-Derived Retinal Vasculature Features Predict Cardiovascular Risk in Patients with Chronic Kidney Disease: Insights from the CRIC Study

Dhamdhere Rohan, Modanwal Gourav, Rahman Mahboob, Al-kindi Sadeer, Madabhushi Anant

Three Decades of Harm: Tracing Deaths and Disability from Ischemic Heart Disease Attributable to High BMI Across G20 Countries from 1990-2021

Kaur Mandeep, Desai Hardik, Patel Juhi, Amin Vishrant, Adrejiya Parth, Kaur Priyadeep, Sharma Sampda, Kaur Jasleen, Suhani Fnu, Vala Janmay, Syed Saif, Surana Deval

You have to be authorized to contact abstract author. Please, Login
Not Available