Logo

American Heart Association

  137
  0


Final ID: MDP41

Cav-1/FGF2 Axis Mediates Endothelial-Mesenchymal Transition Promoting Aortic Valve Calcification

Abstract Body (Do not enter title and authors here): Background
Calcific Aortic Valve Disease is a common cardiac condition with no effective medication available; severe cases require surgery. Endothelial-to-mesenchymal transition is a key pathological process, yet the genetic regulatory mechanisms involved remain unclear.
Research Questions
Investigating the mechanism of Cav-1/FGF2 axis-mediated endothelial-mesenchymal transition in aortic valve calcification.
Methods
Histopathology, immunohistochemical staining, and western blot analysis were performed on 5 non-calcified and 5 calcified aortic valves. Proteomic sequencing was conducted on these samples. Single-cell RNA sequencing on 3 calcified aortic valves focused on valve endothelial and interstitial cells to explore key genes and functions in EndoMT. In vivo and in vitro experiments, along with single-cell multi-omics sequencing, elucidated the role and mechanism of the Cav-1/FGF2 axis in EndoMT using endothelial cell-specific EndoMT knockout mouse models and cell models.
Results
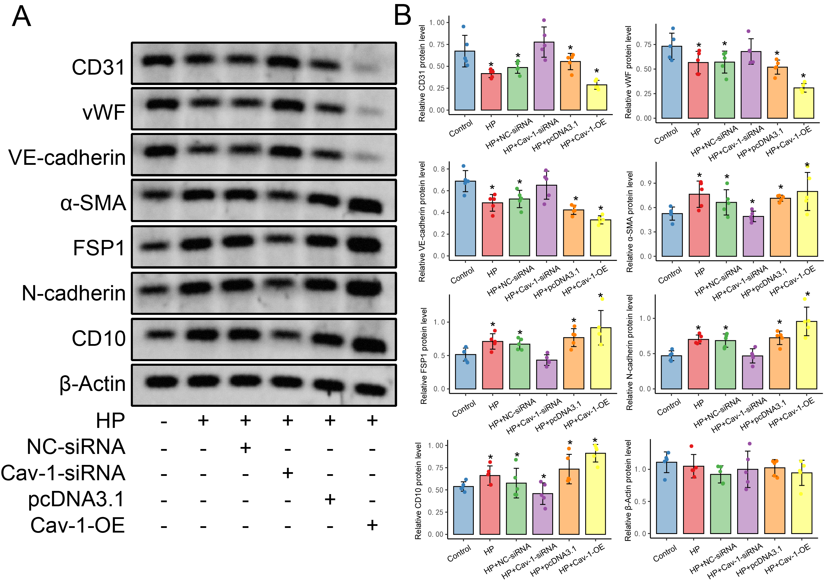
Proteomics and single-cell sequencing results indicated that Cav-1 is involved in the Endothelial-to-mesenchymal transition process in Calcific Aortic Valve Disease. Cav-1 plays a crucial role in the intermediate transition of EndoMT, interacting significantly with FGF2. Immunohistochemical staining showed high expression of Cav-1 in calcified aortic valves. In vitro experiments demonstrated that Cav-1 mediates Endothelial-to-mesenchymal transition in valve endothelial cells, promoting aortic valve calcification. Molecular docking analysis revealed potential direct interaction between Cav-1 and FGF2 proteins. Elevated Cav-1 gene expression increases the number of cell surface caveolae, enhancing cell surface area, which promotes FGF2 binding to its receptor and activates the TGF-beta receptor, both of which facilitate EndoMT through the Smad pathway.
Conclusion(s)
Activation of the Cav-1/FGF2 axis promotes endothelial-mesenchymal transition, thereby promoting aortic valve calcification.
  • Zhu, Zhihui  ( Beijing Anzhen Hospital , Beiji , China )
  • Lai, Yongqiang  ( Beijing Anzhen Hospital , Beijing , China )
  • Author Disclosures:
    Zhihui Zhu: DO NOT have relevant financial relationships | Yongqiang Lai: No Answer
Meeting Info:

Scientific Sessions 2024

2024

Chicago, Illinois

Session Info:

Omics-Based Discovery of Cardiovascular Disease Mechanisms

Saturday, 11/16/2024 , 11:10AM - 12:35PM

Moderated Digital Poster Session

More abstracts on this topic:
A Remedy for the Heart and the Hemoglobin: Improvement in Anemia Post Transcatheter Aortic Valve Replacement

Matta Raghav, Roy Aanya, Hammad Bayan, Draffen Arvind, Natsheh Zachary, Tiu Daniel, Tiu David, Salem Edward, Balami Jesse, Kalagara Swetha, Gupta Neil, Uraizee Omar, Sahgal Savina, Mishra Atreya, Ene Adriana, Hattab Aleyah, Arora Aarushi, Sufyaan Humam, Dau Trang, Silberstein Jonathan, Yu Julia, Torres Kayla, Seshadri Suhas, Navarro Laura, Singam Manisha, Ismail Mariam, Rana Riya, Habeel Samer, Liu Simon, Chaganti Srinidhi, Gurbuxani Vidur, Dwyer Kaluzna Stephanie, Groo Vicki, Carlson Andrew, Shroff Adhir, Bhayani Siddharth, Khan Azmer, Bhattaram Rohan, Zhang Runze, Shah Pal

Aortic Stenosis is Promoted by Ferroptosis via 5-Lipoxygenase

Qin Zihan, Haftbaradaran Esfahani Payam, Pawelzik Sven-christian, Bosman Matthias, Bergstrom Goran, Guns Pieter-jan, Franco-cereceda Anders, Back Magnus

You have to be authorized to contact abstract author. Please, Login
Not Available