Logo

American Heart Association

  119
  0


Final ID: We0076

Targeted Nanotherapy for PAD: Hyaluronic Acid-based Platforms and PIEZO1 Modulation to Improve Vascular Health

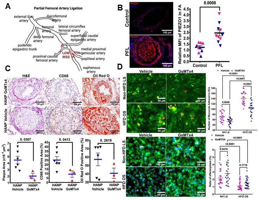
Abstract Body: Background and Aims: Peripheral Arterial Disease (PAD) is a progressive vascular disorder affecting millions, leading to critical limb ischemia, amputation, and increased cardiovascular mortality. Current treatments inadequately address PAD-specific outcomes, underscoring the urgent need for innovative therapies. Our study aims to develop a novel therapeutic platform combining hyaluronic acid-based nanoparticles (HANPs) to deliver the PIEZO1 inhibitor, GsMTx4, specifically to atherosclerotic plaques. We hypothesize that this targeted nanotherapy can melt femoral plaque in our established murine PAD model.
Methods: Male and female S129 mice were infected with AAV-PCSK9 and started on a high-fat diet. 1 Week later, mice underwent unilateral partial femoral artery ligation (PFL). The PIEZO1 (a mechano-sensor) inhibitor GsMTx4 was encapsulated by HANPs (HANP-GsMTx4). 2 weeks after PFL surgery, mice were i.v. injected with HANP-GsMTx4. 4 weeks after PFL surgery, Mice were sacrificed to examine the therapeutic efficacy of HANP-GsMTx4.
Results: Robust atherosclerotic plaque developed in our murine PAD model with increased expression of PIEZO1. Systemic treatment of HANP-GsMTx4 significantly reduces plaque size and CD68+ cell number in male femoral plaques, without affecting lipid deposition. Pharmacological inhibition of PIEZO1 suppresses endothelial cell recruitment of monocytes and favors macrophage efferocytosis in vitro.
Conclusions: Our novel HANP-GsMTx4 nanoparticle has a strong anti-atherosclerotic effect on femoral artery plaque. This is the first application of nanomedicine to murine PAD model, providing a foundation for future translational studies.
  • Zhao, Fujie  ( Emory University , Atlanta , Georgia , United States )
  • Zhu, Lei  ( Emory University , Atlanta , Georgia , United States )
  • Sanchez, Gloriani  ( Emory University , Atlanta , Georgia , United States )
  • Sasaki, Maiko  ( Atlanta VA Medical Center , Decatur , Georgia , United States )
  • Yang, Lily  ( Emory University , Atlanta , Georgia , United States )
  • Brewster, Luke  ( EMORY UNIVERSITY HOSPITAL , Atlanta , Georgia , United States )
  • Author Disclosures:
    Fujie Zhao: DO NOT have relevant financial relationships | Lei Zhu: No Answer | Gloriani Sanchez: No Answer | Maiko Sasaki: DO NOT have relevant financial relationships | Lily Yang: No Answer | Luke Brewster: DO NOT have relevant financial relationships
Meeting Info:
Session Info:

08. Poster Session 2 & Reception Sponsored by the ATVB Journal

Wednesday, 04/23/2025 , 05:00PM - 07:00PM

Poster

More abstracts on this topic:
A 50% or Greater Reduction in LDL-Cholesterol Is Associated with Improved Long-Term Outcomes and Lower Health Care Utilization After Myocardial Infarction - a SWEDEHEART study

Reitan Christian, Watanabe Alexandre, Bash Lori, Galvain Thibaut, Arnet Urs, Jernberg Tomas

Association Between Lp(a) and Cardiovascular Events in Individuals with Peripheral Artery Disease in the Mass General Brigham Lp(a) Registry

Mcclintick Daniel, Gerhard Marie, Januzzi James, Di Carli Marcelo, Secemsky Eric, Bhatt Deepak, Blankstein Ron, Divakaran Sanjay, Biery David, Berman Adam, Besser Stephanie, Shiyovich Arthur, Singh Avinainder, Huck Daniel, Weber Brittany, Bonaca Marc

More abstracts from these authors:
PVD Lecture

Brewster Luke

Panelist

Brewster Luke

You have to be authorized to contact abstract author. Please, Login
Not Available