Logo

American Heart Association

  46
  0


Final ID: MP2197

A Platelet Transcriptomic Signature Predicts Cardiovascular Risk in Peripheral Artery Disease

Abstract Body (Do not enter title and authors here): Background: Patients with peripheral artery disease have a markedly increased risk of cardiovascular morbidity and mortality. While platelets are key mediators in the pathogenesis of peripheral artery disease (PAD), few studies have characterized the PAD platelet transcriptome. The platelet transcriptome offers unique insights into both hemostatic, thrombotic, and inflammatory processes that may inform risk stratification in PAD patients.
Hypothesis: We hypothesized that platelet gene expression patterns would uncover distinct transcriptomic signatures associated with PAD prevalence, severity and clinical outcomes.
Methods: Participants with symptomatic PAD (n=171) were enrolled and had platelets collected prior to lower extremity revascularization (LER). RNA was extracted from isolated platelets and sequenced. Transcriptomic analysis identified signatures linked to PAD prevalence, severity, and cardiovascular events. Participants were followed for major adverse cardiovascular and limb events (MACLE, composite of death, MI, stroke, and major amputation). Statistical models were used to assess the association between platelet transcriptomics and clinical outcomes, with adjustments for relevant covariates.
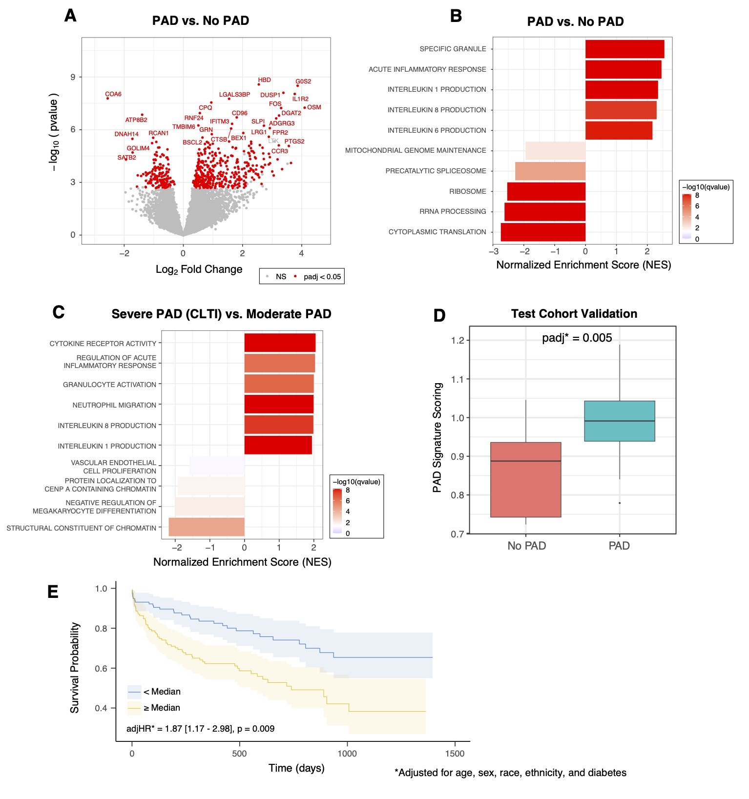
Results: Overall, mean age was 70 ± 10 years, 35% were female, 33% were non-White, 19% were Hispanic/Latino, and 50% had diabetes. In PAD patients compared to controls, 556 genes were identified as differentially expressed (padj<0.05), including 394 upregulated and 162 downregulated genes (Figure 1a). Pathway analysis revealed enrichment in inflammatory responses and granule release pathways (Figure 1b). Among PAD patients, those with chronic limb-threatening ischemia (CLTI) exhibited the highest enrichment in thrombotic and inflammatory pathways (Figure 1c). A 75-gene transcriptomic signature for PAD was developed and validated, demonstrating a significant association with PAD in a separate test cohort (padj=.005; Figure 1d). Finally, individuals with a score above the median demonstrated a higher risk for MACLE after multivariable adjustment (adjHR=1.87 [1.17-2.98], p=0.009; Figure 1e).
Conclusions: The platelet transcriptome in PAD patients reveals significant enrichment of pathways linked to granule release and inflammatory responses. A unique transcriptomic signature is strongly associated with PAD prevalence, severity, and cardiovascular outcomes, highlighting its potential as a novel biomarker for risk stratification in patients undergoing LER.
  • Muller, Matthew  ( New York University , Brooklyn , New York , United States )
  • Boothman, Isabelle  ( NYU Langone , New York , New York , United States )
  • Luttrell-williams, Elliot  ( NYU Grossman School of Medicine , New York , New York , United States )
  • Xia, Yuhe  ( NYU Grossman School of Medicine , New York , New York , United States )
  • Barrett, Tessa  ( NYU Grossman School of Medicine , New York , New York , United States )
  • Ruggles, Kelly  ( NYU Grossman School of Medicine , New York , New York , United States )
  • Berger, Jeffrey  ( NYU Grossman School of Medicine , New York , New York , United States )
  • Author Disclosures:
    Matthew Muller: DO NOT have relevant financial relationships | Isabelle Boothman: DO NOT have relevant financial relationships | Elliot Luttrell-Williams: DO NOT have relevant financial relationships | Yuhe Xia: DO NOT have relevant financial relationships | Tessa Barrett: DO NOT have relevant financial relationships | Kelly Ruggles: No Answer | Jeffrey Berger: DO NOT have relevant financial relationships
Meeting Info:

Scientific Sessions 2025

2025

New Orleans, Louisiana

Session Info:

Next-Generation Risk Prediction: Leveraging Biomarkers and Omics for Precision Health

Monday, 11/10/2025 , 01:45PM - 02:55PM

Moderated Digital Poster Session

More abstracts on this topic:
Efficacy of Platelet Function Testing for Extracranial Carotid Artery Stenting: A Single Center Analysis of 280 Patients

Roy Joanna, Pedapati Vinay, Hunt Adam, Gooch M. Reid, Jabbour Pascal, Rosenwasser Robert, Tjoumakaris Stavropoula, Musmar Basel, Patel Pious, Koduri Sravanthi, Mouchtouris Nikolaos, Ahmed Meah, Fuleihan Antony, Koorie Morena, Mendoza Ayus Santiago

Antagonistic and Cooperative Dynamics of Irx3 and Irx4 in Ventricular Compaction

Abid Rimshah, Puviindran Vijitha, Van Eede Matthijs, Henkelman Mark, Miquerol Lucile, Bruneau Benoit, Hui Chi-chung, Kim Kyoung-han, Oh Yena, Liu Wei Fan, Bakr Marwan, Yin Wen Chi, Zhou Yu-qing, Zhang Xiaoyun, Kim Riyoun, Mo Rong

More abstracts from these authors:
Platelet Transcriptomic Profiling in Acute Myocardial Infarction

Barrett Tessa, Reynolds Harmony, Berger Jeffrey, Schlamp Florencia, Muller Matthew, Lee Angela, Cornwell Macintosh, Luttrell-williams Elliot, Smilowitz Nathaniel, Hochman Judith, Ruggles Kelly

Polyvascular Disease Is Associated With Increased Platelet Activity, Hyperreactive Platelet Transcriptome and Cardiovascular Events

Ni Richard, Muller Matthew, Xia Yuhe, Luttrell-williams Elliot, Ruggles Kelly, Barrett Tessa, Berger Jeffrey

You have to be authorized to contact abstract author. Please, Login
Not Available