Logo

American Heart Association

  111
  0


Final ID: We0052

BMAL1 Deficiency in Perivascular Adipose Tissue Exacerbates Atherosclerosis

Abstract Body: Disruption of circadian rhythms is a significant risk factor for cardiovascular diseases, yet the underlying mechanisms remain incompletely elucidated. BMAL1, a core component of the circadian clock, is critical for regulating metabolic and vascular homeostasis. This study investigates the role of BMAL1 in perivascular adipose tissue (PVAT) in atherosclerotic development and underlying mechanisms.

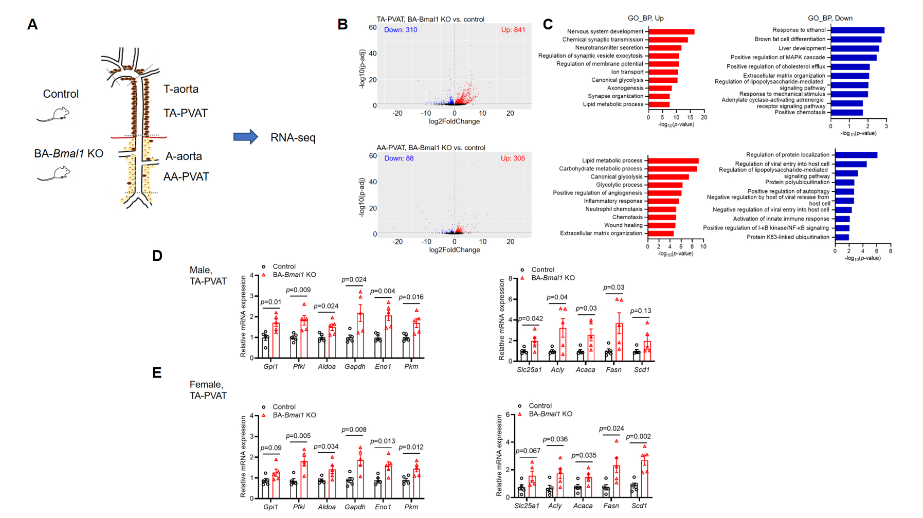
To evaluate the impact of BMAL1 deficiency, we utilized BA-Bmal1 knockout (KO) and wild-type control mice, as well as ApoE/BA-Bmal1 double-knockout (DKO) and ApoE KO control mice. All animals were maintained on a chow diet, the PVAT from the thoracic aorta (TA-PVAT) and abdominal aorta (AA-PVAT) were harvested at Zeitgeber Time 2-3. Histological assessments were performed to evaluate lipid droplet morphology, and transcriptomic analyses were used to identify differentially expressed genes (DEGs). Key metabolic pathways and regulators were further validated.

ApoE/BA-Bmal1 DKO mice exhibited exacerbated atherosclerosis, as evidenced by increased aortic plaque burden and histological abnormalities. Transcriptomic analysis of TA-PVAT revealed upregulation of glycolytic and lipogenic gene expression, indicating metabolic reprogramming in the absence of BMAL1. Histological analyse showed BA-Bmal1 KO mice has larger lipid droplets in both TA-PVAT and AA-PVAT, consistent with dysregulated lipid metabolism. Furthermore, the expression of carbohydrate response element-binding protein (ChREBP), a master regulator of lipogenesis, was significantly elevated in the PVAT of BA-Bmal1-KO mice.

In conclusion, BMAL1 deficiency in PVAT exacerbates atherosclerosis by promoting metabolic dysregulation and lipid accumulation in PVAT. These findings underscore the importance of circadian regulation in adipose tissue for vascular health and highlight BMAL1 as a potential therapeutic target for atherosclerosis management.
  • Xu, Ruiyan  ( University of Michigan , Ann Arbor , Michigan , United States )
  • Wang, Zhenguo  ( University of Michigan , Ann Arbor , Michigan , United States )
  • Mu, Wenjuan  ( University of Michigan , Ann Arbor , Michigan , United States )
  • Zhong, Juan  ( University of Michigan , Ann Arbor , Michigan , United States )
  • Chen, Eugene  ( University of Michigan , Ann Arbor , Michigan , United States )
  • Chang, Lin  ( University of Michigan , Ann Arbor , Michigan , United States )
  • Author Disclosures:
    Ruiyan Xu: DO NOT have relevant financial relationships | Zhenguo Wang: DO NOT have relevant financial relationships | Wenjuan Mu: DO NOT have relevant financial relationships | Juan Zhong: No Answer | Eugene Chen: DO NOT have relevant financial relationships | Lin Chang: No Answer
Meeting Info:
Session Info:

08. Poster Session 2 & Reception Sponsored by the ATVB Journal

Wednesday, 04/23/2025 , 05:00PM - 07:00PM

Poster

More abstracts on this topic:
Abdominal Aortic Perivascular Adipose Tissue Lipolysis Is Activated In Hypertensive Dahl SS Rats Fed a High-Fat Diet

Chirivi Miguel, Rendon Javier, Lauver Adam, Fink Gregory, Watts Stephanie, Contreras Andres

Association Between Circadian Rest/Activity Rhythms and Incident Dementia in Older Adults: The Atherosclerosis Risk in Communities (ARIC) Study

Wang Wendy, Crainiceanu Ciprian, Spira Adam, Schrack Jennifer, Chen Lin, Wanigatunga Amal, Etzkorn Lacey, Rabinowitz Jill, Palta Priya, Pike James, Dougherty Ryan, Zipunnikov Vadim, Marino Francesca

More abstracts from these authors:
Perivascular Adipose Tissue Dysfunction Leads to Thoracic Aortic Aneurysm Formation

Wang Zhenguo, Mu Wenjuan, Xu Ruiyan, Xiong Wenhao, Guo Yanhong, Zhang Jifeng, Chen Y. Eugene, Chang Lin

The Role of Perivascular Adipose Tissue-Derived Disintegrin and Metalloproteinase 12 in Abdominal Aortic Aneurysm Formation

Mu Wenjuan, Wang Zhenguo, Zhong Juan, Xu Ruiyan, Chen Y. Eugene, Chang Lin

You have to be authorized to contact abstract author. Please, Login
Not Available