Logo

American Heart Association

  111
  0


Final ID: Sa209

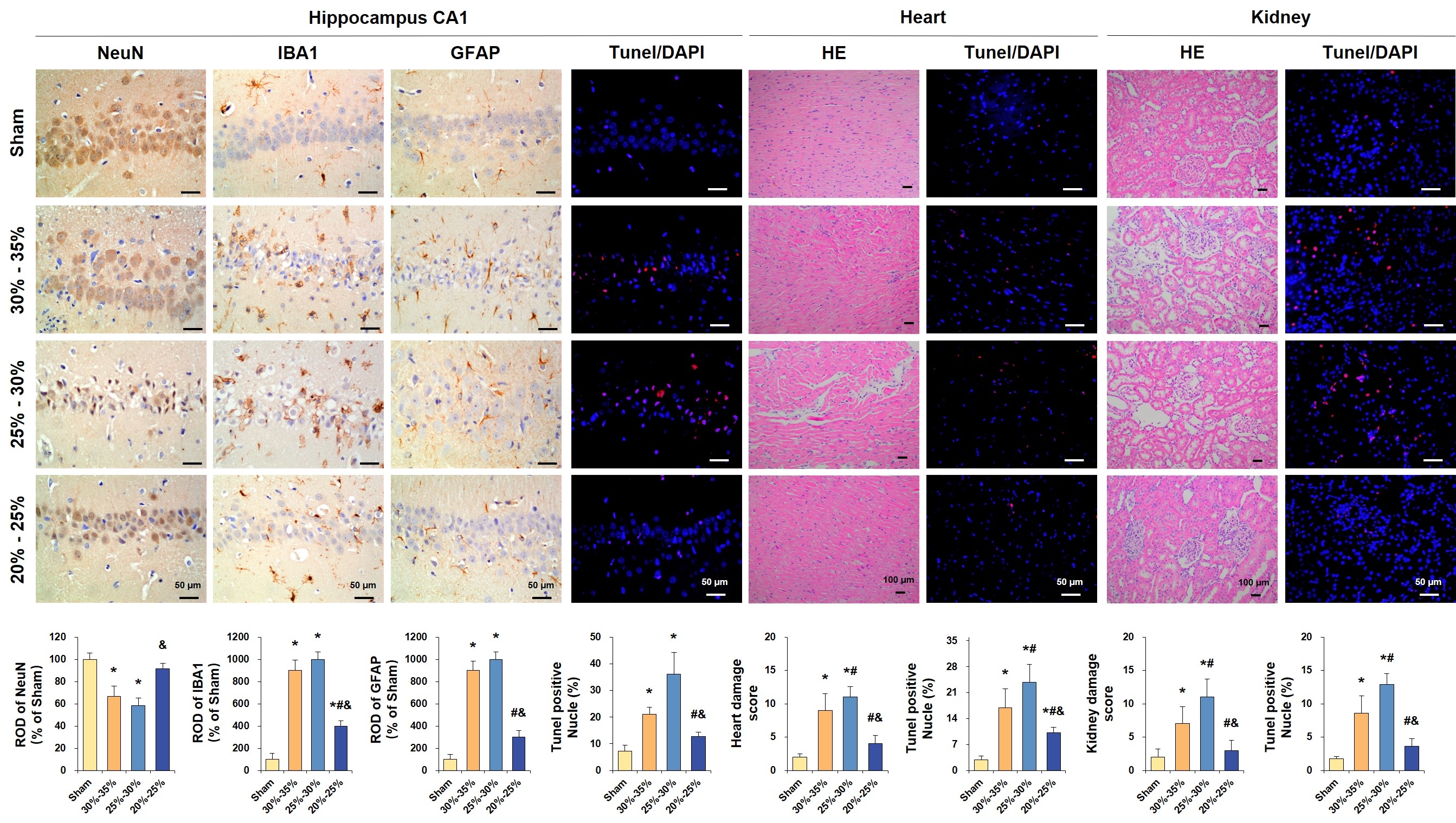
Protective effects of hemodilution in emergency cardiopulmonary bypass resuscitation after cardiac arrest

Abstract Body:
Introduction: The no-reflow phenomenon is considered to be one of the important mechanisms of ischemia-reperfusion injury. Low hematocrit (Hct) after hemodilution can increase microcirculation flow by reducing blood viscosity and improve the non-reflow phenomenon after cardiac arrest. However, the effect of hemodilution remains controversial.
Hypothesis: To investigate the protective effect of hemodilution and the optimal Hct in emergency cardiopulmonary bypass (ECPB) resuscitation after cardiac arrest.
Methods: Male SD rats, 400-450 g were subjected to 8 min asphyxial CA and followed by ECPB resuscitation. Sham, Hct 30%-35%, Hct 25%-30% and Hct 20%-25% groups were included. Survival and Neurologic Deficit Score (NDS) were assessed at 24 h, 48 h and 72 h after return of spontaneous circulation (ROSC). Immunohistochemical staining for NeuN, IBA1, GFAP and Tunel staining were performed to assess neurological outcomes. HE staining and Tunel staining were performed to assess the outcomes of heart and kidney.
Results: There was no significant difference in survival among all groups. NDS in Hct 20%-25% group was significantly better than that in the Hct 30%-35% and Hct 25%-30% groups at 24 h after ROSC (P<0.05). Hippocampus was less injured in the Hct 20%-25% than in the Hct 30%-35% and Hct 25%-30% groups (Figure). Hct 20%-25% significantly attenuated damage to heart and kidney.
Conclusions: Hemodilution to Hct 20%-25% has a protective effect on the hippocampus, heart and kidney in ECPB resuscitation after cardiac arrest.
  • Sui, Xin  ( The Third Affiliated Hospital, Harbin Medical University , Harbin, Heilongjiang , China )
  • Xu, Wenjia  ( The Third Affiliated Hospital, Harbin Medical University , Harbin, Heilongjiang , China )
  • Yin, Chengke  ( The Third Affiliated Hospital, Harbin Medical University , Harbin, Heilongjiang , China )
  • Cui, Baobin  ( The Third Affiliated Hospital, Harbin Medical University , Harbin, Heilongjiang , China )
  • Wu, Tong  ( The Third Affiliated Hospital, Harbin Medical University , Harbin, Heilongjiang , China )
  • Liu, Chang  ( The Third Affiliated Hospital, Harbin Medical University , Harbin, Heilongjiang , China )
  • Han, Fei  ( The Third Affiliated Hospital, Harbin Medical University , Harbin, Heilongjiang , China )
  • Author Disclosures:
    Xin Sui: DO NOT have relevant financial relationships | Wenjia Xu: DO NOT have relevant financial relationships | Chengke Yin: DO NOT have relevant financial relationships | baobin cui: DO NOT have relevant financial relationships | Tong Wu: DO NOT have relevant financial relationships | Chang Liu: DO NOT have relevant financial relationships | Fei Han: DO NOT have relevant financial relationships
Meeting Info:

Resuscitation Science Symposium

2024

Chicago, Illinois

Session Info:

ReSS24 Poster Session 102: At the Cutting Edge

Saturday, 11/16/2024 , 05:15PM - 06:45PM

ReSS24 Poster Session and Reception

More abstracts on this topic:
Bayesian re-analysis of the STeroids to REduce Systemic inflammation after infant heart Surgery (STRESS) trial

Hill Kevin, Benscoter Alexis, Van Bergen Andrew, Anderson Brett, Blasiole Brian, Overman David, Vener M D David, Graham Eric, Husain Adil, Wald Eric, Scott John, Koerner Jake, Kim John, Swartz Michael, Eghtesady Pirooz, Butts Ryan, Karamlou Tara, Obrien Sean, Hong Hwanhee, Li Jennifer, Jacobs Marshall, Kannankeril Prince, Baldwin Scott, Jacobs Jeffrey, Hornik Christoph

Cardiopulmonary Bypass and Aortic Cross-Clamp Times as Predictors of Outcomes in ECMO-Supported Cardiotomy Patients

Banker Himanshi, Sarangi Swapna, Jena Anek, Seelhammer Troy, Bohman John, Haney John, Chaudhary Sanjay, Guru Pramod

You have to be authorized to contact abstract author. Please, Login
Not Available