Logo

American Heart Association

  157
  0


Final ID: 146

Data Independent Acquisition Mass Spectrometry Identifies Novel Plasma Protein Biomarkers that Distinguish Transient Ischemic Attack from Stroke Mimics

Abstract Body: Introduction: Patients with transient ischemic attack (TIA) and those with stroke mimics (MIM) are often difficult to distinguish in emergency room (ER) settings. While TIA patients are at an increased risk of stroke, MIM do not need stroke-related management. Biomarkers that distinguish TIA from MIM could guide risk-stratification and resource utilization in acute stroke care.
Objectives: We undertook an exploratory proteomics study to nominate differentially enriched proteins (DEPs) as plasma biomarkers that distinguish TIA from MIM.
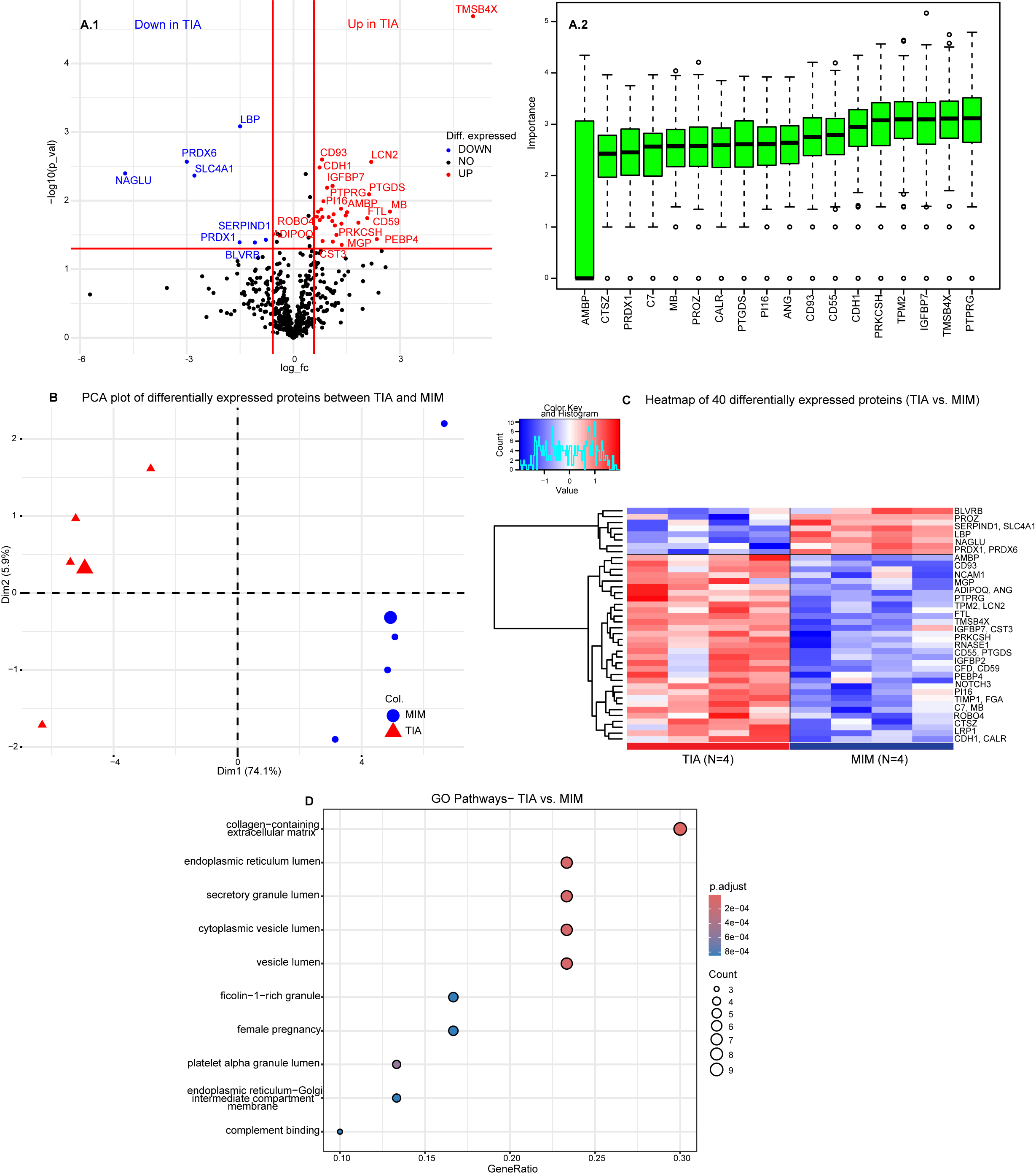
Methods: Plasma samples from TIA and MIM were obtained from a prospective plasma repository (2010 to 2014) in which blood samples were obtained from adults ≥18 years of age who presented to the ER with acute neurological symptoms. We performed data-independent acquisition (DIA) label-free quantitative mass spectrometry (Orbitrap Astral MS) on age-matched TIA (n=20) and MIM (n=20) plasma samples, pooled into 4 TIA and 4 MIM plasma pools (5 cases per pool). Data were log2 transformed, and random imputation for proteins with ≤50% missing values was performed (Perseus 2.0.11). We applied quantile normalization and identified DEPs using ±1.5-fold change and an unadjusted p-value <0.05, as well as the Boruta random forest-based machine learning algorithm. We conducted gene ontology analysis of the upregulated proteins in TIA (clusterProfiler package in R 4.3.2). We further validated these DEPs using data from our previous SomaScan proteomics study on the same samples.
Results: We quantified 956 proteins, of which 524 proteins had ≤50% missing values and >90% had a coefficient of variation <20%. We identified 40 DEPs, with 32 increased and 8 decreased in TIA compared to MIM. Gene ontology highlighted pathways related to the extracellular matrix, intracellular lumen-related compartments, immune response, complement system, and reproductive processes in proteins increased in TIA (Figure 1). External validation identified 789 overlapping proteins between the DIA-MS and SomaScan platforms. Increased levels of IGFBP2, FTL, and RNASE1 in TIA compared to MIM were validated (Figure 2).
Conclusions: Our discovery proteomics study highlights the potential of DIA-MS proteomics as a valuable tool for discovering novel protein biomarkers to distinguish TIA from MIM. These findings warrant validation in larger, longitudinal studies.
  • Misra, Shubham  ( Yale University , New Haven , Connecticut , United States )
  • Jang, Wooyoung Eric  ( Yale University , New Haven , Connecticut , United States )
  • Kumar, Prateek  ( Yale University , New Haven , Connecticut , United States )
  • Lam, Tukiet  ( Yale University , New Haven , Connecticut , United States )
  • Rangaraju, Srikant  ( Yale University , New Haven , Connecticut , United States )
  • Author Disclosures:
    Shubham Misra: DO NOT have relevant financial relationships | Wooyoung Eric Jang: DO NOT have relevant financial relationships | Prateek Kumar: No Answer | TuKiet Lam: DO NOT have relevant financial relationships | Srikant Rangaraju: DO NOT have relevant financial relationships
Meeting Info:
Session Info:

Cerebrovascular Systems of Care Oral Abstracts II

Friday, 02/07/2025 , 09:15AM - 10:45AM

Oral Abstract Session

More abstracts on this topic:
Coordinating Stroke and Sleep Care with Field Staff and Champions: Difference-Makers in a Quality Improvement Program Addressing Sleep Apnea in Stroke Patients

Rattray Nicholas, Perkins Anthony, Daggy Joanne, Sico Jason, Miech Edward, Bravata Dawn, Story Kristin, Myers Laura, Koo Brian, Burrone Laura, Sexson Ali, Taylor Stanley

Causal Proteomic Consequences of Clonal Hematopoiesis: Integrated Human Genetic and Murine Validation

Yu Zhi, Griffin Gabriel, Honigberg Michael, Lin Amy, Gibson Christopher, Katz Daniel, Tahir Usman, Fang Shi, Dron Jacqueline, Pan Michael, Haidermota Sara, Vromman Amelie, Ganesh Shriienidhie, Antoine Tajmara, Weinstock Joshua, Austin Thomas, Ramachandran Vasan, Peloso Gina, Hornsby Whitney, Ganz Peter, Manson Joann, Haring Bernhard, Nguyen Ngoc Quynh, Kooperberg Charles, Reiner Alex, Bis Joshua, Psaty Bruce, Min Yuan-i, Lange Leslie, Post Wendy, Rotter Jerome, Rich Stephen, Wilson James, Schuermans Art, Ebert Benjamin, Yu Bing, Ballantyne Christie, Coresh Joe, Sankaran Vijay, Bick Alexander, Jaiswal Siddhartha, Gerszten Robert, Libby Peter, Gupta Rajat, Li Linke, Natarajan Pradeep, Rentz Thiago, Vellarikkal Shamsudheen, Uddin Md Mesbah, Niroula Abhishek

More abstracts from these authors:
Cross-Platform Proteomics and Machine Learning Algorithms Nominate Biomarkers of Stroke Diagnosis: An Exploratory Study

Misra Shubham, Natu Aditya, Kumar Prateek, Watson Caroline, Frankel Michael, Rangaraju Srikant

Plasma Proteomics and Machine Learning Algorithms Nominate Proteins Indicative of Stroke Severity in Acute Ischemic Stroke

Misra Shubham, Natu Aditya, Kumar Prateek, Frankel Michael, Rangaraju Srikant

You have to be authorized to contact abstract author. Please, Login
Not Available

Readers' Comments

We encourage you to enter the discussion by posting your comments and questions below.

Presenters will be notified of your post so that they can respond as appropriate.

This discussion platform is provided to foster engagement, and simulate conversation and knowledge sharing.

 

You have to be authorized to post a comment. Please, Login or Signup.


   Rate this abstract  (Maximum characters: 500)