Logo

American Heart Association

  177
  0


Final ID: WP93

Cross-Platform Proteomics and Machine Learning Algorithms Nominate Biomarkers of Atrial Fibrillation in Stroke Patients: An Exploratory Study

Abstract Body: Introduction: Atrial fibrillation (AFib) is a major risk factor for ischemic stroke (IS). AFib diagnosis is critical to optimize secondary prevention and reduce the recurrent stroke risk.
Objectives: We undertook an exploratory cross-platform proteomics study to discover plasma biomarkers of AFib diagnosis in patients with IS or transient ischemic attack (TIA).
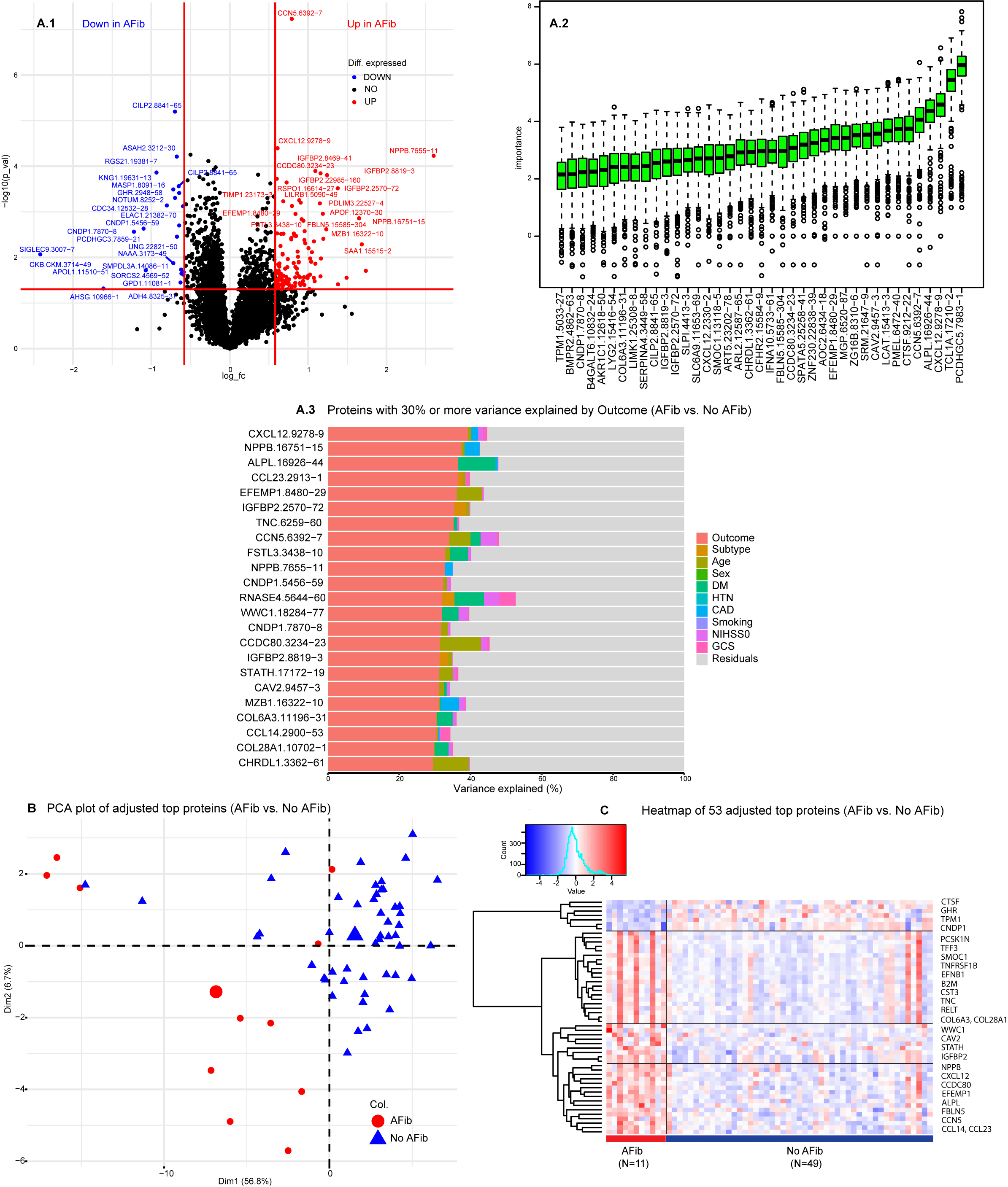
Methods: We used clinical and proteomics data of stroke patients aged ≥18 years lodged within a prospective plasma repository from 2010 to 2014. We collected blood from each patient at hospital admission before administering any therapeutic intervention. Our outcome was differentially expressed levels of proteins in stroke patients with AFib compared to patients without AFib. We performed aptamer-based proteomics using the plasma 7K SomaScan assay. We identified the differentially expressed proteins using (i) ±1.5-fold change and unadjusted p-value <0.05 cut-offs, (ii) Boruta random forest-based machine learning algorithm, and (iii) 30% or more variation explained by AFib in variance partitioning analysis (VPA). We selected the top proteins that were identified using two of the three selection approaches and conducted multivariable adjusted analyses. We conducted internal validation on the same samples using the PeptiQuant Plus biomarker assessment kits (BAK-270) for targeted protein quantitation.
Results: We included 60 patients with IS/TIA (mean age 62.9 years, 50% males) classified into 11 AFib and 49 no AFib (Figure 1). SomaScan quantified 7307 protein targets including 6373 unique proteins. We identified 171 differentially expressed proteins in stroke patients with AFib compared to no AFib. After adjusting for age, sex, diabetes, and coronary artery disease in the multivariable analysis, we identified 53 top proteins independently associated with AFib in stroke patients (adjusted p<0.05) (Figure 2). In the validation phase, we quantified 216 proteins using the BAK-270 platform, of which 185 proteins were overlapping with SomaScan. Using BAK-270, we validated increased levels of IGFBP2, B2M, and COL18A1 and decreased levels of CNDP1, AHSG, and SERPINA4 in stroke patients with AFib compared to no AFib (Figure 3).
Conclusions: Our exploratory study highlights the potential of plasma proteomics as a valuable tool for discovering protein biomarkers to discriminate IS/TIA patients with AFib compared to no AFib. Further longitudinal studies with adequate sample sizes are needed to support these findings.
  • Misra, Shubham  ( Yale University , New Haven , Connecticut , United States )
  • Natu, Aditya  ( Emory University and Grady Hospital , Atlanta , Georgia , United States )
  • Kumar, Prateek  ( Yale University , New Haven , Connecticut , United States )
  • Watson, Caroline  ( Emory University and Grady Hospital , Atlanta , Georgia , United States )
  • Frankel, Michael  ( Emory University and Grady Hospital , Atlanta , Georgia , United States )
  • Rangaraju, Srikant  ( Yale University , New Haven , Connecticut , United States )
  • Author Disclosures:
    Shubham Misra: DO NOT have relevant financial relationships | Aditya Natu: No Answer | Prateek Kumar: No Answer | Caroline Watson: DO NOT have relevant financial relationships | Michael Frankel: DO have relevant financial relationships ; Consultant:Franke & Salloum, PLLC:Past (completed) | Srikant Rangaraju: DO NOT have relevant financial relationships
Meeting Info:
Session Info:

Cerebrovascular Systems of Care Posters I

Wednesday, 02/05/2025 , 07:00PM - 07:30PM

Poster Abstract Session

More abstracts on this topic:
Aligned Mechanical Tension Improves Electrophysiology of iPSC-Derived Engineered Heart Tissue

Ramahdita Ghiska, Chau Thao, Bhakta Riya, Pobee Charlene, Jiang Huanzhu, Genin Guy, Huebsch Nathaniel

Causal Proteomic Consequences of Clonal Hematopoiesis: Integrated Human Genetic and Murine Validation

Yu Zhi, Griffin Gabriel, Honigberg Michael, Lin Amy, Gibson Christopher, Katz Daniel, Tahir Usman, Fang Shi, Dron Jacqueline, Pan Michael, Haidermota Sara, Vromman Amelie, Ganesh Shriienidhie, Antoine Tajmara, Weinstock Joshua, Austin Thomas, Ramachandran Vasan, Peloso Gina, Hornsby Whitney, Ganz Peter, Manson Joann, Haring Bernhard, Nguyen Ngoc Quynh, Kooperberg Charles, Reiner Alex, Bis Joshua, Psaty Bruce, Min Yuan-i, Lange Leslie, Post Wendy, Rotter Jerome, Rich Stephen, Wilson James, Schuermans Art, Ebert Benjamin, Yu Bing, Ballantyne Christie, Coresh Joe, Sankaran Vijay, Bick Alexander, Jaiswal Siddhartha, Gerszten Robert, Libby Peter, Gupta Rajat, Li Linke, Natarajan Pradeep, Rentz Thiago, Vellarikkal Shamsudheen, Uddin Md Mesbah, Niroula Abhishek

More abstracts from these authors:
Cross-Platform Proteomics and Machine Learning Algorithms Nominate Biomarkers of Stroke Diagnosis: An Exploratory Study

Misra Shubham, Natu Aditya, Kumar Prateek, Watson Caroline, Frankel Michael, Rangaraju Srikant

Plasma Proteomics and Machine Learning Algorithms Nominate Proteins Indicative of Stroke Severity in Acute Ischemic Stroke

Misra Shubham, Natu Aditya, Kumar Prateek, Frankel Michael, Rangaraju Srikant

You have to be authorized to contact abstract author. Please, Login
Not Available

Readers' Comments

We encourage you to enter the discussion by posting your comments and questions below.

Presenters will be notified of your post so that they can respond as appropriate.

This discussion platform is provided to foster engagement, and simulate conversation and knowledge sharing.

 

You have to be authorized to post a comment. Please, Login or Signup.


   Rate this abstract  (Maximum characters: 500)