Logo

American Heart Association

  151
  0


Final ID: TMP24

Stroke Response Team

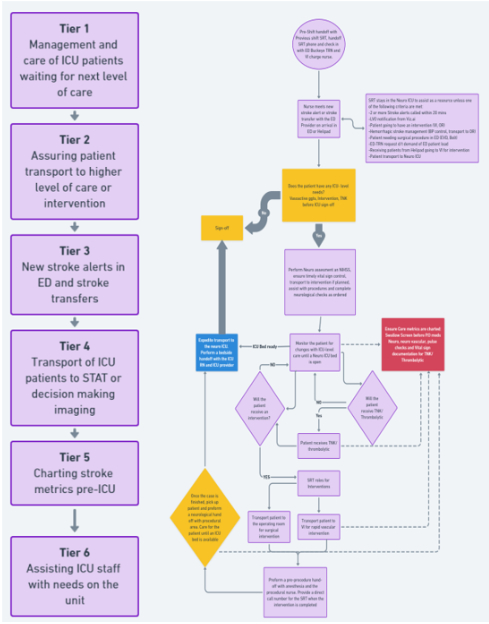
Abstract Body: Background and Purpose The Stroke Response Team (SRT) is comprised of a critical care RN with neuro experience and a Neuro ICU APP. The SRT RN acts as a critical link in the care continuum for stroke patients by providing consistent ICU-level care from initial entry into the ED through transitions to procedural areas and the ICU. The SRT resulted from the need to increase patient safety, enhance continuity of care, and improve clinical outcomes. Additional aims are to improve compliance with core measures and standardization of patient care. Data collection is ongoing. Before implementation, charting metrics were at <80%, transfer time to ICU was high and RNs in the ED and ICU were overburdened with the care and stabilization of critically ill patients. The project was approved by the organization's IRB committee and as an EBP project.
Methods The SRT was implemented at a Comprehensive Stroke and level I trauma center including all interventional areas and the ICU. The SRT RN is based in the Neuro ICU and is available to respond to stroke alerts/code FAST in the ER when certain criteria are met (See Figure 1). The pilot was resourced with 2-day shift RNs. If a stroke alert was called in the ED, the SRT RN met the patient in the ED to establish a baseline exam. The SRT RN provided surveillance, care, and assessment throughout the patient's hospitalization. When the SRT RN is not assisting with stroke patient care in other units, they are a resource in the ICU.
Results The median Door to VI time is 31.5 (n=26). The door to ICU time has trended down with a 24% reduction from March to July, the avg time being 186 mins (n=72). Once a clean and ready bed is assigned, the median time to ICU is 47 mins, which includes imaging that occurs during transport (n=53). The ICU LOS for stroke patients is 4.38 days (n=59). The Modified Rankin (mRS) < 2 after 90 days was 66.67% for March (n=12) and 62.50% in April, an approximate 10% improvement from calendar year 2023 (mRS=56.2%). When SRT is present, post-intervention vitals, neuro checks, post-intervention 2hr NIHSS and 24hr NIHSS have a 100% accuracy rate. The missed documentation is due to the SRT role not being staffed.
Conclusion Implementation of the SRT has produced several patient benefits. By decreasing both the time to intervention and ICU, ICU LOS has been reduced by 0.5 days on avg. The SRT RN supports the ICU staff, provides consistent care throughout the patient’s journey, and improves 90-day mRS.
  • Carey, Conrad  ( Wellstar , Woodstock , Georgia , United States )
  • Watkins, Joshua  ( Wellstar , Woodstock , Georgia , United States )
  • Horn, Christian  ( Wellstar Kennestone Hospital , Marietta , Georgia , United States )
  • Johnson, Anita  ( WellStar , Marietta , Georgia , United States )
  • Hatch, Janie  ( Wellstar Health System , Marietta , Georgia , United States )
  • Leclerc, Lucy  ( WellStar Health System , Atlanta , Georgia , United States )
  • Author Disclosures:
    Conrad Carey: DO NOT have relevant financial relationships | Joshua Watkins: DO NOT have relevant financial relationships | Christian Horn: DO NOT have relevant financial relationships | Anita Johnson: DO NOT have relevant financial relationships | Janie Hatch: DO NOT have relevant financial relationships | Lucy Leclerc: DO NOT have relevant financial relationships
Meeting Info:
Session Info:

Cerebrovascular Nursing Moderated Poster Tour

Thursday, 02/06/2025 , 06:00PM - 07:00PM

Moderated Poster Abstract Session

More abstracts on this topic:
An Evaluation of Vascular Neurology Fellowship Websites: How Informed an Applicant Could Be?

Sivakumar Milan, Degen Nathaniel, Varkey Thomas, Alexandrov Andrei, Singh Savdeep

Atrial Fibrillation as a Causal Risk Factor for Dementia: Pooled Mendelian Randomization Analysis of 2.6 Million Individuals from Large-Scale Genome-wide Association Studies

Mondal Avilash, Kutalek Steven, Basnet Arjun, Chilingarashvili Giorgi, Li Aobo, Tripathi Devendra, Ashish Kumar, Haider Mobeen, Fagan James, Gupta Ashwani

You have to be authorized to contact abstract author. Please, Login
Not Available

Readers' Comments

We encourage you to enter the discussion by posting your comments and questions below.

Presenters will be notified of your post so that they can respond as appropriate.

This discussion platform is provided to foster engagement, and simulate conversation and knowledge sharing.

 

You have to be authorized to post a comment. Please, Login or Signup.


   Rate this abstract  (Maximum characters: 500)