Logo

American Heart Association

  165
  0


Final ID: TP307

Circulating immune cell landscape in ischemic stroke patients with early neurological deterioration

Abstract Body: Introduction
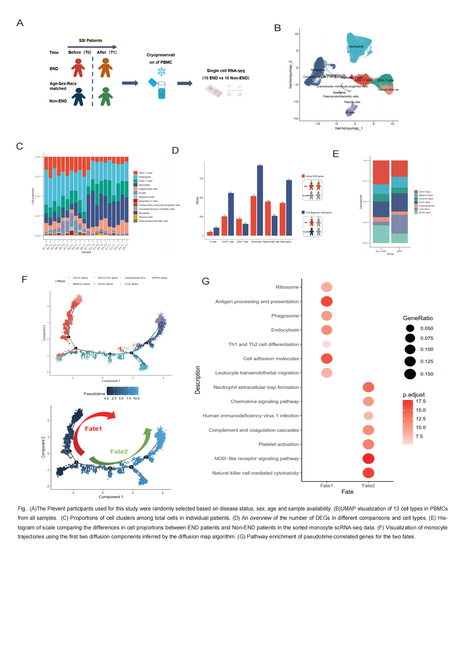
In this study, we investigated peripheral blood mononuclear cells (PBMCs) transcriptomics of patients who had a stroke using single-cell RNA sequencing (scRNA-seq) to understand peripheral immune response after Early neurological deterioration (END) based on the gene expression in an unbiased way.

Methods
Transcriptomes of PBMCs from 5 patients who had END within 24 hours after stroke onset were compared with 5 race-matched/age- matched/gender-matched controls. Based on whether the patient experienced END and the timing before and after the occurrence of END, the samples were divided into four groups: END_T0, END_T1, Non-END_T0, and Non-END_T1.

Results
A total of 20 peripheral blood PBMC samples were collected from patients with acute ischemic stroke before and after the occurrence of END. Compared with Non-END, the proportion of mononuclear macrophages in the peripheral blood of patients with END and the number of differential genes have significantly increased (P < 0.05). Further heterogeneity analysis of mononuclear macrophages revealed a cell subset C1Q+ Mono that highly expresses C1QA. The proportion of this subset significantly increased before and after the occurrence of END (P < 0.05). Pseudotime analysis showed that its differentiation trajectory is different from that of classical mononuclear macrophages, and functional enrichment suggests it is related to the activation of inflammatory cells and the coagulation system.

Conclusion
For the first time, our study constructed a peripheral blood immune landscape of acute ischemic stroke before and after the occurrence of END, as well as in Non-END cases, based on scRNA-seq. our study also identified a novel monocyte subpopulation, providing new insights into the immune regulation of END
  • Liu, Hongbing  ( Department of Neurology , Zhengzhou , Henan , China )
  • Xu, Yuming  ( Department of Neurology , Zhengzhou , Henan , China )
  • Gao, Yuan  ( Department of Neurology , Zhengzhou , Henan , China )
  • Author Disclosures:
    Hongbing Liu: No Answer | YUMING XU: No Answer | Yuan Gao: DO NOT have relevant financial relationships
Meeting Info:
Session Info:

Risk Factors and Prevention Posters II

Thursday, 02/06/2025 , 07:00PM - 07:30PM

Poster Abstract Session

More abstracts on this topic:
A Delayed Diagnosis of Anti-HMG-CoA Reductase Immune-Mediated Necrotizing Myopathy

Jadhav Reshma, Shekar Arush, Westenhaver Zack, Skandhan Amith

A distinct clot transcriptomic signature is associated with atrial fibrillation-derived ischemic stroke in the INSIGHT Registry

Seah Carina, Rivet Dennis, Fraser Justin, Kellner Christopher, Devarajan Alex, Vicari James, Dabney Alan, Baltan Selva, Sohrabji Farida, Pennypacker Keith, Nanda Ashish, Woodward Britton

More abstracts from these authors:
You have to be authorized to contact abstract author. Please, Login
Not Available

Readers' Comments

We encourage you to enter the discussion by posting your comments and questions below.

Presenters will be notified of your post so that they can respond as appropriate.

This discussion platform is provided to foster engagement, and simulate conversation and knowledge sharing.

 

You have to be authorized to post a comment. Please, Login or Signup.


   Rate this abstract  (Maximum characters: 500)