Logo

American Heart Association

  152
  0


Final ID: WMP116

Untargeted Metabolomics Reveals the Critical Role of Dysregulated Hepatic Oxalate Metabolism in Stroke Recovery

Abstract Body: Introduction: Stroke causes deleterious changes in the liver, and patients with chronic liver disease are at an increased risk of ischemic stroke, suggesting the possibility of an unexplored liver-brain axis that modulates stroke outcomes. Here, using untargeted metabolomics and transcriptomics, we identified dysregulated hepatic oxalate metabolism following stroke. Oxalate is an end product of glyoxylate metabolism in the liver. Alanine glyoxylate aminotransferase (AGXT) is a liver-specific enzyme that detoxifies glyoxylate. Although the deleterious effects of oxalate in the kidneys are well established, the effects of hepatic oxalate overproduction on stroke recovery remain unknown.

Methods: We induced ischemic stroke in mice using an embolic model and evaluated liver function. To evaluate the consequences of stroke on both the liver and plasma metabolome, as well as the transcriptome, we conducted untargeted metabolomics and RNA sequencing. To address the clinical relevance, we assessed plasma oxalate in patients with stroke. To evaluate the causative role of hepatic oxalate overproduction in stroke, we utilized our CRISPR/Cas9 generated liver-specific Agxt-/- mice, which exhibit increased circulating oxalate levels.

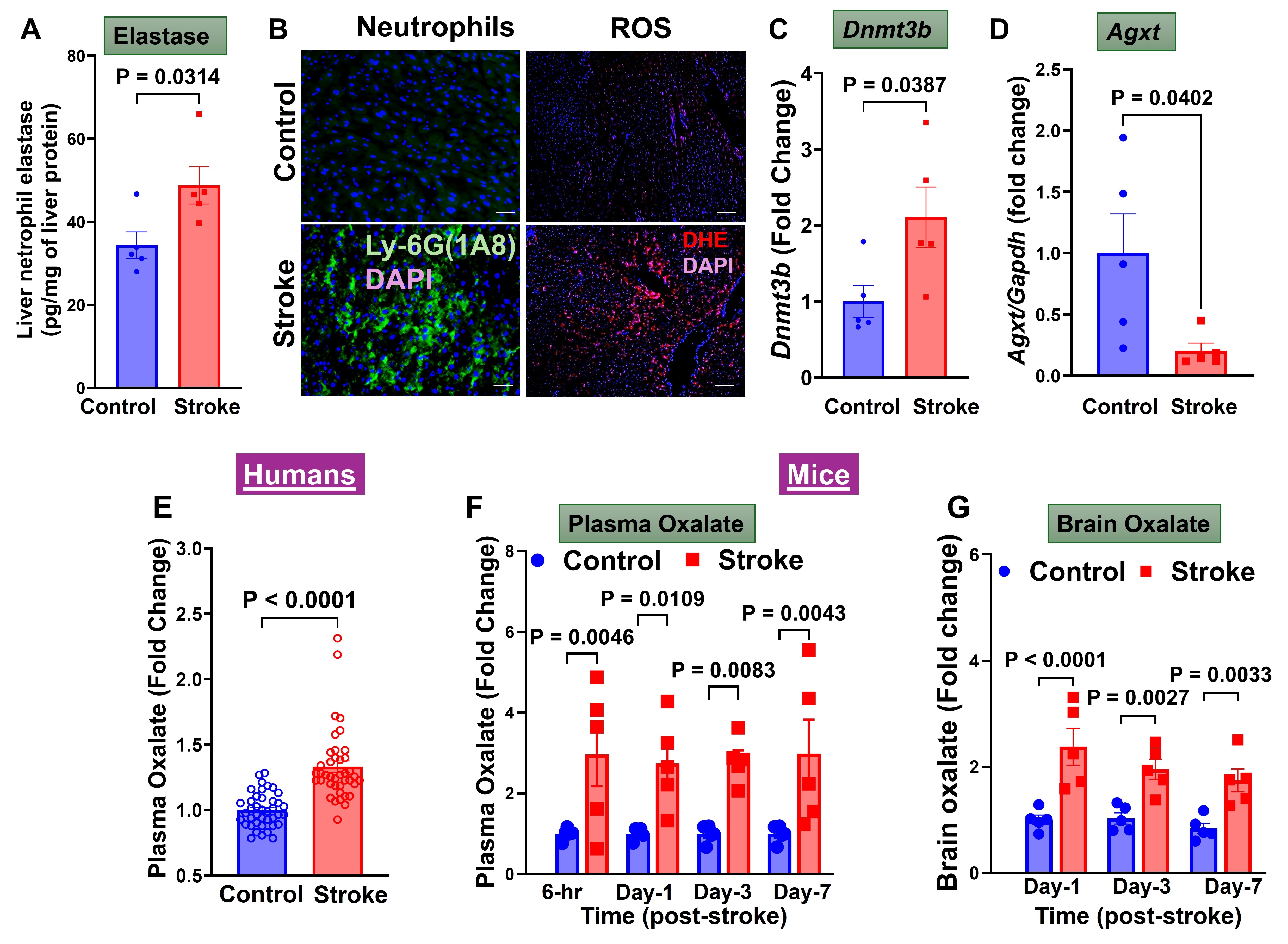
Results: We observed swollen, yellowish-brown livers and increased plasma transaminase levels in mice with stroke compared to sham controls (Figure 1 A-C). Distinct plasma and liver metabolic profiles, as demonstrated by principal component analyses, were observed in mice with stroke compared with sham controls (Figure 1 D-E). Proteomic enrichment analysis revealed significant enrichment of the glyoxylate and dicarboxylate metabolic pathways (Figure 1 F-G). RNA sequencing and histochemical analyses revealed enhanced neutrophil mediated oxidative stress in the livers of mice with stroke (Figure 2A-B). This was concomitant with increase in DNMT3B (an oxidative stress sensitive de novo methyltransferase), resulting in reduced hepatic AGXT levels, and higher plasma oxalate levels in patients and mice with stroke (Figure 2 C-G). In a proof-of-concept study, we found that stroke induction in Agxt-/- mice resulted in increased brain oxalate levels, worse neurological outcomes and reduced sensorimotor recovery as compared to Agxt+/+ mice (Figure 3).

Conclusion: We uncovered a novel pathway linking liver oxalate overproduction and exacerbated stroke outcomes, which could advance the translation of oxalate-lowering approaches to improve stroke outcomes.
  • Kaur, Harpreet  ( LSU Health Shreveport , Shreveport , Louisiana , United States )
  • Orr, Wayne  ( LSU Health Shreveport , Shreveport , Louisiana , United States )
  • Yurdagul, Arif  ( LSU Health Shreveport , Shreveport , Louisiana , United States )
  • Rom, Oren  ( LSU Health Shreveport , Shreveport , Louisiana , United States )
  • Dhanesha, Nirav  ( LSU Health Shreveport , Shreveport , Louisiana , United States )
  • Pandey, Nilesh  ( LSU Health Shreveport , Shreveport , Louisiana , United States )
  • Anand, Sumit  ( LSU Health Shreveport , Shreveport , Louisiana , United States )
  • Martinez, Alexa  ( LSU Health Shreveport , Shreveport , Louisiana , United States )
  • Rohilla, Sumati  ( LSU Health Shreveport , Shreveport , Louisiana , United States )
  • Das, Sandeep  ( LSU Health Shreveport , Shreveport , Louisiana , United States )
  • Richard, Koral  ( LSU Health Shreveport , Shreveport , Louisiana , United States )
  • Arias Bordajandi, Fabio  ( LSU Health Shreveport , Shreveport , Louisiana , United States )
  • Stokes, Karen  ( LSU Health Shreveport , Shreveport , Louisiana , United States )
  • Author Disclosures:
    Harpreet Kaur: DO NOT have relevant financial relationships | Wayne Orr: DO NOT have relevant financial relationships | Arif Yurdagul: DO NOT have relevant financial relationships | Oren Rom: No Answer | Nirav Dhanesha: DO NOT have relevant financial relationships | Nilesh Pandey: DO NOT have relevant financial relationships | SUMIT ANAND: DO NOT have relevant financial relationships | Alexa Martinez: DO NOT have relevant financial relationships | Sumati Rohilla: No Answer | Sandeep Das: No Answer | Koral Richard: No Answer | Fabio Arias Bordajandi: DO NOT have relevant financial relationships | Karen Stokes: DO NOT have relevant financial relationships
Meeting Info:
Session Info:

Translational Basic Science Moderated Poster Tour I

Wednesday, 02/05/2025 , 06:00PM - 07:00PM

Moderated Poster Abstract Session

More abstracts on this topic:
Acetylation of Mitochondrial Cyclophilin D Increases vascular Oxidative Stress, Induces Glycolitic Switch, Promotes Endothelial Dysfunction and Hypertension

Dikalov Sergey, Sack Michael, Dikalova Anna, Fehrenbach Daniel, Mayorov Vladimir, Panov Alexander, Ao Mingfang, Lantier Louise, Amarnath Venkataraman, Lopez Marcos, Billings Frederic

A multi-ancestry blood metabolites atlas of incident stroke in ~39,000 adults

Luo Kai, Hutton Scott, Jia Chengyong, Kaplan Robert, Lemaitre Rozenn, Lloyd-jones Donald, Nayor Matthew, North Kari, Psaty Bruce, Raffield Laura, Rich Stephen, Alkis Taryn, Rotter Jerome, Tahir Usman, Wang Tao, Wong Kari, Xanthakis Vanessa, Qi Qibin, Yu Bing, Moon Eun Hye, Ballantyne Christie, Boerwinkle Eric, Clish Clary, Gerszten Robert, Grove Megan, Hou Lifang

More abstracts from these authors:
Prolyl Hydroxylase Inhibitor Desidustat Improves Stroke Outcomes by Enhancing Microglial Efferocytosis in Mice with Chronic Kidney Disease

Kaur Harpreet, Rom Oren, Mohandas Rajesh, Jain Mukul, Joharapurkar Amit A, Dhanesha Nirav, Pandey Nilesh, Chandaluri Lakshmi, Martinez Alexa, Kshirsagar Samadhan, Patel Vishal, Stokes Karen, Orr Wayne, Yurdagul Arif

N-oleoyl leucine ameliorates metabolic dysfunction-associated steatohepatitis and atherosclerosis by inducing fatty acid β-oxidation and suppressing inflammation

Anand Sumit, Pearson-gallion Brenna, Finney Alexandra C, Kaur Harpreet, Pandit Rajan, Vohra Ravneet, Wen Bo, Zhang Jifeng, Sun Duxin, Chen Y. Eugene, Orr Wayne, Das Sandeep, Dhanesha Nirav, Yurdagul Arif, Rom Oren, Lee Jennifer, Richard Koral, Mckinney Mary, Rohilla Sumati, Arias Bordajandi Fabio, Kumar Dhananjay, Pandey Nilesh

You have to be authorized to contact abstract author. Please, Login
Not Available

Readers' Comments

We encourage you to enter the discussion by posting your comments and questions below.

Presenters will be notified of your post so that they can respond as appropriate.

This discussion platform is provided to foster engagement, and simulate conversation and knowledge sharing.

 

You have to be authorized to post a comment. Please, Login or Signup.


   Rate this abstract  (Maximum characters: 500)