Logo

American Heart Association

  281
  0


Final ID: 111

Targeting Neutrophil Integrin α9 Enhances Microglial Efferocytosis and Improves Sensorimotor and Cognitive Recovery Following Subarachnoid Hemorrhage in Mice

Abstract Body: BACKGROUND: Neutrophil infiltration plays a pivotal role in exacerbating brain injury following subarachnoid hemorrhage (SAH). Integrin α9, highly expressed on activated neutrophils, facilitates their adhesion and transendothelial migration. Once infiltrated, neutrophils aggravate inflammatory response and can impair microglial efferocytosis. Defective efferocytosis may results in accumulation of apoptotic cells, persistent inflammation, and resultant poor recovery following SAH. Despite the known role of integrin α9 in promoting cerebral inflammation, the impact neutrophil integrin α9 on microglial efferocytosis and subsequent SAH outcomes remains unknown.
Hypothesis: Integrin α9 dependent neutrophil transendothelial migration impedes microglial efferocytosis, promotes cerebral inflammation, and mediates poor SAH recovery.
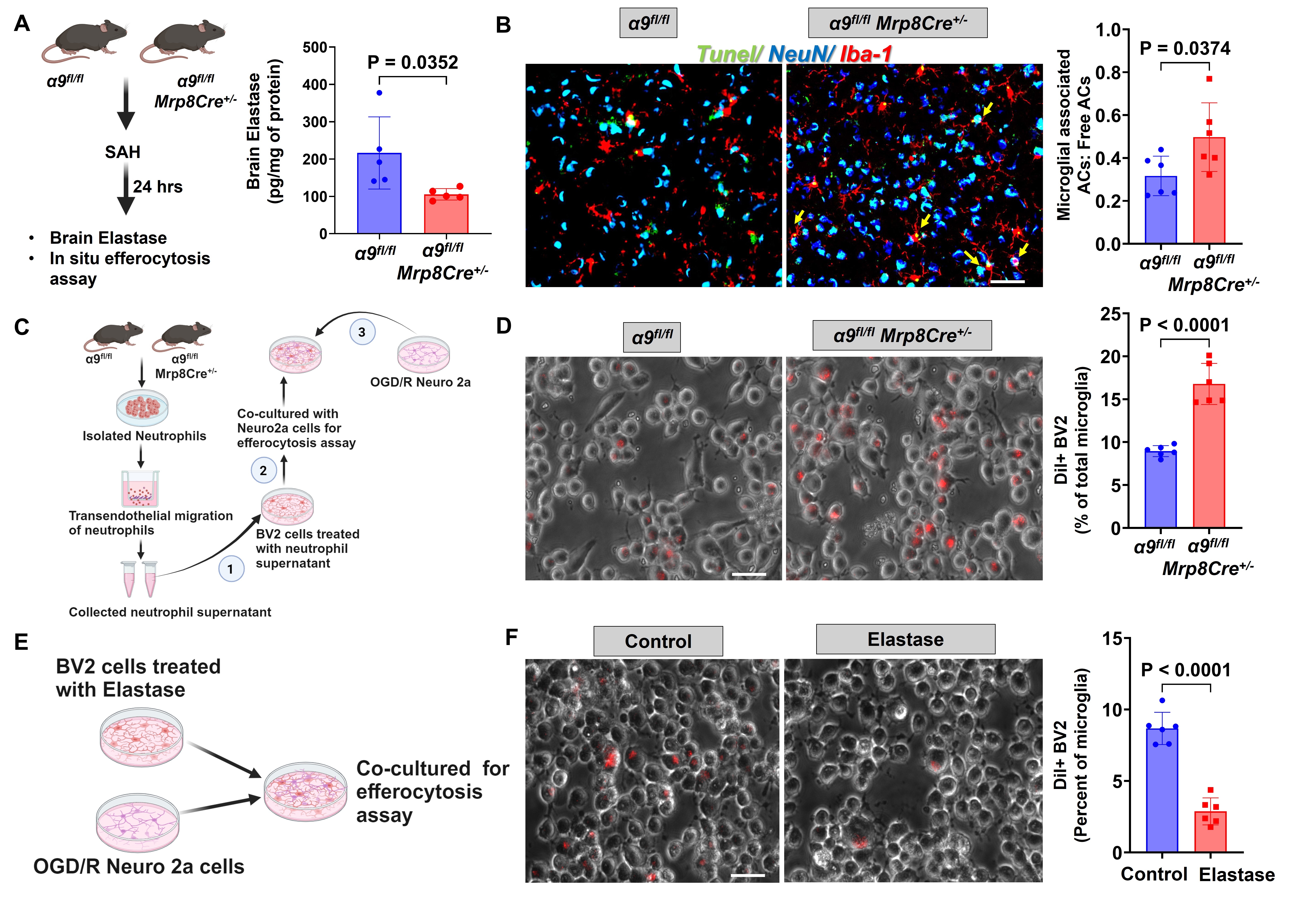
METHODS: Neutrophil specific integrin α9 knockout mice (α9fl/flMrp8Cre+/-) and littermate controls (α9fl/flMrp8Cre-/-) were subjected to the endovascular perforation model to induce SAH. Sensorimotor tests (modified neurological severity score, corner, and cylinder test) and cognitive function tests (Y-maze and novel object recognition test) were performed up to 4-weeks. Neutrophil infiltration, inflammation, apoptosis, and blood brain barrier (BBB) disruption were quantified 24-hr post-SAH. In vitro and in vivo functional assays were carried out to assess the neutrophil integrin α9-dependent effects on microglial efferocytosis.
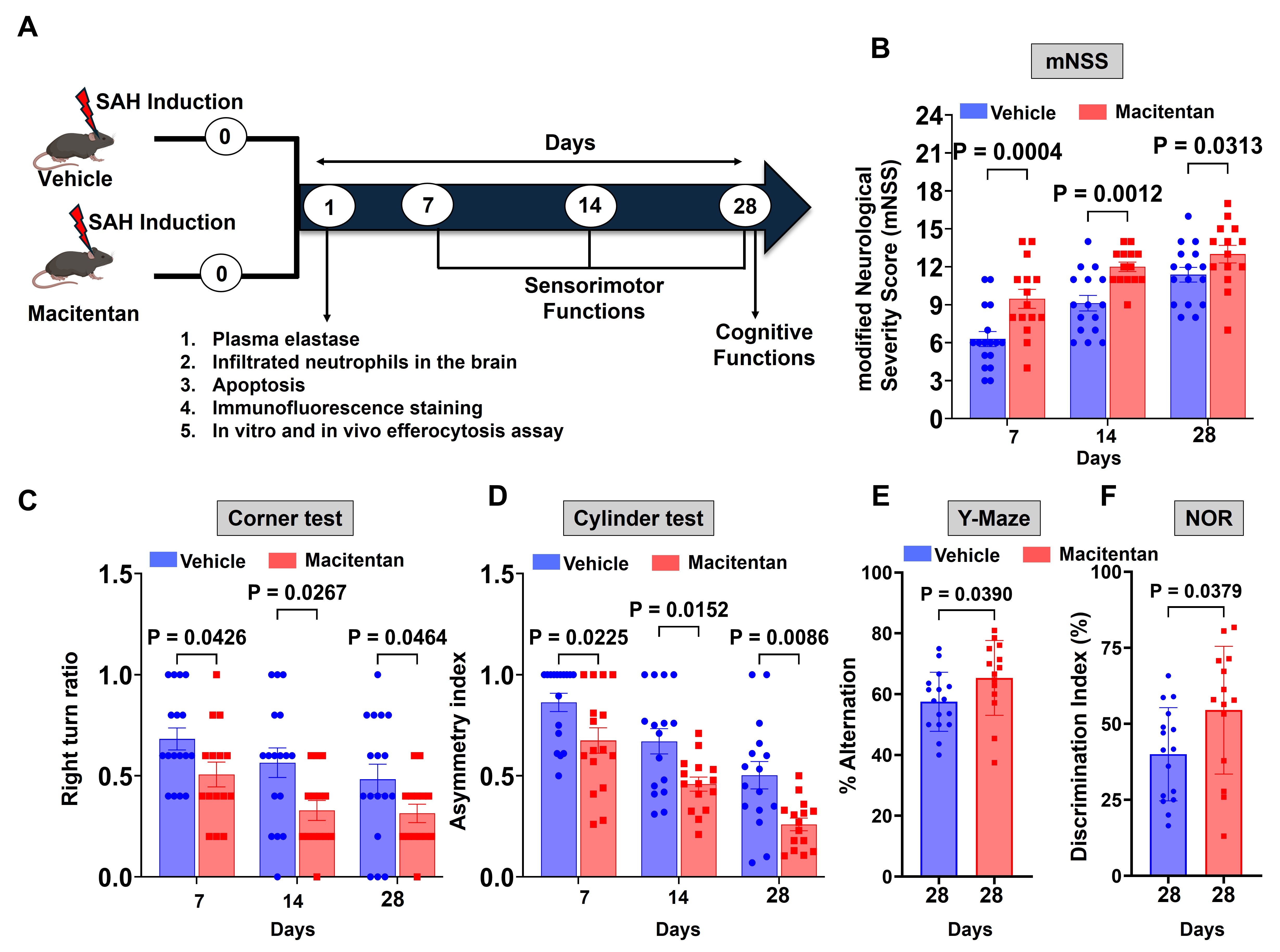
RESULTS: Mice with SAH exhibited increased integrin α9 levels on infiltrated neutrophils as compared to mice with sham-surgery. α9fl/flMrp8Cre+/- mice showed improved sensorimotor and cognitive recovery (up to 4-weeks) (Fig 1), reduced neutrophil infiltration, BBB damage, neuronal apoptosis as compared to controls. α9fl/flMrp8Cre+/- mice exhibited reduced brain neutrophil elastase levels along with enhanced microglial efferocytosis of apoptotic neurons. In vitro mechanistic studies revealed that reduced transendothelial migration of α9-/- neutrophils directly contributed to the enhanced microglial efferocytosis of apoptotic neurons (Fig 2). Pharmacological targeting of integrin α9 with macitentan significantly improved SAH outcomes, reduced neutrophil infiltration, BBB damage, neuronal apoptosis, and showed enhanced microglial efferocytosis (Fig 3).
CONCLUSIONS: Our study uncovered a previously unrecognized role of neutrophil integrin α9 in microglial efferocytosis and post-SAH sensorimotor and cognitive recovery.
  • Kaur, Harpreet  ( Louisiana State University Health Sciences Center-Shreveport, , Shreveport , Louisiana , United States )
  • Pandey, Nilesh  ( Louisiana State University Health Sciences Center-Shreveport, , Shreveport , Louisiana , United States )
  • Kumar, Dhananjay  ( LSU Health Shreveport , Shreveport , Louisiana , United States )
  • Chandaluri, Lakshmi  ( Louisiana State University Health Sciences Center-Shreveport, , Shreveport , Louisiana , United States )
  • Martinez, Alexa  ( Louisiana State University Health Sciences Center-Shreveport, , Shreveport , Louisiana , United States )
  • Reece, Erika  ( LSU Health Shreveport , Shreveport , Louisiana , United States )
  • Gaddam, Ravinder  ( University of Iowa , Iowa City , Iowa , United States )
  • Murnane, Kevin  ( LSU Health Shreveport , Shreveport , Louisiana , United States )
  • Vikram, Ajit  ( University of Iowa , Iowa City , Iowa , United States )
  • Mohandas, Rajesh  ( LSU Health Science Center , New Orleans , Louisiana , United States )
  • Orr, Wayne  ( Louisiana State University Health Sciences Center-Shreveport, , Shreveport , Louisiana , United States )
  • Lu, Xiao-hong  ( LSU Health Shreveport , Shreveport , Louisiana , United States )
  • Rom, Oren  ( Louisiana State University Health Sciences Center-Shreveport, , Shreveport , Louisiana , United States )
  • Yurdagul, Arif  ( LSU Health Shreveport , Shreveport , Louisiana , United States )
  • Dhanesha, Nirav  ( Louisiana State University Health Sciences Center-Shreveport, , Shreveport , Louisiana , United States )
  • Author Disclosures:
    Harpreet Kaur: DO NOT have relevant financial relationships | Rajesh Mohandas: DO NOT have relevant financial relationships | Wayne Orr: DO NOT have relevant financial relationships | Xiao-Hong Lu: DO NOT have relevant financial relationships | Oren Rom: No Answer | Arif Yurdagul: DO NOT have relevant financial relationships | Nirav Dhanesha: DO NOT have relevant financial relationships | Nilesh Pandey: DO NOT have relevant financial relationships | Dhananjay kumar: DO NOT have relevant financial relationships | Lakshmi Chandaluri: DO NOT have relevant financial relationships | Alexa Martinez: DO NOT have relevant financial relationships | Erika Reece: DO NOT have relevant financial relationships | Ravinder Gaddam: DO NOT have relevant financial relationships | Kevin Murnane: No Answer | Ajit Vikram: No Answer
Meeting Info:
Session Info:

Translational Basic Science Oral Abstracts II

Thursday, 02/06/2025 , 09:15AM - 10:45AM

Oral Abstract Session

More abstracts on this topic:
Assessing Effects of Nimodipine-Associated Blood Pressure Reductions on Cerebral Autoregulation and Cortical Activity in Aneurysmal Subarachnoid Hemorrhage

Jayasundara Sithmi, Magid-bernstein Jessica, Amllay Abdelaziz, Okeefe Lena, Hebert Ryan, Bahrassa Farhad, Sheth Kevin, Beekman Rachel, Gilmore Emily, Matouk Charles, Kim Jennifer, Choi Rachel, Petersen Nils, Rapuano Amedeo, Chen Yilun, Top Ilayda, Olexa Madelynne, Maarek Rafael, Yan Jennifer, Vargas David

A Trial of Patients Receiving Remote Ischemic Conditioning in Early Stroke (PRICES) in a Tertiary Hospital in the Philippines: An Open Label Study

Ang Kevin Royce, Juangco Dan, Hernandez Maria Kim

More abstracts from these authors:
Genetic and Functional Mapping of Monocyte - T Cell Complexes as Drivers of Thrombotic Risk in Chronic Kidney Disease

Bhatt Ukti, Martinez Alexa, Chandaluri Lakshmi, Sachdeva Bharat, Rom Oren, Yurdagul Arif, Orr Wayne, Dhanesha Nirav, Kaur Harpreet, Pandey Nilesh, Kidder Evan, Shaaban Nirvana, Challapalli Mounika, Duplechan Dillon, Melancon Dalton, Vosburg Justin

Prolyl Hydroxylase Inhibitor Desidustat Improves Stroke Outcomes by Enhancing Microglial Efferocytosis in Mice with Chronic Kidney Disease

Kaur Harpreet, Rom Oren, Mohandas Rajesh, Jain Mukul, Joharapurkar Amit A, Dhanesha Nirav, Pandey Nilesh, Chandaluri Lakshmi, Martinez Alexa, Kshirsagar Samadhan, Patel Vishal, Stokes Karen, Orr Wayne, Yurdagul Arif

You have to be authorized to contact abstract author. Please, Login
Not Available

Readers' Comments

We encourage you to enter the discussion by posting your comments and questions below.

Presenters will be notified of your post so that they can respond as appropriate.

This discussion platform is provided to foster engagement, and simulate conversation and knowledge sharing.

 

You have to be authorized to post a comment. Please, Login or Signup.


   Rate this abstract  (Maximum characters: 500)