Logo

American Heart Association

  111
  0


Final ID: WP105

External Validation of a Large Vessel Occlusion Stroke Diagnostic Algorithm That Uses Arm Weakness and a Headpulse Device

Abstract Body:
Introduction
The term “headpulse” refers to imperceptible head movements associated with each cardiac contraction, as measured by a cranial accelerometry device with electrocardiogram leads. Prior research at another hospital used asymmetric arm weakness (AAW) and headpulse data to create an algorithm that was 91% sensitive and 93% specific for large vessel occlusion (LVO) stroke. This original study used convenience sampling of emergency department (ED) patients with suspected stroke and transfer patients with known LVO stroke. As a result, 23/68 (34%) of patients had LVO stroke diagnoses. External validation is needed in a separate, larger, and more representative sample of suspected stroke patients where the prevalence of LVO stroke is expected to be much lower (5-15%).

Methods
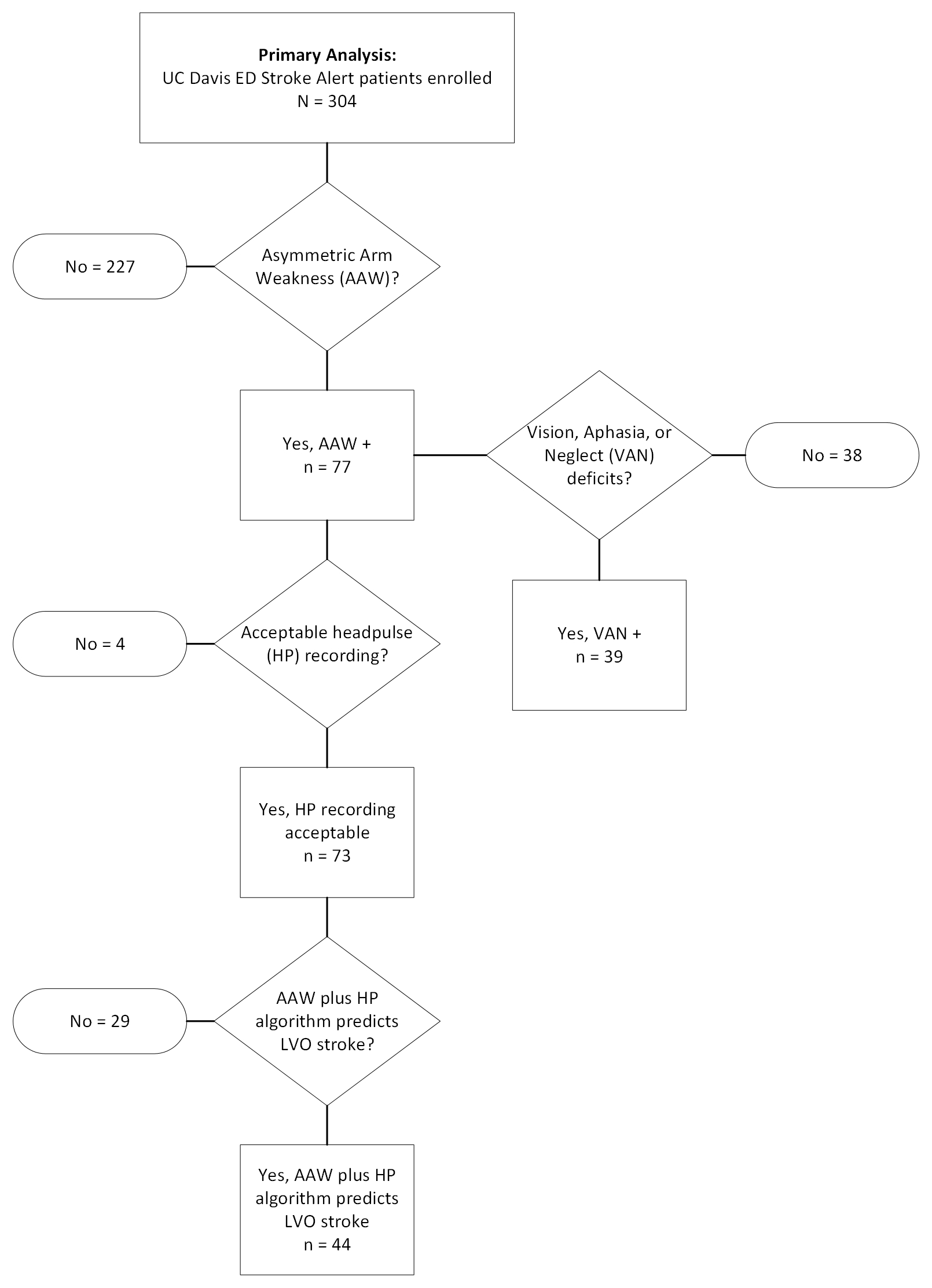
Headpulse recordings were prospectively obtained during stroke alerts for patients presenting directly to the UC Davis ED from 2020–2023 during business hours. A secondary analysis enriched with transferred LVO stroke and intracranial hemorrhage (ICH) patients was added in response to low enrollment of these diagnoses. Examinations and diagnoses were obtained by chart and imaging review. LVO stroke was defined as an acute symptomatic occlusion of the internal carotid, M1, M2, or basilar arteries. The algorithm being externally validated counted patients without AAW as negative for LVO stroke. For patients with AAW, the previously reported Support Vector Machine model used headpulse data to predict LVO stroke or not (Figure 1). Diagnostic statistics were compared to AAW alone, and Vision Aphasia Neglect (VAN) tests.

Results
Thirteen of 304 patients (4%) were diagnosed with LVO stroke in the primary analysis. The secondary analysis added 11 LVO stroke, 10 ICH, 1 non-LVO stroke, and 2 mimic patients (Table 1). The AAW plus headpulse algorithm undergoing external validation was less sensitive (54 vs 91%) and less specific (87 vs 93%) than the original analysis. AAW was more sensitive but less specific than the algorithm. VAN was more sensitive and slightly more specific (Table 2).

Conclusion
The lower sensitivity of this AAW plus headpulse algorithm during external validation suggests it is not a good candidate for prehospital validation. The small sample of LVO strokes led to wide sensitivity confidence intervals. The additional LVO stroke patients in the secondary analysis did not improve the sensitivity point estimate. Our results highlight the importance of external validation.
  • Nguyen, Tuyet Thao  ( University of California, Davis , Sacramento , California , United States )
  • Xnguyenx, Xivyx  ( University of California, Davis , Sacramento , California , United States )
  • Ng, Kwan  ( University of California, Davis , Sacramento , California , United States )
  • Fontenette, Roderick  ( University of California, Davis , Sacramento , California , United States )
  • Nishijima, Daniel  ( University of California, Davis , Sacramento , California , United States )
  • Liu, Xin  ( University of California, Davis , Sacramento , California , United States )
  • Keenan, Kevin  ( University of California, Davis , Sacramento , California , United States )
  • Author Disclosures:
    Tuyet Thao Nguyen: DO NOT have relevant financial relationships | xIvyx xNguyenx: DO NOT have relevant financial relationships | Kwan Ng: DO NOT have relevant financial relationships | Roderick Fontenette: No Answer | Daniel Nishijima: DO NOT have relevant financial relationships | Xin Liu: DO NOT have relevant financial relationships | Kevin Keenan: DO NOT have relevant financial relationships
Meeting Info:
Session Info:

Cerebrovascular Systems of Care Posters I

Wednesday, 02/05/2025 , 07:00PM - 07:30PM

Poster Abstract Session

More abstracts on this topic:
A Mast Cell-Specific Receptor Mediates Post-Stroke Brain Inflammation Via a Dural-Brain Axis

Kothari Ruchita, Caplan Justin, Gonzalez L. Fernando, Jackson Christopher, Bettegowda Chetan, Huang Judy, Koehler Raymond, Tamargo Rafael, Xu Risheng, Dong Xinzhong, Abdulrahim Mostafa, Oh Hyun Jong, Capuzzi Daniel, Nair Sumil, Zhang Yaowu, Limjunyawong Nathachit, Saini Sarbjit, Kim Jennifer

Combining the Los Angeles Motor Scale and the Muse Portable Electroencephalography System Improves the Accuracy of Large Vessel Occlusion Detection in Acute Stroke Syndrome.

Kate Mahesh, Thangeswaran Jeyaram, Duba Geetha Charan, Ishaque Noman, Thirunavukkarasu Sibi, Wilkinson Cassandra, Mathewson Kyle, Buck Brian

More abstracts from these authors:
Application of a Centralized Media-Based Strategy for Exception from Informed Consent Community Consultation and Public Disclosure in the Pediatric Prehospital Airway Resuscitation Trial

Wang Henry, Bosson Nichole, Leonard Julie, Ward Caleb, Nishijima Daniel, Adelgais Kathleen, Remick Katherine, Gaither Joshua, Colella Riccardo, Swanson Doug, Goldkind Sara, Stephens Shannon, Hansen Matthew, Jacobsen Kammy, Brown Brittany, Elsholz Cara, Frey Jennifer, Vanburen John, Gausche-hill Marianne, Shah Manish

You have to be authorized to contact abstract author. Please, Login
Not Available

Readers' Comments

We encourage you to enter the discussion by posting your comments and questions below.

Presenters will be notified of your post so that they can respond as appropriate.

This discussion platform is provided to foster engagement, and simulate conversation and knowledge sharing.

 

You have to be authorized to post a comment. Please, Login or Signup.


   Rate this abstract  (Maximum characters: 500)