Logo

American Heart Association

  123
  0


Final ID: WP372

Edaravone Dexborneol Protects Against Blood-brain Barrier Disruption Following Cerebral Ischemia/reperfusion By Activating The PDGFB/PDGFR-β Signaling Pathway To Inhibit Pericyte Injury

Abstract Body: Introduction
Recent advances in brain cytoprotection therapies following cerebral ischemia-reperfusion (I/R) injury have become an emerging interest. Our previous study has shown the great potency of Edaravone Dexborneol (Eda.B), the latest generation multitarget cytoprotective agent, in alleviating I/R injury, while the mechanism warrants further investigation. Pericytes play important roles in protecting blood-brain barrier (BBB) integrity and regulating haemodynamics. This study aims to explore of Eda.B's protective effect on pericyte injury after I/R and its underlying mechanisms.
Methods
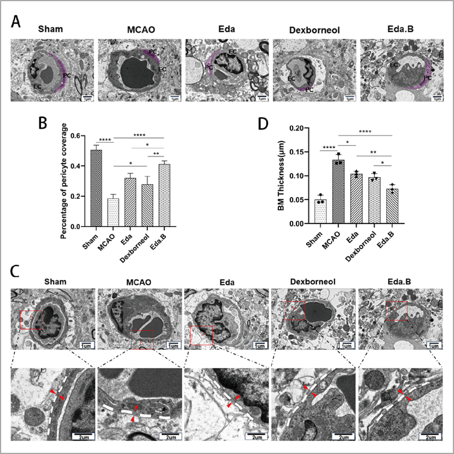
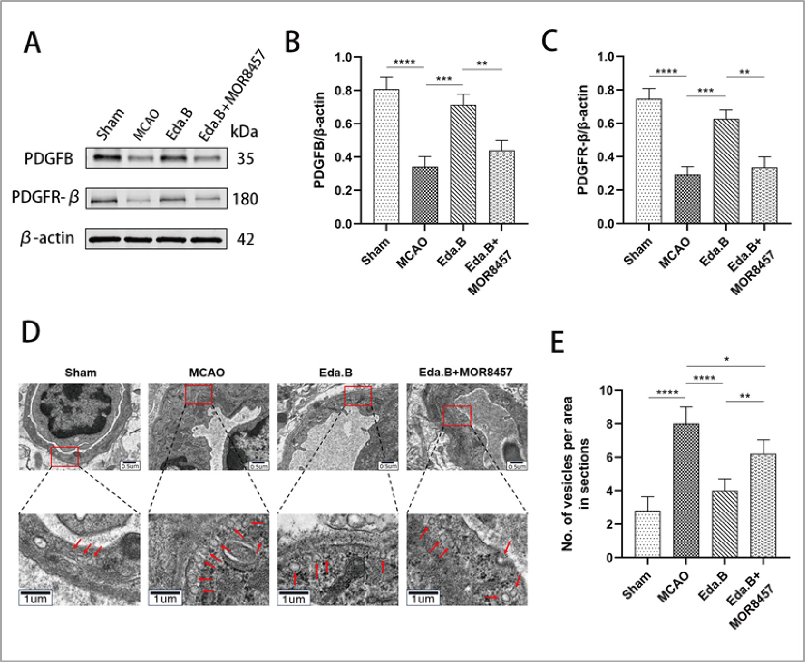
The rat transient middle artery occlusion (t-MCAO) model was established. Rats were randomly divided into Sham group (Sham, n=24), tMCAO group (tMCAO, n=24), Edaravone group (Eda, n=24), Dexborneol group (Dexborneol, n=24), and Eda.B group (Eda.B, n=24). Neurological function recovery, infarct volume, BBB disruption was assessed using Zea-Longa scoring, TTC staining, and Evans Blue extravasation, respectively. Basement membrane (BM) edema and pericyte coverage were assessed by transmission electron microscopy (TEM). The expression levels of pericyte marker proteins NG2 and PDGFR-β in the ischemic zone, BBB transcellular transport-related proteins VTN, α5, PDGFB were detected by western blot. Furthermore, a high-affinity monoclonal antibody against PDGFB, MOR8457, was used to explore Eda. B’s protectiveness on pericytes injury via PDGFB/PDGFR-β (Eda.B+MOR8457, n=8).
Results
Eda.B significantly reduced cerebral infarct volume and promoted neurological function recovery, and showed more significant promotion compared to tMCAO group, Eda group and Dexbornrol group. Additionally, Eda.B significantly reduced the BBB leakage, decreased pericyte coverage, the number of endotheliocytes (EC) vesicles, and the extent of BM edema than the other groups. Furthermore, Eda.B inhibited the downregulation of NG2, PDGFB/PDGFR-β, VTN, and the upregulation of α5 protein expression, which were induced after I/R. Blocking PDGFB with MOR8457 after receiving Eda.B indicated that, Eda.B improved pericyte loss and BBB permeability by activating PDGFB/PDGFR-β signaling.
Conclusions
This study unravels new insights into mechanisms of pericyte as a promising therapeutic target and Eda.B’s protectiveness against pericytes loss and BBB permeability after I/R injury.
  • Sun, Zhiyu  ( The First Affiliated Hospital of Harbin Medical University , Harbin , Heilongjiang Province , China )
  • Zhao, Hanshu  ( The First Affiliated Hospital of Harbin Medical University , Harbin , Heilongjiang Province , China )
  • Yang, Shanshan  ( The First Affiliated Hospital of Harbin Medical University , Harbin , Heilongjiang Province , China )
  • Liu, Ruijia  ( The First Affiliated Hospital of Harbin Medical University , Harbin , Heilongjiang Province , China )
  • Yi, Lian  ( The First Affiliated Hospital of Harbin Medical University , Harbin , Heilongjiang Province , China )
  • Gao, Jiadi  ( The First Affiliated Hospital of Harbin Medical University , Harbin , Heilongjiang Province , China )
  • Liu, Sihan  ( The First Affiliated Hospital of Harbin Medical University , Harbin , Heilongjiang Province , China )
  • Chen, Yinlin  ( The First Affiliated Hospital of Harbin Medical University , Harbin , Heilongjiang Province , China )
  • Zhang, Zhongling  ( The First Affiliated Hospital of Harbin Medical University , Harbin , Heilongjiang Province , China )
  • Author Disclosures:
    Zhiyu Sun: DO NOT have relevant financial relationships | Hanshu Zhao: DO NOT have relevant financial relationships | Shanshan Yang: No Answer | Ruijia Liu: No Answer | Lian Yi: DO NOT have relevant financial relationships | Jiadi Gao: No Answer | Sihan Liu: No Answer | Yinlin Chen: No Answer | Zhongling Zhang: No Answer
Meeting Info:
Session Info:

Translational Basic Science Posters I

Wednesday, 02/05/2025 , 07:00PM - 07:30PM

Poster Abstract Session

More abstracts on this topic:
ADP-Ribosylation In a Mouse Model of Atherosclerosis: a Potential Novel Link Between Dyslipidemia and Inflammation in Cardiovascular Disease

Delwarde Constance, Mlynarchik Andrew, Perez Katelyn, Campedelli Alesandra, Sonawane Abhijeet, Aikawa Elena, Singh Sasha, Aikawa Masanori, Santinelli Pestana Diego, Kasai Taku, Kuraoka Shiori, Nakamura Yuto, Okada Takeshi, Decano Julius, Chelvanambi Sarvesh, Ge Rile

Bromodomain-containing protein 4 Mediates TGF-β-induced Smooth Muscle Cell Differentiation

Guo Xia, Olajuyin Ayobami, Mandlem Venkata Kiran Kumar, Sunil Christudas, Hou Yunzhuan, Adeyanju Oluwaseun, Petkar Sana, Qian Guoqing

You have to be authorized to contact abstract author. Please, Login
Not Available

Readers' Comments

We encourage you to enter the discussion by posting your comments and questions below.

Presenters will be notified of your post so that they can respond as appropriate.

This discussion platform is provided to foster engagement, and simulate conversation and knowledge sharing.

 

You have to be authorized to post a comment. Please, Login or Signup.


   Rate this abstract  (Maximum characters: 500)