Logo

American Heart Association

  180
  0


Final ID: 61

Protective role of caspase-1 inhibition in experimental model of neonatal hyperoxia-induced cardiopulmonary dysfunction in adults born preterm.

Abstract Body: Background: Adults born preterm are at an increased risk of systemic hypertension and cardiopulmonary morbidities. However, little is known of the underlying mechanisms connecting neonatal hyperoxia (O2) exposure to these long-term cardiovascular consequences in adults born preterm. Pro-inflammatory caspase-1 mediates the activation of cytokines IL-1β, and pore-forming protein Gasdermin-D.
Objective: Test the hypothesis that caspase-1 inhibition prevents long-term cardiopulmonary consequences of preterm birth.
Design/Methods: Newborn mice (n=60) exposed to normoxia (RA) or hyperoxia (O2) from postnatal day (P) 1 to 14 were randomly assigned to receive daily intraperitoneal (IP) injections of caspase-1 inhibitor (VX-765, 50 ug/Kg) or DMSO as placebo. The mouse pups recovered in RA into adulthood until 3 months of age. The effect of caspase-1 inhibition on Blood pressure (BP), exercise endurance, cardiac function, systemic vascular stiffness, pulmonary vascular remodeling was assessed at 3 months.
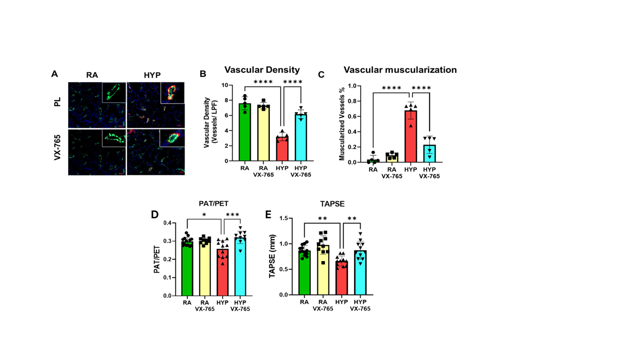
Results: Adult rats exposed to neonatal O2 had significantly increased BP associated with vascular stiffness, reduced exercise capacity, cardiac hypertrophy, and cardiovascular inflammation. Caspase-1 inhibition prevented systemic hypertension, systemic vascular stiffness, improved exercise tolerance and decreased cardiac hypertrophy (Fig 1A-D) in adult mice exposed to neonatal O2. Moreover, caspase -1 inhibition improved pulmonary vascular remodeling and pulmonary hypertension in these mice (Fig 2A-E). Additionally, western blot analysis demonstrated that early supplementation of VX-765 in O2 exposed mice led to reduced cardiac proinflammatory markers GSDMD and IL-1β in adulthood (Fig 3A-B).
Conclusion: Neonatal O2 exposure predisposes to cardiopulmonary morbidities in adults born preterm. Inhibition of caspase-1 reduces cardiovascular inflammation and cardiopulmonary dysfunction in mice exposed to hyperoxia during the neonatal period. The functional and molecular impact of the use of caspase-1 suggests that it can be used as a novel preventive strategy for long-term cardiopulmonary dysfunction due to neonatal O2 exposure in preterm survivors.
  • Ballengee, Sydne  ( University of Miami , Miami , Florida , United States )
  • Tian, Runxia  ( University of Miami , Miami , Florida , United States )
  • Jamal, Aden  ( University of Miami , Miami , Florida , United States )
  • Machi, Jacqueline  ( Florida Atlantic University , Boca Raton , Florida , United States )
  • Schmidt, Augusto  ( University of Miami , Miami , Florida , United States )
  • Rodrigues, Claudia  ( Florida Atlantic University , Boca Raton , Florida , United States )
  • Young, Karen  ( University of Miami , Miami , Florida , United States )
  • Wu, Shu  ( University of Miami , Palmetto Bay , Florida , United States )
  • Benny, Merline  ( University of Miami , Miami , Florida , United States )
  • Author Disclosures:
    Sydne Ballengee: DO NOT have relevant financial relationships | Runxia Tian: No Answer | Aden Jamal: No Answer | Jacqueline Machi: No Answer | Augusto Schmidt: No Answer | Claudia Rodrigues: No Answer | Karen Young: No Answer | Shu Wu: No Answer | Merline Benny: DO NOT have relevant financial relationships
Meeting Info:
Session Info:

19.B Pressure sensing and vascular disease

Saturday, 09/07/2024 , 04:30PM - 05:30PM

Oral Abstract Session

More abstracts on this topic:
Chronic Oxidative Stress Induces Hypertension and Abdominal Aortic Aneurysm in Chemogenetic Mice Model

Das Apabrita, Waldeck-weiermair Markus, Yadav Shambhu, Covington Taylor, Spyropoulos Fotios, Pandey Arvind, Michel Thomas

Acceptability and Gain of Knowledge of Community Educational Tools About Rheumatic Heart Disease Integrated With Screening In Low-Income Settings

Abrams Jessica, Nunes Maria, Diniz Marina, Fraga Lucas, Paula Luiza, Coelho Cecilia, Tacuri Chavez Luz Marina, Lemos Larissa, Correia Julliane, Ribeiro Antonio, Nascimento Bruno, Sable Craig, Spaziani Alison, Zuhlke Liesl, Cardoso Clareci, Vinhal Wanessa, Ribeiro Isabely, Oliveira Kaciane, Amaral Ingred Beatriz

More abstracts from these authors:
Protective role of caspase-1 inhibition in experimental model of neonatal hyperoxia-induced cardiovascular dysfunction in adults born preterm.

Ballengee Sydne, Tian Runxia, Jamal Aden, Schmidt Augusto, Rodrigues Claudia, Young Karen, Wu Shu, Ziebarth Noel, Benny Merline

You have to be authorized to contact abstract author. Please, Login
Not Available