Logo

American Heart Association

  65
  0


Final ID: MPTU19

Gut Microbiota, Plasma Hippuric Acid, Fiber Intake, and Cardiometabolic Health in U.S. Populations.

Abstract Body: Introduction: Hippuric acid is a gut microbiota-derived metabolite of polyphenols. Few population studies have characterized human gut microbial features related to this metabolite.
Hypothesis: To identify gut microbial species associated with plasma hippuric acid levels, investigate the relationships between diet, gut microbiota composition, and hippuric acid, and explore the prospective associations of circulating hippuric acid with the risks of type 2 diabetes (T2D), cardiovascular disease (CVD), and weight gain (WG) through a systematic, integrated approach.
Methods: We included 287 men from Men's Lifestyle Validation Study (MLVS) with plasma metabolomics, fecal metagenomic data, and 7-day diet records. Findings were replicated in 207 women from Mind Body Study (MBS), 1833 women from Microbiome Among Nurses (MICRO-N), and 3,035 men and women from the Hispanic Community Health Study/Study of Latinos Gut Origins of Latino Diabetes (GOLD). Prospective associations between hippuric acid concentrations and risks of T2D, CVD, and WG were examined in 5,472 participants from the Nurses' Health Study (NHS), NHSII, and HPFS.
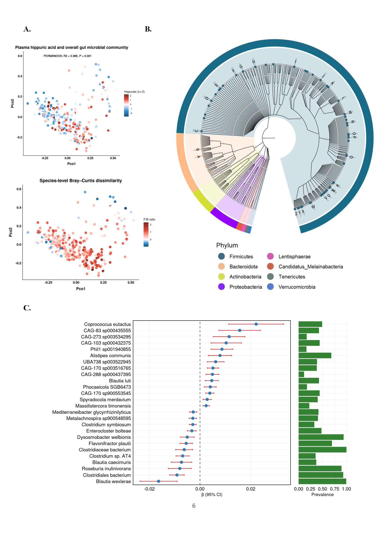
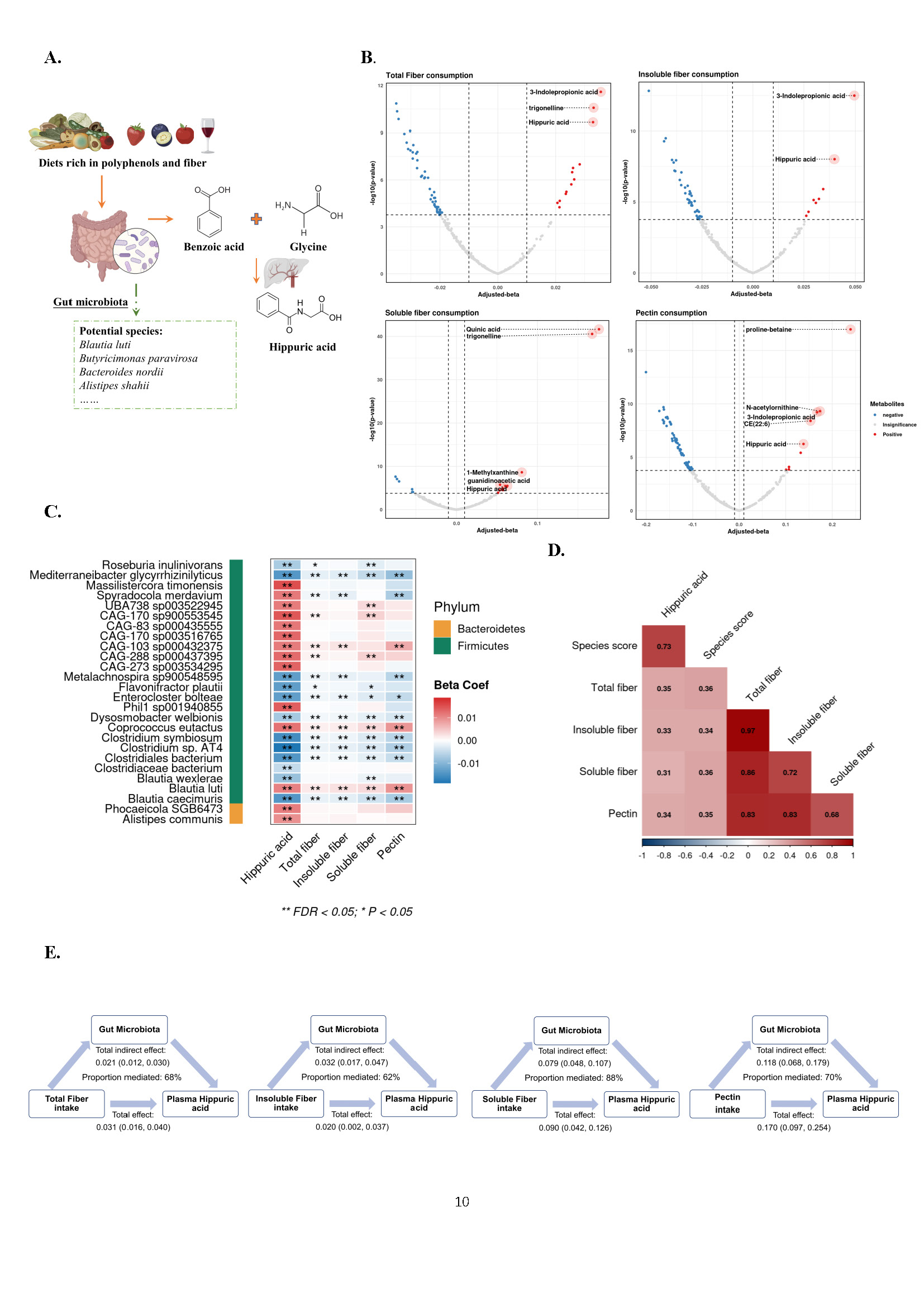
Results: We identified 26 microbial species significantly associated with plasma hippuric acid, mainly from Lachnospiraceae and Oscillospiraceae families. A gut microbiome (GMB) species score developed in MLVS was strongly correlated with hippuric acid (Pearson r=0.73), replicating in MBS (r=0.29) and GOLD (r=0.14). Dietary fiber correlated with hippuric acid (r=0.35) and 68% of this relationship was mediated by hippuric acid–associated bacteria, primarily fiber-fermenting Firmicutes. The GMB score was inversely associated with prevalent T2D (per SD: OR = 0.97, 0.95–0.99) in GOLD, and incident T2D (0.80, 0.66–1.00) and WG (-0.17 kg/2 years) in MICRO-N. In NHS and HPFS, higher plasma hippuric acid was associated with lower incident T2D risk (Q5 vs. Q1: HR = 0.77, 0.64–0.94) and slower BMI gain (β=-0.01 per SD). No association with CVD was observed.
Conclusions: Our findings confirm gut microbiota's essential role in hippuric acid production in humans, and highlight its potential role in mediating the relationship between dietary fiber and plasma hippuric acid. Overall these data elucidate novel pathways partially underlying the health benefits of fiber intake on improving cardiometabolic health. Further studies are needed to clarify how fiber facilitates the hippuric acid production via interactions with polyphenol intake and the gut microbiome.
  • Wang, Xiaowen  ( Harvard School of Public Health , Boston , Massachusetts , United States )
  • Liang, Xinxiu  ( Harvard School of Public Health , Boston , Massachusetts , United States )
  • Wang, Zheng  ( Albert Einstein College of Medicine , Bronx , New York , United States )
  • Hu, Yang  ( Harvard School of Public Health , Boston , Massachusetts , United States )
  • Xia, Pengfei  ( Harvard School of Public Health , Boston , Massachusetts , United States )
  • Huttenhower, Curtis  ( Harvard School of Public Health , Boston , Massachusetts , United States )
  • Chan, Andrew  ( Massachusetts General Hospital , Boston , Massachusetts , United States )
  • Clish, Clary  ( Broad Institute of MIT and Harvard , Cambridge , Massachusetts , United States )
  • Eliassen, A Heather  ( Harvard School of Public Health , Boston , Massachusetts , United States )
  • Zeleznik, Oana  ( Brigham and Women's Hospital and Harvard Medical School , Boston , Massachusetts , United States )
  • Song, Mingyang  ( Harvard School of Public Health , Boston , Massachusetts , United States )
  • Rimm, Eric  ( Harvard School of Public Health , Boston , Massachusetts , United States )
  • Wang, Siyue  ( Harvard School of Public Health , Boston , Massachusetts , United States )
  • Mei, Zhendong  ( Brigham and Women's Hospital and Harvard Medical School , Boston , Massachusetts , United States )
  • Wang, Fenglei  ( Harvard School of Public Health , Boston , Massachusetts , United States )
  • Zhang, Cuilin  ( Yong Loo Lin School of Medicine, National University of Singapore , Singapore , Singapore )
  • Wang, Dong  ( Brigham and Women's Hospital and Harvard Medical School , Boston , Massachusetts , United States )
  • Burk, Robert  ( Albert Einstein College of Medicine , Bronx , New York , United States )
  • Kaplan, Robert  ( Albert Einstein College of Medicine , Bronx , New York , United States )
  • Qi, Qibin  ( Albert Einstein College of Medicine , Bronx , New York , United States )
  • Sun, Qi  ( Harvard School of Public Health , Boston , Massachusetts , United States )
  • Author Disclosures:
Meeting Info:

EPI-Lifestyle Scientific Sessions 2026

2026

Boston, Massachusetts

Session Info:

Nutrition and Diet 1

Tuesday, 03/17/2026 , 05:00PM - 07:00PM

Moderated Poster Session

More abstracts on this topic:
An Assessment of the Baseline Characteristics of Participants in the Pilot THRIVE Food is Medicine Study

Washington India, Demarco Samantha, Tomiwa Tosin, Olusola-bello Mojisola, Kyeremeh Djanee, Mcmahon Adrian, Kramer Maya, Saldarriaga Maricielo, Chen Peiyu, Rodriguez Christy, Johnson Mia, Song Shanshan, Xiao William, Gledhill Samuel, Yeboah-manson Samuel, Kurien Natania, Vassiliadi Lydia, Freeman Jennifer, Izquierdo-porrera Anna Maria, Palencia Lessly, Sullivan Valerie, Commodore-mensah Yvonne, Alvarez Kiara, Ogungbe Bunmi, Akubo Chelsea, Adeleye Khadijat, Iribe Irma, Assani-uva Adeline, Dugbartey Janice, Sinyan Aminata

3-Mercaptopyruvate Sulfurtransferase is a Critical Regulator of Branched-Chain Amino Acid Catabolism in Cardiometabolic HFpEF

Li Zhen, Doiron Jake, Xia Huijing, Lapenna Kyle, Sharp Thomas, Yu Xiaoman, Nagahara Noriyuki, Goodchild Traci, Lefer David

More abstracts from these authors:
Body Weight, Human Gut Microbiome, Blood Metabolome, and incident Type 2 Diabetes- A Multi-Omics Integration Study

Wang Siyue, Qi Qibin, Hu Yang, Wang Fenglei, Mei Zhendong, Song Mingyang, Wang Dong, Shai Iris, Zhang Cuilin, Sun Qi, Wang Tengteng, Eliassen A Heather, Chan Andrew, Huttenhower Curtis, Rimm Eric, Hu Frank, Lee Kyu Ha, Wang Molin

Urinary sodium and potassium excretions, gut microbiome, circulating metabolites, and cardiometabolic risk

Liang Xinxiu, Rimm Eric, Hu Frank, Wang Dong, Qi Qibin, Hu Yang, Sun Qi, Li Jun, Li Yanping, Ivey Kerry, Lee Kyu Ha, Eliassen A Heather, Chan Andrew, Huttenhower Curtis, Zhang Cuilin

You have to be authorized to contact abstract author. Please, Login
Not Available