Logo

American Heart Association

  89
  0


Final ID: Thu029

Neutrophils Promote Cardiomyocyte Proliferation and Heart Regeneration by Regulating Macrophage Polarization and Angiogenesis

Abstract Body: Background: Irreversible cardiomyocyte loss is a key driver of heart failure. Enhancing cardiomyocyte proliferation and cardiac regeneration is a promising therapeutic strategy. While inflammation is well-recognized in cardiac regeneration, particularly via macrophages and regulatory T (Treg) cells, the role of neutrophils remains unclear.
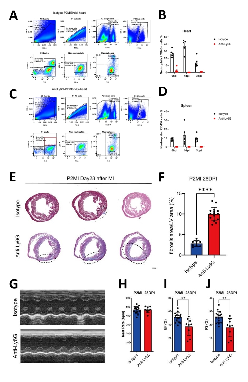
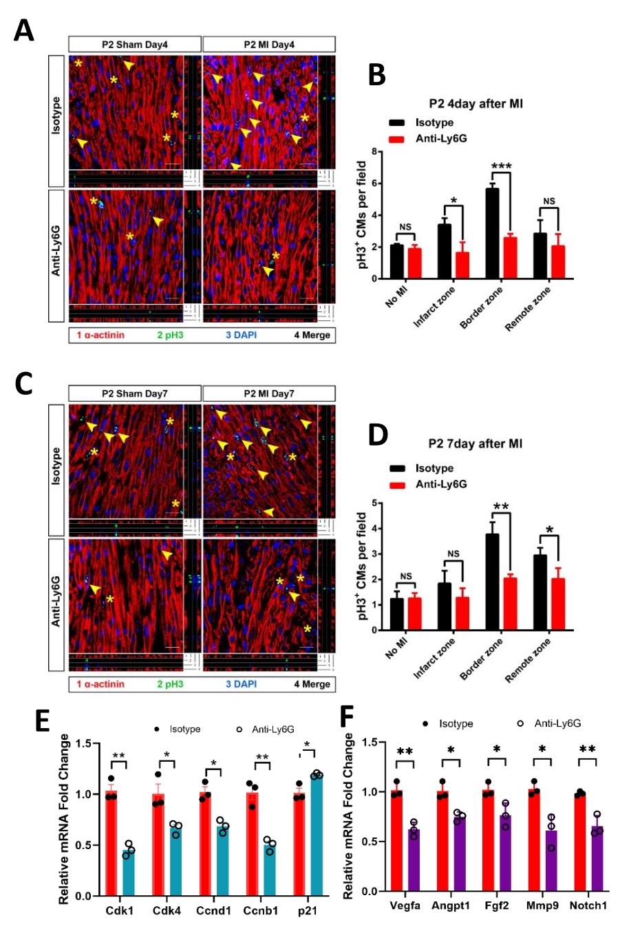
Methods: Neonatal mice were treated with anti-Ly6G antibodies for neutrophil depletion, while controls received isotype antibodies. A myocardial infarction (MI) model was established in 2-day-old mice. Cardiac regeneration and fibrosis were assessed via Masson’s staining at 28 days post-MI, and cardiac function was evaluated by echocardiography. Flow cytometry at 6 hours, 1 day, and 3 days post-MI analyzed immune cell populations. RT-qPCR assessed M1/M2 macrophage markers and cytokines. Cardiomyocyte proliferation was evaluated via immunofluorescence at days 4 and 7, and RT-qPCR quantified cell cycle genes and angiogenesis-related genes.
Results: Neutrophil depletion impaired cardiac regeneration, increased fibrosis, and reduced contractile function. Total macrophage numbers remained unchanged; however, Ly6Chigh macrophages decreased while Ly6Clow macrophages increased early post-MI. RT-qPCR revealed a downregulation of M1 macrophage markers and pro-inflammatory cytokines, accompanied by an upregulation of M2 markers and anti-inflammatory cytokines, indicating that neutrophils orchestrate early macrophage polarization. Neutrophil depletion also reduced cardiomyocyte proliferation, cell cycle gene expression, and angiogenesis-related gene expression.
Conclusions: Neutrophils are critical for cardiomyocyte proliferation and cardiac regeneration, primarily by shaping early macrophage polarization. They promote M1 macrophages and cytokine secretion (IL-6, OSM) to enhance cardiomyocyte proliferation. Additionally, neutrophils facilitate cardiac repair by promoting angiogenesis. These findings establish neutrophils as key regulators of neonatal heart regeneration.
  • Li, Haotong  ( Peking Union Medical College , Beijing , China )
  • Nie, Yu  ( Peking Union Medical College , Beijing , China )
  • Hu, Shengshou  ( Peking Union Medical College , Beijing , China )
  • Author Disclosures:
    Haotong Li: DO NOT have relevant financial relationships | Yu Nie: No Answer | Shengshou Hu: No Answer
Meeting Info:

Basic Cardiovascular Sciences 2025

2025

Baltimore, Maryland

Session Info:

Poster Session and Reception 2

Thursday, 07/24/2025 , 04:30PM - 07:00PM

Poster Session and Reception

More abstracts on this topic:
A Mast Cell-Specific Receptor Mediates Post-Stroke Brain Inflammation Via a Dural-Brain Axis

Kothari Ruchita, Caplan Justin, Gonzalez L. Fernando, Jackson Christopher, Bettegowda Chetan, Huang Judy, Koehler Raymond, Tamargo Rafael, Xu Risheng, Dong Xinzhong, Abdulrahim Mostafa, Oh Hyun Jong, Capuzzi Daniel, Nair Sumil, Zhang Yaowu, Limjunyawong Nathachit, Saini Sarbjit, Kim Jennifer

Application of PLGA-PEG-PLGA Thermosensitive Hydrogel Loaded with Human Induced Pluripotent Stem Cell-Derived Cardiomyocytes and Ginsenoside Rb3 in the Treatment of Acute Myocardial Infarction

Xiang Kun, Zheng Zilong, Li Yichen, Tang Weijie, Chen Wangping, Yang Jinfu, Fan Chengming

More abstracts from these authors:
You have to be authorized to contact abstract author. Please, Login
Not Available