Logo

American Heart Association

  158
  0


Final ID: We034

Hjurp Promotes Cardiomyocyte Proliferation and Heart Regeneration by Mediating CenpA Assembly

Abstract Body: Background: Loss of cardiomyocytes without replenishment is one of the main cellular mechanisms leading to heart failure. Promoting cardiomyocyte proliferation and heart regeneration has become a therapeutic strategy to rescue heart failure. Therefore, we need to understand the differences between neonatal cardiomyocytes and adult cardiomyocytes, summarize the mechanism of cardiomyocyte exit from the cell cycle, and find potential intervention targets.
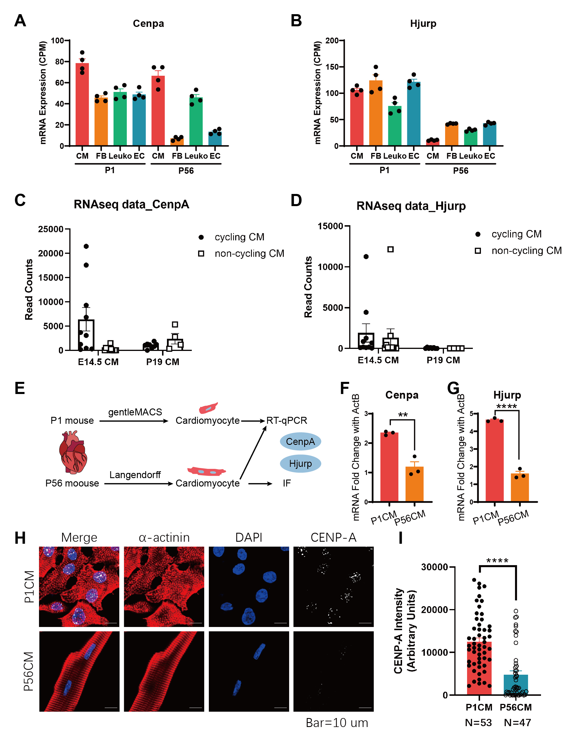
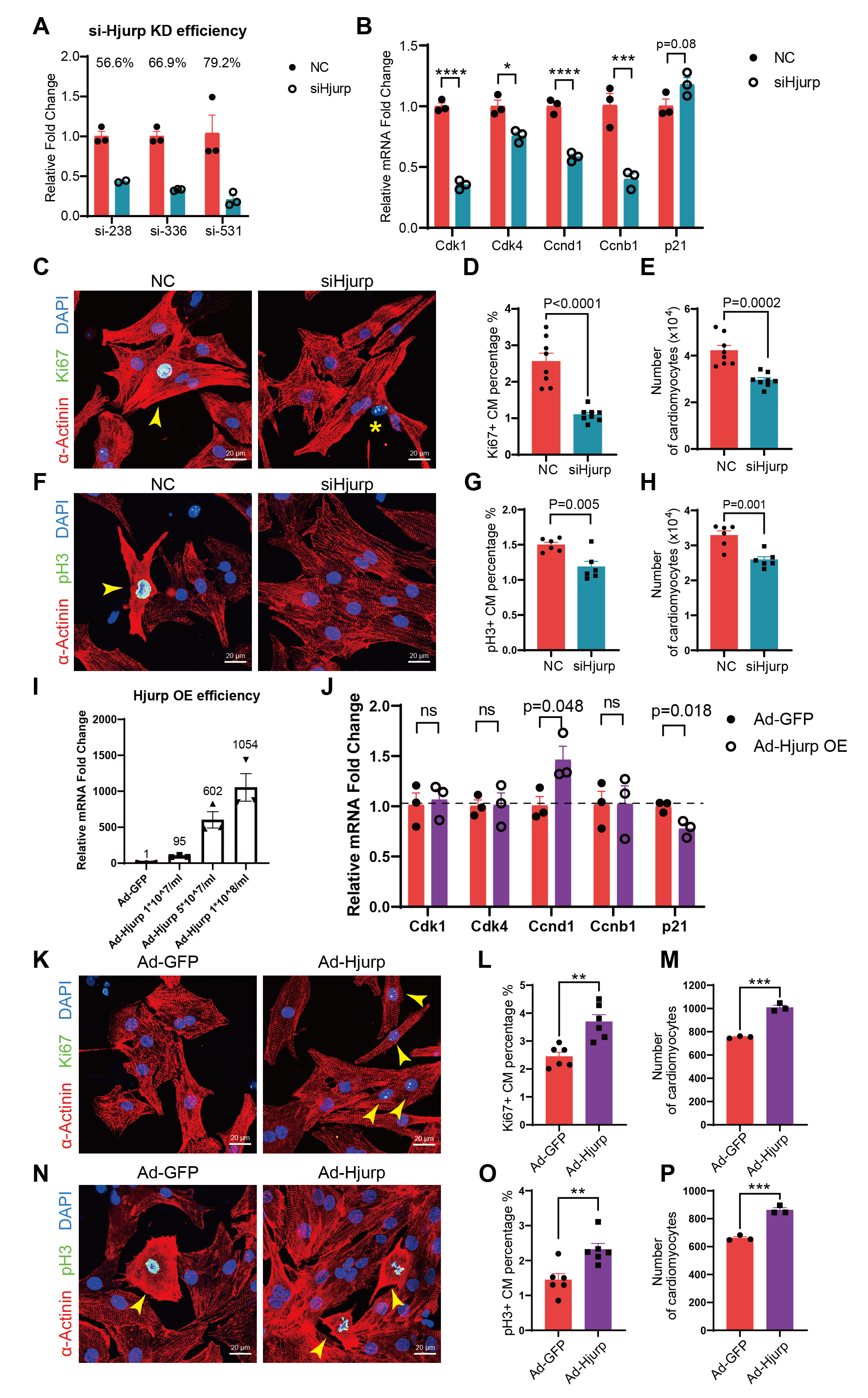
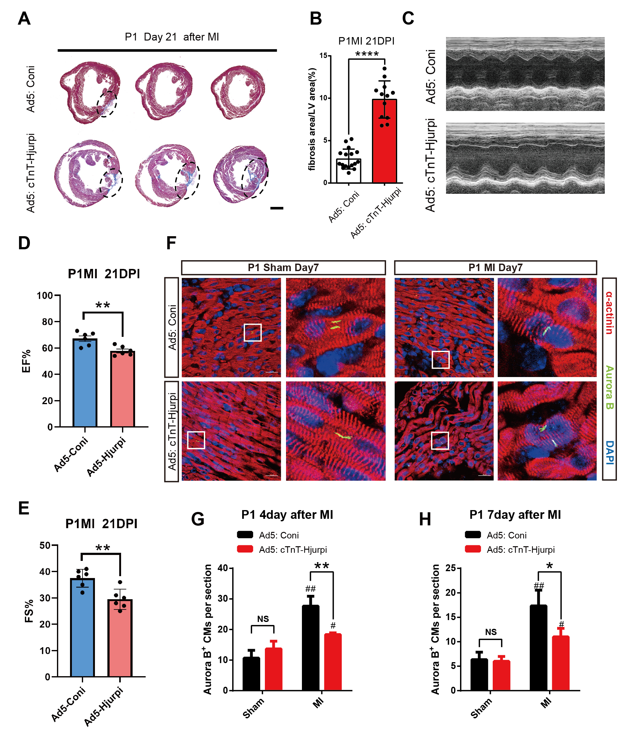
Method: Combined analysis of bulk RNA-seq, ATAC-seq, and histone CUT&Tag of 1-day-old mouse and 7-day-old mouse cardiomyocytes to screen for Hjurp. In vitro, siRNA was used to knock down Hjurp in neonatal rat cardiomyocytes, and adenovirus was used to overexpress Hjurp. RT-qPCR and immunofluorescence were used to detect cardiomyocyte proliferation and cardiomyocyte number. In vivo, adenovirus was injected into the mouse heart in situ to knock down Hjurp. Immunofluorescence was used to detect cardiomyocyte proliferation. Masson staining was used to detect the proportion of myocardial fibrosis and echocardiography was used to detect cardiac function to reflect cardiac regeneration and repair.
Results: HJURP was identified by RNA-seq, ATAC-seq, and histone CUT&Tag as a key regulator of cardiomyocyte proliferation during neonatal heart regeneration in mice. The expression levels of Hjurp and Cenp-A decrease with the weakening of cardiomyocyte proliferation ability. In vitro, Hjurp overexpression promoted whereas Hjurp knockdown attenuated cardiomyocyte proliferation. In vivo, cardiomyocyte proliferation and heart regeneration were suspended in neonatal mice after cardiac injury when Hjurp was knockdown in cardiomyocytes.
Conclusion: Our study confirms that HJURP is necessary for cardiomyocyte proliferation and cardiac regeneration after cardiac injury. As an assembly element of centromeres during the cell cycle, overexpression of HJURP is sufficient to promote cardiomyocyte proliferation, which may be accomplished by promoting CENP-A assembly. Thus, HJURP might serve as a potential novel target in heart regeneration after myocardial infarction.
  • Li, Haotong  ( Peking Union Medical College , Beijing , China )
  • Nie, Yu  ( Peking Union Medical College , Beijing , China )
  • Hu, Shengshou  ( Peking Union Medical College , Beijing , China )
  • Author Disclosures:
    Haotong Li: DO NOT have relevant financial relationships | Yu Nie: No Answer | Shengshou Hu: No Answer
Meeting Info:

Basic Cardiovascular Sciences

2024

Chicago, Illinois

Session Info:

Poster Session and Reception 3

Wednesday, 07/24/2024 , 04:30PM - 07:00PM

Poster Session and Reception

More abstracts on this topic:
A New Analytical Approach for Noninvasive Reconstruction of the Entire Left Ventricular Pressure Waveform in Myocardial Ischemia and Infarction

Bilgi Coskun, Li Jiajun, Alavi Rashid, Dai Wangde, Matthews Ray, Kloner Robert, Pahlevan Niema

Adducin Promotes Cardiomyocyte Sarcomere Disassembly

Xiao Feng, Menendez-montes Ivan, Elhelaly Waleed, Singh Rohit, Sadayappan Sakthivel, Kanchwala Mohammed, Xing Chao, Ladha Feria, Hinson Travis, Hajjar Roger, Hill Joseph, Nguyen Ngoc Uyen Nhi, Sadek Hesham, Wang Ping, Hsu Ching-cheng, Li Shujuan, Thet Suwannee, Kimura Wataru, Luo Xiang, Lam Nicholas

You have to be authorized to contact abstract author. Please, Login
Not Available