Logo

American Heart Association

  106
  0


Final ID: Wed006

Mitral regurgitation induced shear stress exacerbated cardiac remodeling and atrial fibrillation via NF-κB/miR-21/pitx2c pathway

Abstract Body: Background:
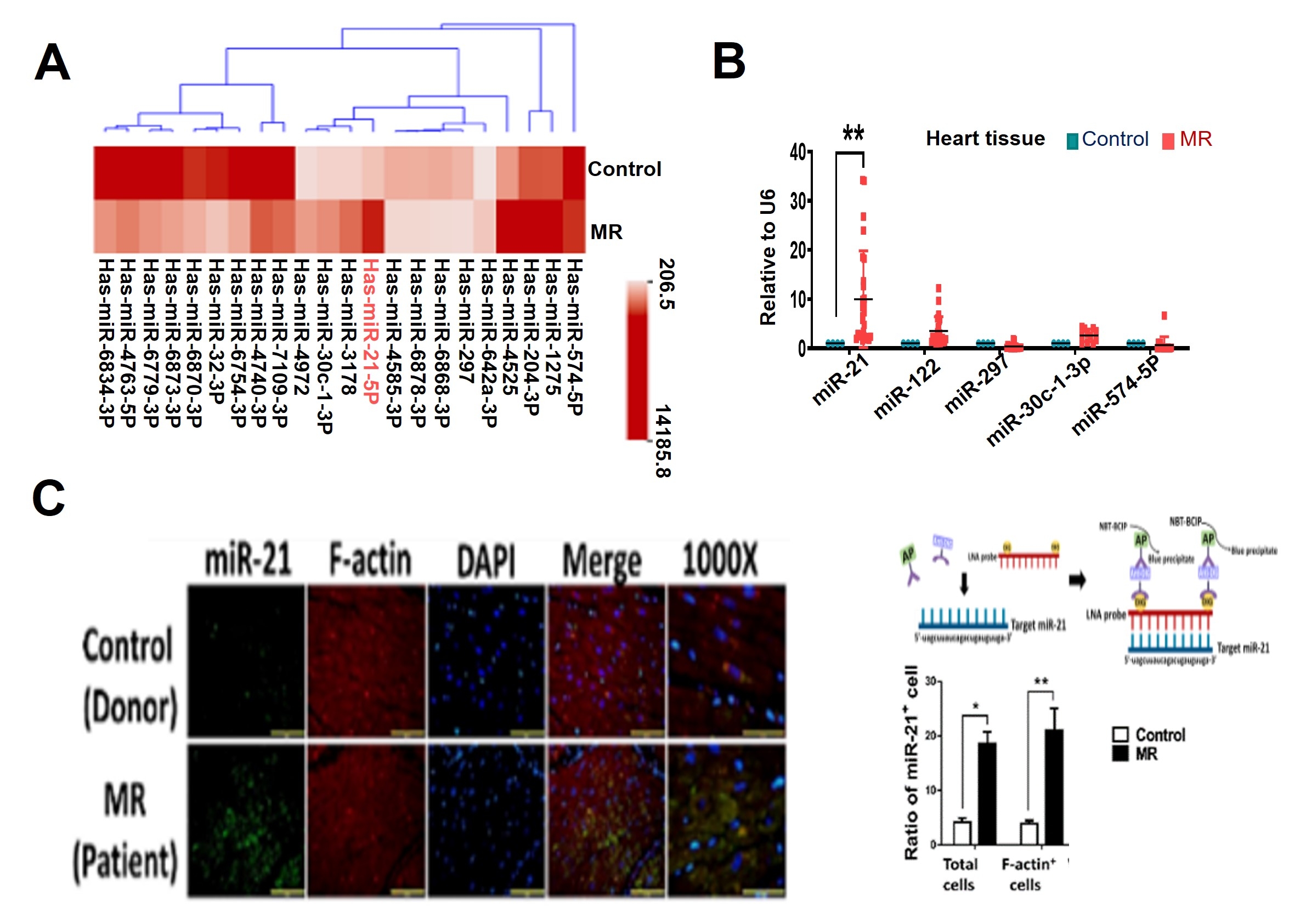
Degenerative mitral regurgitation (MR) leads to volume overload and disturbed flow-induced cardiac fibrosis, dysfunction, and arrhythmogenesis. While valvular surgery can halt MR progression, detailed pathophysiology and pharmacological options are lacking for patients ineligible for invasive procedures. MicroRNAs regulate cardiac fibrosis and hypertrophy under mechanical stress, yet their roles in degenerative MR remain unclear. This study investigates the impact of miR-21 in MR patients and experimental models.
Methods:
We employed a multidisciplinary approach, including clinical MR tissues, a novel rodent MR model, and an in vitro shear stress system. Next-generation sequencing and qPCR were used to analyze miR-21 expression in MR patients, with subgroup analysis in those with atrial fibrillation (AF). A microfluidic shear stress system was used to assess miR-21-mediated apoptosis and calcium dysregulation in atrial cardiomyocytes. Luciferase assays evaluated direct regulation between NF-κB, miR-21 and paired-like homeodomain transcription factor 2C (pitx2c), a key gene in ion transport and AF susceptibility. In a mouse MR model, miR-21 inhibition was tested for its effects on fibrosis, hemodynamic dysfunction, and AF induction.
Results:
miR-21 expression was significantly elevated in cardiomyocytes and sera of MR patients, particularly in those with AF. miR-21 upregulation was associated with NF-κB activation and pitx2c downregulation. Shear stress in vitro induced apoptosis and calcium overload, which were mitigated by miR-21 inhibition. Mechanistically, reporter assays confirmed that NF-κB as a transcriptional factor of miR-21 while miR-21 serves as a direct regulator of pitx2c. In the mouse MR model, using either miR-21-/- mice or miR-21 antagomir to suppress miR-21 showed significant reductions on myocardial fibrosis, improved hemodynamics, and prevented AF induction.
Conclusion:
This study identifies the NF-κB/miR-21/pitx2c axis as a key regulator of shear stress-induced cardiac remodeling and atrial fibrillation in mitral regurgitation. Targeting miR-21 suppression mitigates myocardial fibrosis, improves hemodynamics, and prevents AF, offering a potential therapeutic strategy for MR patients
  • Chang, Wei-ting  ( Chi Mei Medical Center , Tainan , Taiwan )
  • Fisch, Sudeshna  ( Pfizer , Boston , Massachusetts , United States )
  • Chen, Zhih-cherng  ( Chi Mei Medical Center , Tainan , Taiwan )
  • Author Disclosures:
    Wei-Ting Chang: DO NOT have relevant financial relationships | Sudeshna Fisch: No Answer | Zhih-Cherng Chen: No Answer
Meeting Info:

Basic Cardiovascular Sciences 2025

2025

Baltimore, Maryland

Session Info:

Poster Session and Reception 1

Wednesday, 07/23/2025 , 04:30PM - 07:00PM

Poster Session and Reception

More abstracts on this topic:
A Simple One-Item Nursing Falls Assessment Predicts Outcomes For Patients With Stage D Heart Failure Undergoing Surgical Advanced Therapies

Salvador Vincent, Perez Jaime Abraham, Hudec Paige, Gorodeski Eiran, Oneill Thomas


4-5 Years Outcomes of Left Atrial Appendage Closure vs. Oral Anticoagulants in Atrial Fibrillation: A Systematic Review and Meta-Analysis:

Khan Muhammad Aslam, Haider Taimoor, Bhattarai Shraddha, Afzal Hafsa, Khan Bilal, Muhammad Anza, Shafique Nouman, Bhatia Hitesh, Aafreen Asna, Adil Abid Nawaz Khan, Akbar Usman, Khan Alamzaib, Haider Muhammad Adnan

You have to be authorized to contact abstract author. Please, Login
Not Available