Logo

American Heart Association

  96
  0


Final ID: Fri081

SIRT5 Dysfunction Evokes Arrhythmias and Na+ and Ca2+ Mishandling in mouse heart

Abstract Body: Background: The cardiac Na+ channel NaV1.5 (encoded by SCN5A) governs inward Na+ current (INa), playing a crucial role in the fast upstroke and plateau phases of the cardiac action potential. Mutations in SCN5A are implicated in inherited and acquired arrhythmias, including ~20% of Brugada Syndrome (BrS) cases. Altered INa impact Ca2+ handling and excitation-contraction coupling. Previously, we demonstrated that SIRT1-mediated deacetylation of NaV1.5 at K1479 enhances peak INa. Recently, potential mutations in SIRT5—including P114T—were identified in small families with BrS. SIRT5, another NAD+-dependent deACYLase from the Sirtuin family, is primarily localized to mitochondria.
Hypothesis: Sirt5 dysfunction leads to arrhythmogenesis through Na+ and Ca2+ mishandling in an oxidative stress- dependent manner in mouse hearts.
Aims: To investigate SIRT5’s role in BrS using heterologous expression systems, homozygous P114T-Sirt5 knock-in (P114T-KI) and Sirt5-/- mice.
Methods: Protein expression and physical interactions were assessed by immunoprecipitation and immunoblot. Patch-clamp electrophysiology in HEK cells and mouse ventricular cardiac myocytes evaluated INa. Reactive oxygen species (ROS) levels and Ca2+ imaging were measured by confocal microscopy.
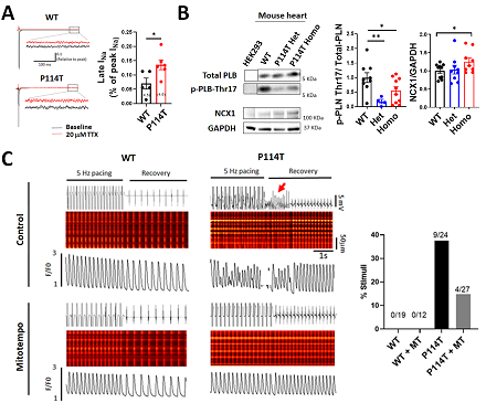
Results: Both WT and P114T-SIRT5 co-immunoprecipitate with NaV1.5, but only WT enhanced peak INa in K1479-NaV1.5 dependent manner in HEK cells. P114T-SIRT5 failed to do so. The late INa of cardiomyocytes was elevated (Figure, A), and QTc was prolonged in both Sirt5-/- and P114T mice. P114T-KI hearts showed increased Na+/Ca2+ exchanger (NCX1) expression, elevated phosphorylation of phospholamban at Thr17 (p-PLN-Thr17, Figure, B). Live-cell staining using DCFDA or mitoSOX revealed that ROS levels were higher in P114T-KI hearts at baseline compared to WT littermates and were further exacerbated by H2O2. Aberrant Ca2+ handling and arrhythmias in Langendorff-perfused hearts of P114T mice were mitigated by the mitochondrial ROS scavenger MitoTEMPO (Figure, C).
Conclusion: SIRT5 dysfunction in P114T-SIRT5 disrupts Na+ and Ca2+ homeostasis and induces arrhythmias in a ROS-dependent manner, suggesting potential mechanisms underlying BrS. These findings highlight SIRT5 as a promising therapeutic target for BrS.
  • Yoon, Jin-young  ( The University of Iowa , Iowa City , Iowa , United States )
  • Choi, Hannah  ( The University of Iowa , Iowa City , Iowa , United States )
  • Chen, Biyi  ( The University of Iowa , Iowa City , Iowa , United States )
  • Song, Long-sheng  ( The University of Iowa , Iowa City , Iowa , United States )
  • London, Barry  ( The University of Iowa , Iowa City , Iowa , United States )
  • Author Disclosures:
    Jin-Young Yoon: DO NOT have relevant financial relationships | Hannah Choi: No Answer | Biyi Chen: DO NOT have relevant financial relationships | Long-Sheng Song: DO NOT have relevant financial relationships | Barry London: No Answer
Meeting Info:

Basic Cardiovascular Sciences 2025

2025

Baltimore, Maryland

Session Info:

Poster Session and Reception 3

Friday, 07/25/2025 , 04:30PM - 07:00PM

Poster Session and Reception

More abstracts on this topic:
Arl2bp and Mrps35 May Contribute to SOD2-Induced Increase in Endothelial Oxidative Phosphorylation

Brinck Teixeira Rayane, Xu Cynthia, Albro Jane, Sellke Frank, Abid Ruhul

Acetylation of Mitochondrial Cyclophilin D Increases vascular Oxidative Stress, Induces Glycolitic Switch, Promotes Endothelial Dysfunction and Hypertension

Dikalov Sergey, Sack Michael, Dikalova Anna, Fehrenbach Daniel, Mayorov Vladimir, Panov Alexander, Ao Mingfang, Lantier Louise, Amarnath Venkataraman, Lopez Marcos, Billings Frederic

More abstracts from these authors:
SIRTUIN5 Modulates Na+/Ca2+ Handling Via Oxidative Stress Dependent Manner In Mouse Heart

Choi Hannah, Chen Biyi, Song Long-sheng, Lombard David, Yoon Jin-young, London Barry

Functional Heterogeneity of NaV1.5 in Mouse Heart

Choi Bum-rak, London Barry, Dierdorff Jason, Clark Colin, Bronk Peter, Solola Nussbaum Sade, Yoon Jin-young, Choi Hannah, Mehdi Haider, Ahern Christopher

You have to be authorized to contact abstract author. Please, Login
Not Available