Logo

American Heart Association

  183
  2


Final ID: We046

Building Mass or Strength: Stage-specific Effects of Insulin and Wnt on Cell Fate Decisions in Human Induced Pluripotent Stem Cell-Derived Cardiomyocytes

Abstract Body: Background: Reactivation of the so-called fetal gene programs and pathways have been reported in failing hearts, however, it remains unclear whether this phenomenon is beneficial or detrimental to the remaining functional myocardium. During cardiac development, the orchestration of these embryonic growth pathways, facilitate temporal and stage-specific cell fate decisions such as required for specification and growth of the various myocardial compartments. Previously, we demonstrated that molecular activation of the Wnt pathway resulted in massive expansion of immature human induced pluripotent stem cell-derived cardiomyocytes (hiPSC-CMs). Yet, it is unknown what exact cues guide the cell fate decisions of immature hiPSC-CMs to either proliferate or terminally differentiate into more mature cardiomyocytes.

Purpose: This work uncovers the embryonic growth pathways that control the cues for proliferation versus terminal differentiation in functional immature hiPSC-CMs.

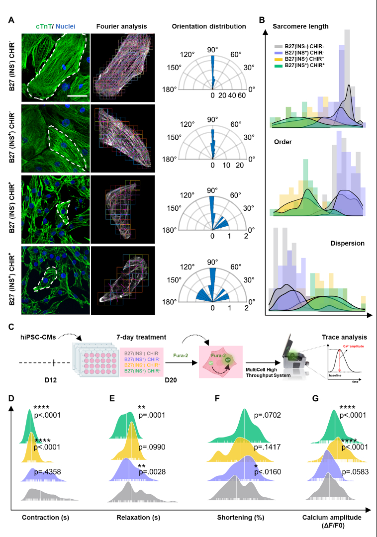
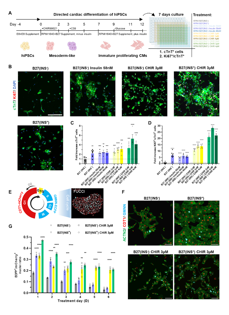
Methods: We utilised spontaneously beating hiPSC-CMs at day 11 of differentiation and performed a combinatory screen for various dosages of CHIR99021/Wnt and Insulin/Akt pathway. Proliferation was determined by quantification of cell number and the proportion of Ki67 positive hiPSC-CMs. Terminal differentiation was evaluated by presence of more mature sarcomere markers and cell cycle exit.

Results: Our combinatory screen for Insulin/Akt and CHIR99021/Wnt demonstrates synergistic effects on proliferation of immature hiPSC-CMs, whereas the absence of these pathway activators leads to rapid cell cycle exit and terminal differentiation of hiPSC-CMs. Detailed characterization reveals that CHIR99021/Wnt also importantly regulates sarcomere homeostasis and architecture in hiPSC-CMs. Moreover, we identify a novel temporal interplay between CHIR99021/Wnt via TCF and Insulin/Akt via FOXO as regulators of cell-fate decision in immature hiPSC-CMs.

Conclusions: Molecular targeting of the embryonic growth pathways in acute and chronic forms of heart failure requires a detailed understanding of the specific effects on cardiomyocyte function and sarcomere architecture. This work provides a starting point to develop future strategies to target acute and chronic forms of heart failure via modulation of embryonic growth pathways.
  • Yuan, Qianliang  ( Amsterdam University Medical Center , Amsterdam , Netherlands )
  • Schoger, Eric  ( University of Goettingen , Goettien , Germany )
  • Kim, Rosa  ( UNIVERSITY OF GOETTINGEN , Goettien , Germany )
  • Kuster, Diederik  ( Amsterdam UMC, Vrije Universiteit , Amsterdam , Netherlands )
  • Boon, Reinier  ( Amsterdam UMC , Amsterdam , Netherlands )
  • Zelarayan, Laura  ( UNIVERSITY OF GOETTINGEN , Goettien , Germany )
  • Van Der Velden, Jolanda  ( Amsterdam UMC , Amsterdam , Netherlands )
  • Buikema, Jan  ( Amsterdam University Medical Center , Amsterdam , Netherlands )
  • Author Disclosures:
    Qianliang Yuan: No Answer | Eric Schoger: DO NOT have relevant financial relationships | Rosa Kim: No Answer | Diederik Kuster: DO NOT have relevant financial relationships | Reinier Boon: DO NOT have relevant financial relationships | Laura Zelarayan: DO NOT have relevant financial relationships | Jolanda van der Velden: No Answer | Jan Buikema: No Answer
Meeting Info:

Basic Cardiovascular Sciences

2024

Chicago, Illinois

Session Info:

Poster Session and Reception 3

Wednesday, 07/24/2024 , 04:30PM - 07:00PM

Poster Session and Reception

More abstracts on this topic:
Common and Divergent Cellular Etiologies Underlying Hypoplastic Left Heart Syndrome and Hypoplastic Right Heart Syndrome

Yu Yang, Wang Cankun, Ye Shiqiao, Qin Hannah, Mcnutt Megan, Alonzo Matthew, Texter Karen, Garg Vidu, Zhao Mingtao

Diabetes Exacerbates Loss of Skeletal Muscle Mass, Fat and fibrotic infiltration in mice subjected to hind limb ischemia through reduced proliferation of the Mesenchymal Progenitor Cells in a manner rescued by intramuscular injection of recombinant Wnt9a

Uribe Echevarria Zubizarreta Veronica, Nimma Ramesh, Vakil Raveena, Vasquez Carolina, Kumar Vikas, Shabnam Tamanna, Ramasamy Ravichandran, Schmidt Ann Marie

More abstracts from these authors:
You have to be authorized to contact abstract author. Please, Login
Not Available