Logo

American Heart Association

  175
  0


Final ID: Sa3017

ChREBP Drives Brown Adipocyte Differentiation and Lipid Utilization for Excess Energy Expenditure

Abstract Body (Do not enter title and authors here): Introduction: Although several anti-obesity drugs have become recently available, they reduce patients’ appetite, which might worsen cardiovascular disease (CVD) prognosis by malnutrition/cachexia. Brown adipose tissue (BAT) oxidizes glucose and lipids for thermogenesis, a process that requires excess energy expenditure provided by uncoupling protein 1 (UCP1)+ cells. Recently, critical roles of BAT in cardio-protection have been discovered. Taken together, boosting BAT activity can be a novel anti-obesity treatment suitable for CVD patients. In this study, we aimed to establish anti-obesity strategy by manipulation of the glucose-sensing lipid-storage transcription factor, ChREBP, with unexpected function of boosting lipid utilization in BAT.
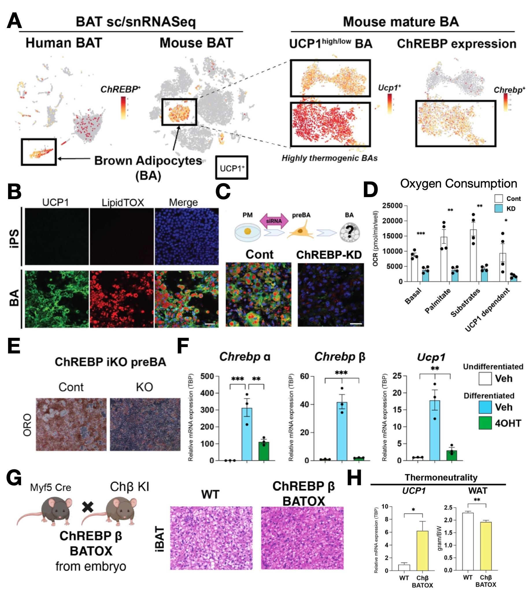
Methods and Results: Through mouse/human single-cell/nucleus RNA sequencing analyses, we identified ChREBP as specifically expressed in highly thermogenic UCP1+ brown adipocytes (Fig.A). To investigate the role of ChREBP in BAT formation, we generated human brown adipocyte-like model from induced pluripotent stem cells (iPSC-BAT, Fig.B). The iPSC-BAT exhibited high UCP1 and ChREBP expression, multi-locular lipid droplets, and vigorous oxygen consumption. Knocking down ChREBP strongly blocked iPSC-BAT differentiation (Fig.C) and impaired lipid utilization (Fig.D).
Consistently, in vitro deletion of ChREBP in mouse BAT progenitors impeded differentiation, lipid droplet accumulation, and oxygen consumption (Fig.E-F). In vivo, BAT-specific deletion of all ChREBP isoforms reduced lipid accumulation and BAT characteristics. Conversely, using a new mouse model for Cre-mediated ChREBPβ overexpression, we showed that ChREBPβ overexpression in BAT (Chβ BATOX) increased BAT cellularity and activated lipogenic machineries, with paradoxical decreased lipid content, suggesting excessively activated lipid consumption in BAT (Fig.G). More importantly, Chβ BATOX maintained UCP1 expression and reduced fat volume (Fig.H) even after strongly inhibiting BAT activity.
Conclusion: In summary, ChREBP is essential for BAT development and thermogenic capacity by affecting lipid utilization. Our results suggest that ChREBPβ activation may be a novel anti-obesity avenue for CVD patients.
  • Inoue, Oto  ( Cincinnati Children's Hospital , Cincinnati , Ohio , United States )
  • Ginugu, Meghana  ( Cincinnati Children's Hospital , Cincinnati , Ohio , United States )
  • Singh, Archana  ( Cincinnati Children's Hospital , Cincinnati , Ohio , United States )
  • Sanchez-gurmaches, Juan  ( Cincinnati Children's Hospital , Cincinnati , Ohio , United States )
  • Author Disclosures:
    Oto Inoue: DO NOT have relevant financial relationships | Meghana Ginugu: No Answer | Archana Singh: DO NOT have relevant financial relationships | Juan Sanchez-Gurmaches: DO NOT have relevant financial relationships
Meeting Info:

Scientific Sessions 2024

2024

Chicago, Illinois

Session Info:

The Pathologic Drivers Underlying Obesity and Diabetes

Saturday, 11/16/2024 , 02:00PM - 03:00PM

Abstract Poster Session

More abstracts on this topic:
Association of Epicardial Adipose Tissue with Lipomatous Metaplasia and Ventricular Tachycardia Recurrence Following Ablation in Patients with Non-Ischemic Cardiomyopathy

Xu Lingyu, Liao Ting-wei Ernie, Callans David, Marchlinski Francis, Witschey Walter, Desjardins Benoit, Nazarian Saman

Adverse Childhood Experiences (ACEs) and Cardiovascular Health: Future of Families and Child Wellbeing Study (FFCWS)

__PRESENT

Pedamallu Havisha, Van Horn Linda, Stein James, Korcarz Claudia, Hansen Kristin, Mitchell Colter, Heard-garris Nia, Lloyd-jones Donald, Allen Norrina, Gauen Abigail, Ning Hongyan, Wilkins John, Goldman Noreen, Notterman Daniel, Hou Lifang, Zheng Yinan, Marma Amanda

More abstracts from these authors:
Primary cilia is essential for the pathogenesis of obesity-related kidney disease

Adjei Raymond, Yamakawa Daishi, Inoue Oto, Kasahara Kousuke, Bando Yasuko

You have to be authorized to contact abstract author. Please, Login
Not Available