Logo

American Heart Association

  163
  0


Final ID: Tu106

Cardiomyocyte knockout of Ceramide Synthase 5 protects against metabolic cardiomyopathy and obesity in mice

Abstract Body: Introduction: The prevalence of metabolic cardiomyopathy in the absence of hypertension is on the rise. Ceramide Synthase 5 (CerS5) has been implicated in the pathophysiology of this cardiomyopathy.
Hypothesis: Depletion of cardiomyocyte CerS5 protects against metabolic cardiomyopathy.
Methods: Inducible cardiomyocyte-specific CerS5 knockout (CerS5 cKO) mice were generated and placed on a milk-fat diet (HFD) or control diet (CD) for 18 weeks along with control (Myh6-MCM) mice (n=6-11/group). Diet-induced metabolic syndrome was monitored through weekly weight measurements, glucose and insulin tolerance tests, and blood plasma collection for Homeostatic Model Assessment for Insulin Resistance (HOMA-IR). Echocardiography and systemic blood pressure were analyzed at baseline and end of diet. Hearts were assessed for hypertrophy, targeted lipidomics, untargeted metabolomics, and markers associated with cardiometabolic pathophysiology.
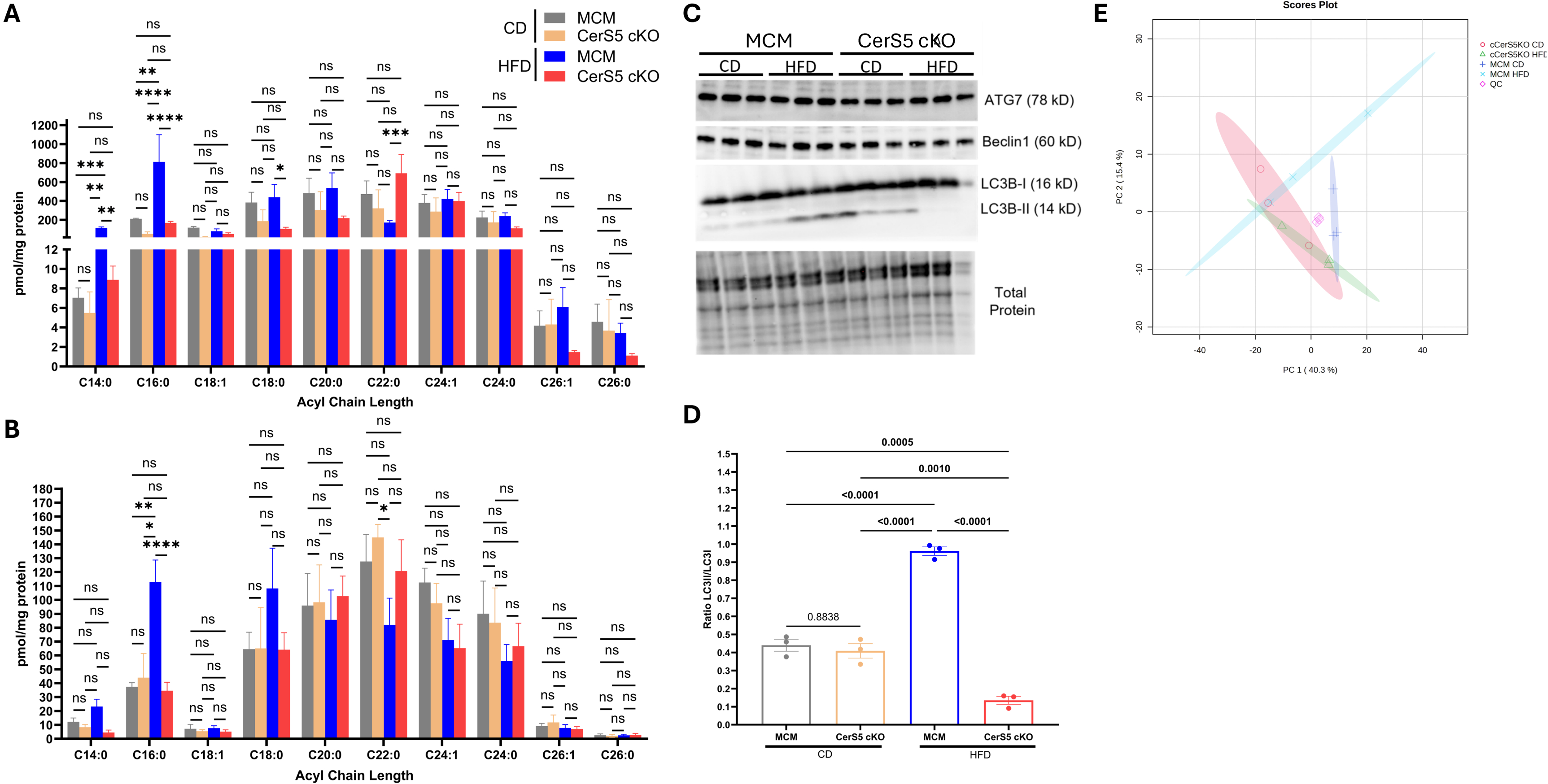
Results: CerS5 cKO mice on HFD exhibited protection from increased heart mass (Fig. 1A-B, KO:6.1±0.2 vs. control:7.6±0.3 mg/mm, P=0.0001), cardiomyocyte hypertrophy (Fig. 1C, KO:252.6±8.1 vs. control:315.2±14.0 µm2, P=0.0084), and reduced ejection fraction (Fig. 1D, KO:65.8±3.0 vs. control:51.7±2.4 %, P=0.0047) compared to controls on HFD. Systemic systolic (SBP) and diastolic (DBP) blood pressures at 18 weeks on diet did not vary between groups (Fig. 1E-F). KO mice on HFD also showed protection from metabolic comorbidities, including obesity (Fig. 2A-B, KO:26.1±1.1 vs. control:30.7±1.7 g, P=0.0192), increased HOMA-IR (Fig. 2C-D, KO:12.6±3.0 vs. control:26.0±3.4, P=0.0015), reduced glucose and insulin insensitivity (Fig. 2E-L) compared to control on HFD. This phenotype was associated with reduced CerS5-derived sphingomyelin C14 (Fig. 3A, KO:8.9±1.4 vs. control:164.5±13.5 pmol/mg protein, P=0.0082), C16 (Fig. 3A, KO:168.0±16.8 vs. control:812.4±287.6 pmol/mg protein, P<0.0001) and ceramide C16 (Fig. 3B, KO:34.6±6.2 vs. control:112.7±16.1 pmol/mg protein, P<0.0001), in the heart. Excessive autophagy (Fig. 3C-D) was observed in the hearts of control mice on HFD, but not in the KO mice on HFD. The heart metabolome of CerS5 cKO mice on HFD was more similar to control mice on CD than control mice on HFD (Fig. 3E).
Conclusions: Cardiomyocyte CerS5 depletion is crucial in maintaining cardiac and systemic metabolic homeostasis in mice with cardiometabolic pathophysiology. Excessive autophagy is a novel mechanism through which this may occur.
  • Kovilakath, Anna  ( Virginia Commonwealth University , Richmond , Virginia , United States )
  • Cowart, Lauren  ( Virginia Commonwealth University , Richmond , Virginia , United States )
  • Dail, Jordan  ( Virginia Commonwealth University , Richmond , Virginia , United States )
  • Mauro, Adolfo  ( Virginia Commonwealth University , Richmond , Virginia , United States )
  • Valentine, Yolander  ( Virginia Commonwealth University , Richmond , Virginia , United States )
  • Jamil, Maryam  ( Virginia Commonwealth University , Richmond , Virginia , United States )
  • Subler, Mark  ( Virginia Commonwealth University , Richmond , Virginia , United States )
  • Windle, Jolene  ( Virginia Commonwealth University , Richmond , Virginia , United States )
  • Kronke, Martin  ( Institute for Medical Microbiology , Cologne , Germany )
  • Salloum, Fadi  ( Virginia Commonwealth University , Richmond , Virginia , United States )
  • Author Disclosures:
    Anna Kovilakath: DO NOT have relevant financial relationships | Lauren Cowart: DO NOT have relevant financial relationships | Jordan Dail: DO NOT have relevant financial relationships | Adolfo Mauro: DO NOT have relevant financial relationships | Yolander Valentine: No Answer | Maryam Jamil: No Answer | Mark Subler: No Answer | Jolene Windle: No Answer | Martin Kronke: No Answer | Fadi Salloum: DO have relevant financial relationships ; Advisor:NovoMedix:Active (exists now) ; Consultant:Medera:Past (completed) ; Research Funding (PI or named investigator):Novartis:Past (completed)
Meeting Info:

Basic Cardiovascular Sciences

2024

Chicago, Illinois

Session Info:

Poster Session and Reception 2

Tuesday, 07/23/2024 , 04:30PM - 07:00PM

Poster Session and Reception

More abstracts on this topic:
A Polypill Strategy for Lipid Lowering and Anti-Platelet Therapy After Acute Coronary Syndrome: A Pilot Randomized Controlled Trial

Keshvani Neil, Wang Thomas, Pandey Ambarish, Coellar Juan David, Rizvi Syed Kazim, Jain Anand, Bustillo-rubio M. Karina, Segar Matthew, Lokesh Nidhish, Miller James, Yates Sean

A human cardiomyocyte model of CD36 haploinsufficiency uncovers fatty acid oxidation deficits driving dilated cardiomyopathy

Al Sayed Zeina, Klattenhoff Carla, Aragam Krishna, Ellinor Patrick, Willcox Jon, Zheng Alice, Koledova Vera, Srivastava Salil, Yin Xiaofei, Chaffin Mark, Rigaud Vagner, Kovacs-bogdan Erika

More abstracts from these authors:
The RXFP1 Agonist ML290 Protects Against Doxorubicin-induced Cardiomyocyte Injury in vitro

Martin James, Mauro Adolfo, Mezzaroma Eleonora, Salloum Fadi

Association between circulating ceramides and cardiac function among women receiving adjuvant chemotherapy for breast cancer.

Palladino Elisa, Golino Michele, Dagostino Ralph, Allegood Jeremy, Kovilakath Anna, Bellissimo Moriah, Cowart Lauren, Hundley William, Salloum Fadi

You have to be authorized to contact abstract author. Please, Login
Not Available