Logo

American Heart Association

  161
  0


Final ID: Tu001

MiR-21 mitigated pulmonary hypertension induced right ventricular dysfunction through pulmonary circulating exosomes

Abstract Body: Background: Patients with pulmonary arterial hypertension (PAH) often experience adverse outcomes primarily due to right ventricular (RV) dysfunction. However, the intricate relationship between pulmonary circulation and RV remodeling remains largely unexplored. Exosomal microRNAs (miRNAs) function as paracrine signaling mediators in diverse diseases.
Aims: To investigate the ability of exosomal miRNAs derived from pulmonary endothelial cells to transmit signals affecting cardiomyocytes.
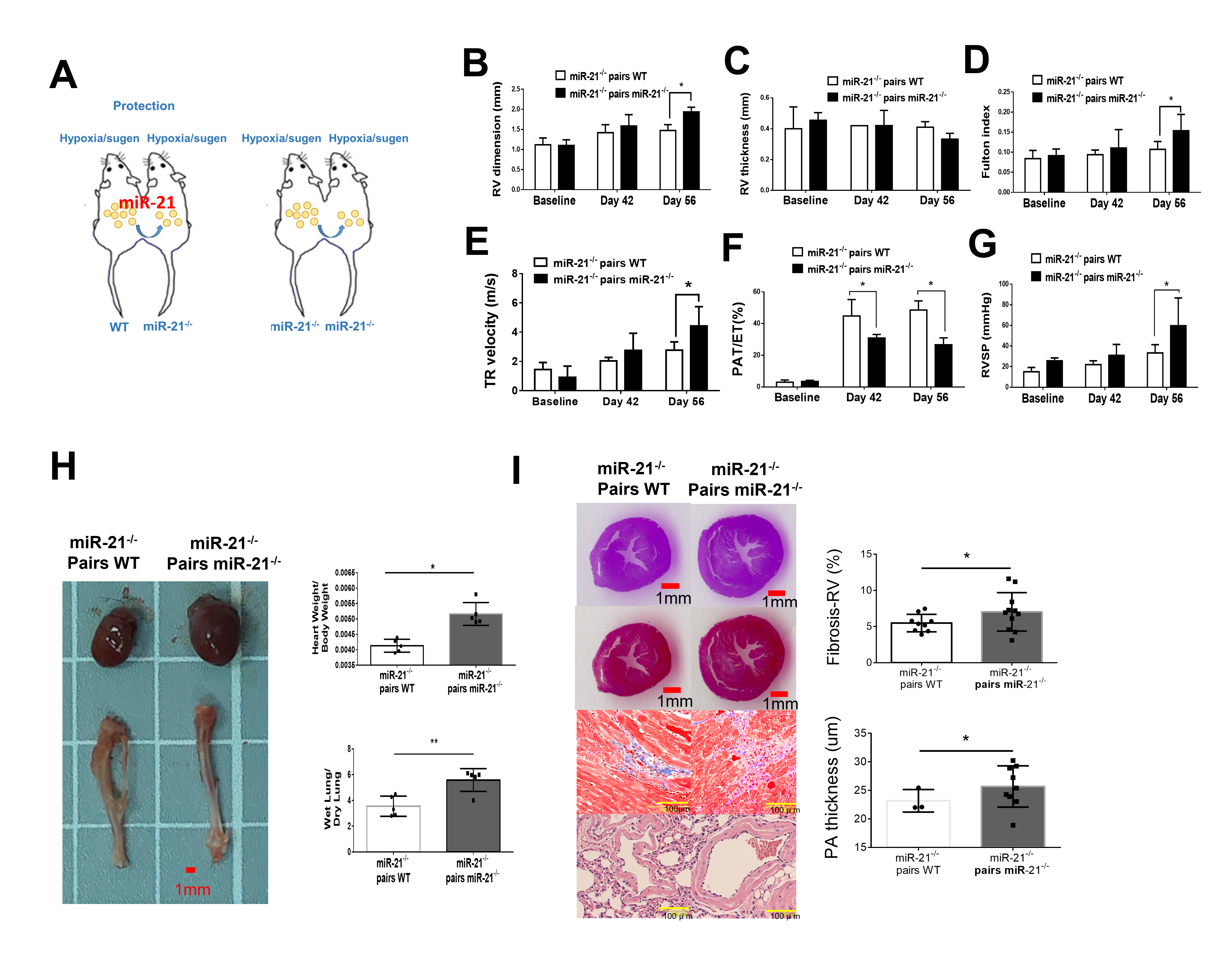
Methods and Results: Utilizing next-generation sequencing, we identified several target miRNAs by analyzing exosome samples obtained through right-heart catheterization. Notably, exosomal miR-21 exhibited the highest expression in the pulmonary circulation (Figure 1). Under hypoxic conditions, the expression of miR-21 increased in human pulmonary endothelial cells (HPECs) and in exosomes derived from their conditioned medium. Treatment with these exosomes enhanced miR-21 expression and concurrently mitigated apoptosis in hypoxia-exposed cardiomyocytes. Likewise, miR-21 demonstrated a protective role against hypoxia-induced injuries and apoptosis, involving the SPRY-2/p-ERK and PTEN/Akt pathways. In a murine model of sugen/hypoxia-induced PAH, mice lacking miR-21 (miR-21-/-) exhibited more severe RV dysfunction, altered hemodynamics, and increased fibrosis compared to wild-type (WT) mice. Employing a parabiosis model, pairs consisting of WT and miR-21-/- mice were shielded from RV dysfunction, whereas pairs of miR-21-/- mice displayed exacerbated RV function (Figure 2).
Conclusion: Hypoxia stimulates the production of exosomal miR-21 in both HPECs and their microenvironment, subsequently mitigating apoptosis in cardiomyocytes (Figure 3). Our findings propose endothelial cell-derived exosomal miR-21 as a promising therapeutic target for PAH.
  • Chang, Wei-ting  ( Chi Mei Medical Center , Tainan , Taiwan )
  • Fisch, Sudeshna  ( BRIGHAM & WOMENS HOSP , Boston , Massachusetts , United States )
  • Hsu, Chih-hsin  ( National Cheng KUng University Hosp , Tainan , Taiwan )
  • Author Disclosures:
    Wei-Ting Chang: DO NOT have relevant financial relationships | Sudeshna Fisch: No Answer | Chih-Hsin Hsu: DO have relevant financial relationships ; Speaker:Janssen, Bayer, Novatis, Viatris, AstraZeneca:Active (exists now) ; Advisor:Janssen, Bayer, Viatris:Active (exists now) ; Research Funding (PI or named investigator):Janssen, United Therapeutics, Merck:Active (exists now)
Meeting Info:

Basic Cardiovascular Sciences

2024

Chicago, Illinois

Session Info:

Poster Session and Reception 2

Tuesday, 07/23/2024 , 04:30PM - 07:00PM

Poster Session and Reception

More abstracts on this topic:
Abnormal Oxygen Pulse Trajectory Differentiates Anatomic Complexity and Functional Classification in Adults with Congenital Heart Disease

Campbell Matthew, Lefebvre Margaret, Li Pengyang, Padgett Hannah, Tchoukina Inna, Canada Justin, Shah Sangeeta, Rouse Sierra, Reyes Oscar, Shin Yongdeok, Bakken Brad, Coe Alexa, Hallam Jessica, Kapa Meghana

Association Between Right Ventricular-Pulmonary Arterial Coupling and Outcomes in Patients with Heart Failure with Preserved Ejection Fraction

Sherafati Alborz, Dragomirescu Catalin, Brewster Pamela, Kennedy David, Gupta Rajesh, Khouri Samer, Kloster Alex, Manandhar Sareeta, Fares Anas, Aradhyula Vaishnavi, Dube Prabhatchandra, Elzanaty Ahmed, Sajdeya Omar, Khatib-shahidi Bella

You have to be authorized to contact abstract author. Please, Login
Not Available