Logo

American Heart Association

  24
  0


Final ID: LBMP16

Sustained VASH Inhibition in the ZSF1 Rat Model of HFpEF

Abstract Body (Do not enter title and authors here): Introduction: Heart failure with preserved ejection fraction (HFpEF) is a complex syndrome that accounts for >50% of heart failure but has limited treatment options. HFpEF is associated with left ventricular hypertrophy and impaired diastolic function. Increased post-translational detyrosination of α-tubulin (dT), mediated by vasohibins (VASH1/2), occurs in all forms of human heart failure including those with diastolic dysfunction and contributes to left ventricular stiffness and impaired relaxation. We have recently shown that a new class of small molecule VASH inhibitors (VASHi) are capable of acutely improving myocardial relaxation in a rat model of HFpEF. The implications of prolonged dosing are unknown but crucial to defining the efficacy of VASHi for the treatment of HFpEF.

Hypothesis: Sustained treatment with VASHi improves relaxation and prevents adverse remodeling in the ZSF1 rat model of HFpEF.

Methods: ZSF1 obese rats, a well-validated model of cardiometabolic HFpEF, were treated either with an oral formulation of VASHi 200 mg/kg daily for 8 weeks (N=14, age 12-14 to 20-22 weeks) or with a vehicle control (N=14). They were compared to Wistar-Kyoto (WKY) wild-type control rats (N=13). Both males and females were studied. Animals were assessed by serial echocardiography over the course of treatment and by invasive hemodynamics at endpoint, then assessed for extent of dT reduction.

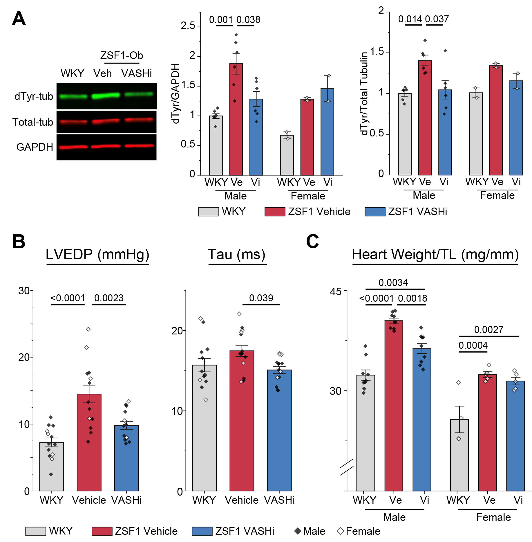
Results: Sustained VASH inhibition normalized detyrosinated microtubule levels in male ZSF1 obese rats. This was associated with improvements in diastolic function as evidenced by reduced left ventricular end-diastolic pressure (LVEDP) and tau, the time constant of relaxation. Notably, systolic function remained normal (Average LVEF±SEM, WKY: 68.1±2.1%, Vehicle: 68.8±2.0%, VASHi: 70.2±1.4%). At endpoint, hearts of male VASHi treated animals had lower heart weight per tibia length with no difference in blood pressures between the ZSF1 obese groups (Average±SEM, Vehicle: 175±4/125±3 mmHg vs. VASHi: 177±5/126±3 mmHg, systolic BP p=0.78, diastolic BP p=0.70).

Conclusions: Daily oral dosing of VASHi in ZSF1 obese rats improved diastolic function and blunted adverse structural remodeling, suggestive of a blood pressure-independent reduction in myocardial hypertrophy. These data support VASH inhibition as a therapeutic target for HFpEF.
  • Lee, Benjamin  ( University of Pennsylvania , Haddonfield , New Jersey , United States )
  • Hached, Khaled  ( MT-act , Montpellier , France )
  • Atluri, Pavan  ( Thomas Jefferson University , Philadelphia , Pennsylvania , United States )
  • Van Der Laan, Siem  ( MT-act , Montpellier , France )
  • Prosser, Benjamin  ( UPENN SCHOOL OF MEDICINE , Philadelphia , Pennsylvania , United States )
  • Margulies, Kenneth  ( UNIV PENNSYLVANIA SCH OF MEDICINE , Philadelphia , Pennsylvania , United States )
  • Uchida, Keita  ( University of Pennsylvania , Haddonfield , New Jersey , United States )
  • Yauch, Anne  ( University of Pennsylvania , Haddonfield , New Jersey , United States )
  • Dominic, Jessica  ( Thomas Jefferson University , Philadelphia , Pennsylvania , United States )
  • Marcellin, Guillaume  ( MT-act , Montpellier , France )
  • Rosa, Francisco  ( University of Pennsylvania , Haddonfield , New Jersey , United States )
  • Kelley, Devon  ( Thomas Jefferson University , Philadelphia , Pennsylvania , United States )
  • Tashima, Takahiro  ( Thomas Jefferson University , Philadelphia , Pennsylvania , United States )
  • Belec, Andrew  ( Thomas Jefferson University , Philadelphia , Pennsylvania , United States )
  • Author Disclosures:
    Benjamin Lee: DO NOT have relevant financial relationships | Khaled Hached: No Answer | Pavan Atluri: DO NOT have relevant financial relationships | Siem VAN DER LAAN: No Answer | Benjamin Prosser: DO have relevant financial relationships ; Consultant:Bayer:Active (exists now) ; Research Funding (PI or named investigator):MT-Act:Active (exists now) | Kenneth Margulies: DO have relevant financial relationships ; Researcher:Amgen:Active (exists now) ; Researcher:Bristol Myers Squibb:Active (exists now) | Keita Uchida: No Answer | Anne Yauch: DO NOT have relevant financial relationships | Jessica Dominic: DO NOT have relevant financial relationships | Guillaume Marcellin: No Answer | Francisco Rosa: DO NOT have relevant financial relationships | Devon Kelley: DO NOT have relevant financial relationships | Takahiro Tashima: No Answer | Andrew Belec: No Answer
Meeting Info:

Scientific Sessions 2025

2025

New Orleans, Louisiana

Session Info:

From Chromatin to Cytokines: Mechanistic Insights into Heart Failure

Sunday, 11/09/2025 , 03:15PM - 04:30PM

Moderated Digital Poster Session

More abstracts on this topic:
AI-enhanced ECG for diastolic dysfunction: development, validation and prognosis across five international cohorts

Pastika Libor, O Gallagher Kevin, Shah Ajay, Barreto Sandhi Maria, Foppa Murilo, Paixao Gabriela, Khan Sadia, Brant Luisa, Kramer Daniel, Waks Jonathan, Peters Nicholas, Zeidaabadi Boroumand, Ribeiro Antonio Luiz, Sau Arunashis, Ng Fu Siong, Patlatzoglou Konstantinos, Khattak Gul Rukh, Barker Joseph, Aggour Hesham, El-medany Ahmed, Bernstein Brett, Wu Jack

Acute Administration of The Novel Cardiac Sarcomere Modulator EDG-7500, Improves Ventricular Filling While Preserving LVEF In Dogs with Pacing Induced Left-Ventricular Systolic Dysfunction

Evanchik Marc, Emter Craig, Del Rio Carlos, Roof Steve, St Clair Sydney, Russell Alan, Henze Marcus, Semigran Marc

More abstracts from these authors:
Proof-of-Concept Viral Transduction in Human Living Myocardial Slices: Advancing Human Pre-Clinical Models for Cardiac Gene Therapy

Pamias Lopez Blanca, Pitoulis Fotios, Bedi Kenneth, Cheng Lan, Prosser Benjamin, Margulies Kenneth, Ibrahim Michael

Sotagliflozin Reduces Contractile Work In Human Living Myocardial Slices

Taichman Rebecca, Smolyak Julia, Bedi Kenneth, Patel Sapna, Margulies Kenneth, Day Sharlene, Lee Benjamin

You have to be authorized to contact abstract author. Please, Login
Not Available