Logo

American Heart Association

  62
  0


Final ID: MP1563

High-fat diet unmasks latent arrhythmogenic remodeling in Mc4r-knockout mice: Insights from a genetic model of obesity-induced atrial fibrillation

Abstract Body (Do not enter title and authors here): Background: While high-fat diet (HFD)-induced obesity is widely used to model obesity-associated atrial fibrillation (AF), the electrophysiological mechanisms in genetic obesity remain poorly defined. Mutations in melanocortin 4 receptor (MC4R) are the most common cause of monogenic obesity in humans. We hypothesized that Mc4r-knockout (Mc4r-KO) mice harbor a latent electrophysiologic substrate that becomes arrhythmogenic upon metabolic stress with HFD, reflecting a two-hit model of AF.
Objective:To investigate how HFD modifies atrial remodeling and AF susceptibility in Mc4r-KO mice and to delineate shared and divergent mechanisms relative to standard diet-fed Mc4r-KO and diet-induced obesity (DIO) models.
Methods: Mc4r-KO mice were fed either standard chow (MS) or a 60% HFD (DIO Mc4r-KO or MD) for 10 weeks and compared with wild-type (WT) controls. AF burden was assessed using transesophageal pacing. Atrial electrophysiology and remodeling were evaluated by patch clamping, echocardiography, mitoSOX staining, and transcriptomics.
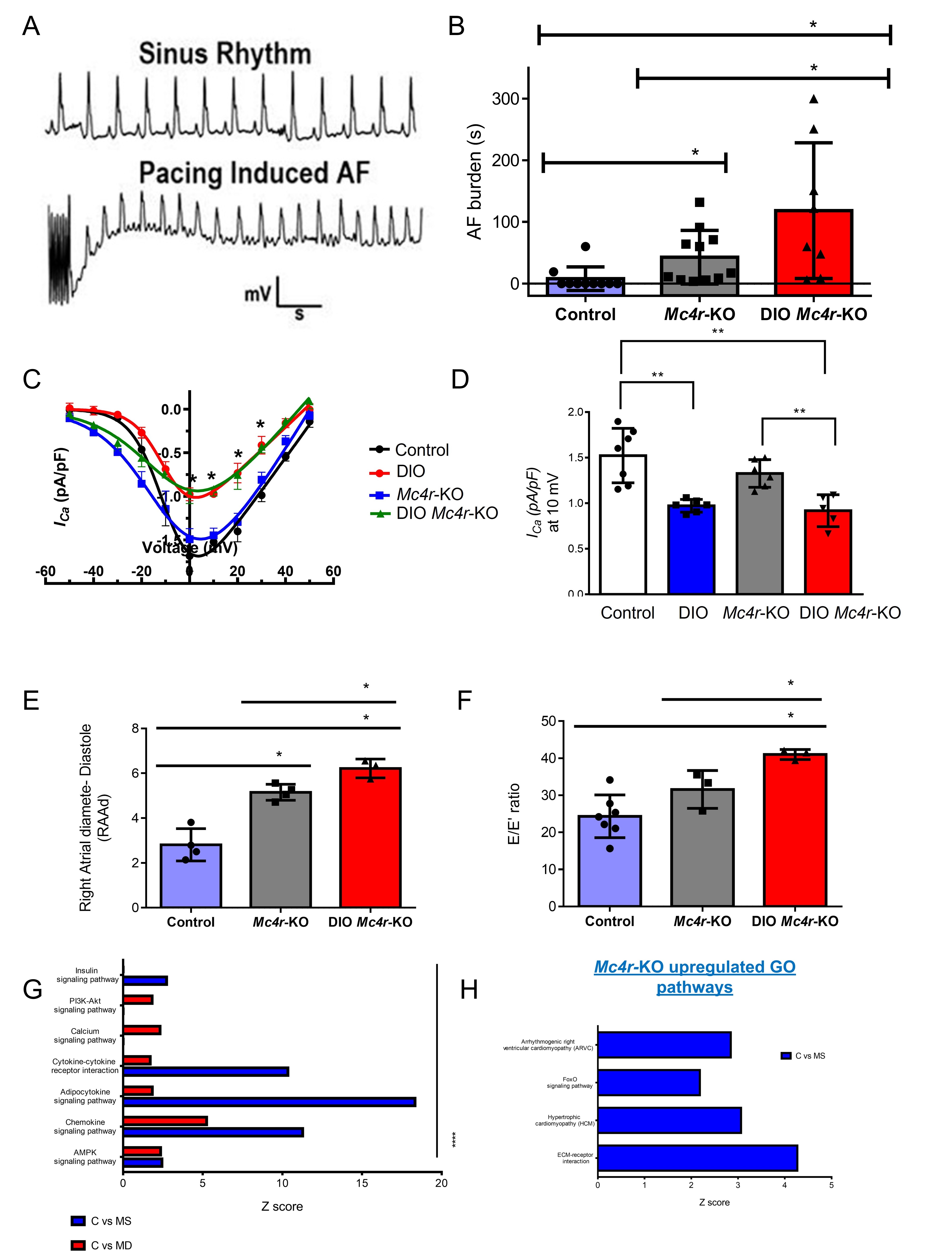
Results: DIO-Mc4r-KO (MD) mice exhibited a marked increase in AF burden compared to chow-fed Mc4r-KO (MS) mice, despite similar body weights (Figure 1A-b). This increase was associated with a significant reduction in atrial L-type calcium current (ICa,L), whereas MS mice showed didnt (Figure 1C-D). Echocardiography showed elevated E/E′ ratios and right atrial dilation in both groups, but LV mass increased only in MD mice (Figure 1E-F). Transcriptomic analysis revealed no overlap in upregulated cardiac pathways between MD and MS mice. MS hearts exhibited upregulation of adaptive metabolic and structural pathways (oxidative phosphorylation, MAPK signaling, ECM-receptor interaction), consistent with preserved remodeling. Downregulation of calcium signaling and PI3K-Akt pathways in MD mice further confirmed maladaptive electrophysiological remodeling (Figure 1G-H).
Conclusion: MC4R deficiency alone causes mild atrial changes without significant AF susceptibility, but exposure to a HFD unmasks a profound electrophysiologic and metabolic vulnerability. This two-hit model highlights how genetic obesity combined with metabolic stress drives arrhythmogenic remodeling, offering new insights into AF mechanisms and potential therapeutic targets.
  • Sridhar, Arvind  ( University of Illinois, Chicago , Chicago , Illinois , United States )
  • Ong, Sang-ging  ( University of Illinois at Chicago , Chicago , Illinois , United States )
  • Darbar, Dawood  ( UNIVERSITY OF ILLINOIS AT CHICAGO , Chicago , Illinois , United States )
  • Desantiago, Jaime  ( University of Illinois Chicago , Chicago , Illinois , United States )
  • Arif, Mahmud  ( University of Illinois at Chicago , Chicgao , Illinois , United States )
  • Jousma, Jordan  ( University of Illinois, Chicago , Chicago , Illinois , United States )
  • Chen, Hanna  ( UIC , Chicago , Illinois , United States )
  • Owais, Asia  ( University of Illinois Chicago , Chicago , Illinois , United States )
  • Barney, Miles  ( University of Illinois, Chicago , Chicago , Illinois , United States )
  • Baskaran, Abhinaya  ( University of Illinois Chicago , Chicago , Illinois , United States )
  • Hong, Liang  ( University of Illinois at Chicago , Chicago , Illinois , United States )
  • Author Disclosures:
    Arvind Sridhar: DO NOT have relevant financial relationships | Sang-Ging Ong: No Answer | Dawood Darbar: DO NOT have relevant financial relationships | Jaime DeSantiago: No Answer | Mahmud Arif: No Answer | Jordan Jousma: DO NOT have relevant financial relationships | Hanna Chen: No Answer | Asia Owais: No Answer | Miles Barney: No Answer | Abhinaya Baskaran: DO NOT have relevant financial relationships | Liang Hong: DO NOT have relevant financial relationships
Meeting Info:

Scientific Sessions 2025

2025

New Orleans, Louisiana

Session Info:

Frontiers in Electrophysiology and Arrhythmogenesis: From Cells to Systems

Sunday, 11/09/2025 , 09:15AM - 10:30AM

Moderated Digital Poster Session

More abstracts on this topic:
Cardiovascular injury associated with Transient Receptor Potential Melastatin 7 (TRPM7) downregulation and Mg2+ deficiency involve calpain.

Rios Francisco, Camargo Livia, Montezano Augusto, Touyz Rhian

Cavernosal and Pudendal Dysfunction in Schlager Hypertensive (BPH/2J) Mice: Impaired α1-Adrenergic Contraction, Endothelium-Dependent Relaxation, and Piezo1 Channel Function

Dos Anjos Moraes Raiana, Priviero Fernanda, Pernomian Laena, Tomazini Goncalves Tiago, Dos Passos Rinaldo, Vieira Dos Santos Cintia, Zhang Tianxin, Silva-velasco Diana, Wenceslau Camilla, Webb R Clinton

More abstracts from these authors:
Activation of the Wnt Signaling Pathway Links Atrial Myopathy to Atrial Fibrillation in Lamin A/C Heart Disease

Owais Asia, Chen Hanna, Chen Yining, Sridhar Arvind, Barney Miles, Baskaran Abhinaya, Desantiago Jaime, Arif Mahmud, Darbar Dawood

Genetic Mouse Models of Obesity may provide mechanistic insights into atrial myopathy and atrial fibrillation: Insights from Mc4r-KO Mice

Sridhar Arvind, Darbar Dawood, Desantiago Jaime, Arif Mahmud, Owais Asia, Barney Miles, Chen Hanna, Baskaran Abhinaya, Hong Liang, Mccauley Mark

You have to be authorized to contact abstract author. Please, Login
Not Available