Logo

American Heart Association

  85
  0


Final ID: MP1569

RyR2 diastolic calcium leak inhibition with ent-Verticilide improves diastolic dysfunction and reduces the risk of atrial fibrillation induction in murine models of hypertrophic cardiomyopathy.

Abstract Body (Do not enter title and authors here): Background: Hypertrophic cardiomyopathy (HCM) due to genetic variants in sarcomere genes is associated with severe diastolic dysfunction and a high risk of atrial fibrillation (AF). We previously reported that inhibiting RyR2 diastolic calcium leak improves cardiac function in ischemic cardiomyopathy and suppresses AF in PitX2+/- mice. Here, we use a specific RyR2 modulator, ent-verticilide, to test the hypothesis that RyR2 calcium leak contributes mechanistically to diastolic dysfunction and atrial myopathy in HCM.
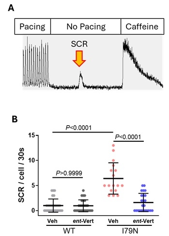
Methods: The effect of ent-verticilide treatment on AF risk was assessed using a well-established murine HCM model (troponin T I79N mice). Mice were treated with vehicle or ent-verticilide between 12 and 24 weeks. Left atrial (LA) size and diastolic function were assessed by echocardiography. Fibrosis was assessed by qRT-PCR and histology. AF risk was determined using a published transesophageal pacing protocol in 20-week-old wild-type (wt) and TnT-I79N mice in a randomized crossover design to assess the acute effect of ent-verticilide.
Results: Compared to non-transgenic littermates, TnT-I79N mice exhibit cardinal features of non-obstructive HCM: age-dependent progressive diastolic dysfunction, LA enlargement, and increased gene expression of fibrotic markers (Fig 1). Chronic treatment with ent-verticilide (from 12 to 24 weeks of age) prevented LA enlargement, LA fibrosis, and diastolic function (Fig 1). Atrial myocytes isolated from 20-week-old I79N mice exhibit increased RyR2 diastolic calcium leak, which was suppressed by ent-verticilide (Fig. 2). Administration of ent-verticilide (10 mg/kg IP) 15 min before pacing significantly reduced the incidence of AF induction in TnT-I79N (Fig 3).
Conclusions: In a genetic mouse model of thin filament HCM, RyR2 calcium leak contributes mechanistically to diastolic dysfunction and atrial remodeling, which can be prevented by a selective RyR2 inhibitor.
Clinical implication: These results support using RyR2 modulation for improving diastolic dysfunction and reducing AF risk in HCM.
  • Schmeckpeper, Jeffrey  ( Vanderbilt Universit Medical Center , Nashville , Tennessee , United States )
  • Ritschel, Paxton  ( Vanderbilt Universit Medical Center , Nashville , Tennessee , United States )
  • Kim, Kyungsoo  ( Vanderbilt University Medical Cente , Nashville , Tennessee , United States )
  • Blackwell, Daniel  ( Vanderbilt University Med Center , Nashville , Tennessee , United States )
  • Knollmann, Bjorn  ( VANDERBILT UNIVERSITY , Nashville , Tennessee , United States )
  • Author Disclosures:
    Jeffrey Schmeckpeper: DO NOT have relevant financial relationships | Paxton Ritschel: DO NOT have relevant financial relationships | Kyungsoo KIM: DO NOT have relevant financial relationships | Daniel Blackwell: No Answer | Bjorn Knollmann: DO have relevant financial relationships ; Advisor:Solid Biosciences:Active (exists now) ; Royalties/Patent Beneficiary:McGrawHill:Active (exists now)
Meeting Info:

Scientific Sessions 2025

2025

New Orleans, Louisiana

Session Info:

Frontiers in Electrophysiology and Arrhythmogenesis: From Cells to Systems

Sunday, 11/09/2025 , 09:15AM - 10:30AM

Moderated Digital Poster Session

More abstracts on this topic:
Acute Administration of The Novel Cardiac Sarcomere Modulator EDG-7500, Improves Ventricular Filling While Preserving LVEF In Dogs with Pacing Induced Left-Ventricular Systolic Dysfunction

Evanchik Marc, Emter Craig, Del Rio Carlos, Roof Steve, St Clair Sydney, Russell Alan, Henze Marcus, Semigran Marc

AI-enhanced ECG for diastolic dysfunction: development, validation and prognosis across five international cohorts

Pastika Libor, O Gallagher Kevin, Shah Ajay, Barreto Sandhi Maria, Foppa Murilo, Paixao Gabriela, Khan Sadia, Brant Luisa, Kramer Daniel, Waks Jonathan, Peters Nicholas, Zeidaabadi Boroumand, Ribeiro Antonio Luiz, Sau Arunashis, Ng Fu Siong, Patlatzoglou Konstantinos, Khattak Gul Rukh, Barker Joseph, Aggour Hesham, El-medany Ahmed, Bernstein Brett, Wu Jack

More abstracts from these authors:
You have to be authorized to contact abstract author. Please, Login
Not Available