Logo

American Heart Association

  21
  0


Final ID: Su4059

Uncovering the Role of T-Cell and Fibroblast Crosstalk in Immunotherapy-Induced Myocarditis

Abstract Body (Do not enter title and authors here): Introduction:
Immune checkpoint inhibitors (ICIs) are monoclonal antibodies that activate immune cells against tumor cells but can cause immune related adverse events such as myocarditis, a serious side effect with up to 40% case fatality rate. We hypothesize that cardiac fibroblasts and cytotoxic T-Cells work in tandem to direct inflammation in the setting of ICI treatment, resulting in myocarditis.
Methods:
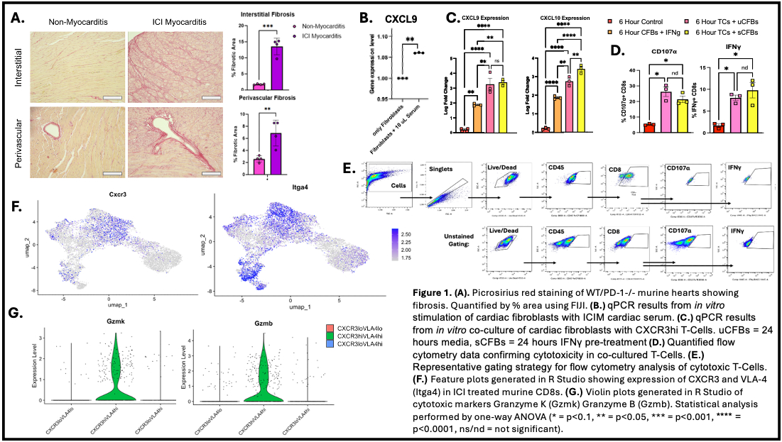
To study the role of CFBs in ICIM, we first examined fibroblast behavior in vivo through picrosirius red staining for cardiac fibrosis. We then cultured C57BL/6 murine CFBs and treated them with cardiac serum acquired from a genetic mouse model of ICIM and analyzed Cxcl9 expression by qPCR. Additionally, we stimulated CFBs with media or IFNγ for 24 hours (uCFBs and sCFBs respectively) before co-culturing them with CD8 CXCR3hi T-Cells for 6 hours, after which we analyzed Cxcl9 and Cxcl10 CFB expression by qPCR (Fig 1C) and T-Cell cytotoxicity by flow cytometry (Fig 1D/E). We next examined CD8 T-Cells harvested from C57BL/6 mice treated with combination immunotherapy to induce ICIM via single-cell sequencing to investigate potential axes of T-Cell/CFB crosstalk in vivo.
Results:
Our picrosirius red staining revealed a significant increase in cardiac interstitial and perivascular fibrosis, suggesting that CFBs are inflammatorily active and fibrotic in the context of ICIM (Fig 1A). We demonstrated that treating CFBs with ICIM cardiac serum results in a significant upregulation of CXCL9 by qPCR (Fig 1B). Utilizing our co-culture system, we demonstrated that the presence of CD8 CXCR3hi cytotoxic T-cells significantly increases CXCL9/10 expression compared to both control and IFNγ stimulation, underscoring the importance of T-cell presence in CFB activation (Fig 1C). We also used flow cytometry to confirm the cytotoxic quality of the T-Cells used in our co-culture system (Fig 1D/E). Using single-cell sequencing, we identified a cluster of CXCR3hiVLA4hi CD8 T-Cells from ICI-treated myocarditis mice (Fig 1F.) which are highly cytotoxic compared to other clusters (Fig 1G.), demonstrating that VLA-4:VCAM-1 signaling between T-cells and CFBs may act as a critical driver of cytotoxicity in the heart.
Conclusions:
Our findings position cardiac fibroblasts as potentially critical drivers of T-Cell migration and increased cytotoxicity in the context of ICIM, rendering this crosstalk an important direction of study in future of understanding and treating ICIM.
  • Wagner, Noah  ( Stanford Cardiovascular Institute , San Carlos , California , United States )
  • Vitale, Maria Rosaria  ( Stanford School of Medicine , Palo Alto , California , United States )
  • Sun, Yin  ( Stanford School of Medicine , Palo Alto , California , United States )
  • Zambrano, Maria  ( Tufts University , Boston , Massachusetts , United States )
  • Bayer, Abraham  ( Tufts University , Boston , Massachusetts , United States )
  • Alcaide, Pilar  ( TUFTS UNIVERSITY SCHOOL MEDICINE , Boston , Massachusetts , United States )
  • Moslehi, Javid  ( UCSF , San Francisco , California , United States )
  • Zhu, Han  ( Stanford University , Palo Alto , California , United States )
  • Author Disclosures:
    Noah Wagner: DO NOT have relevant financial relationships | Maria Rosaria Vitale: DO NOT have relevant financial relationships | Yin Sun: DO NOT have relevant financial relationships | Maria Zambrano: DO NOT have relevant financial relationships | Abraham Bayer: DO NOT have relevant financial relationships | Pilar Alcaide: DO NOT have relevant financial relationships | Javid Moslehi: DO have relevant financial relationships ; Consultant:AstraZeneca:Active (exists now) | Han Zhu: DO NOT have relevant financial relationships
Meeting Info:

Scientific Sessions 2025

2025

New Orleans, Louisiana

Session Info:

Beyond the Heart: Neurovascular and Metabolic Interfaces in Cardiac Stress and Protection

Sunday, 11/09/2025 , 11:30AM - 12:30PM

Abstract Poster Board Session

More abstracts on this topic:
A Case of Steroid-Refractory Immune-checkpoint-inhibitor Induced Myocarditis Responsive to Mycophenolate and Anti-thymocyte globulin

Dabdoub Jorge, Wilson Michael, Gottbrecht Matthew, Salazar Ryan, Shih Jeffrey

Anti-inflammatory regimen associated with reduced incidence of early homograft stenosis following the Ross procedure

Khan Kathleen, Degraaff Dominique, Gray Mary Anne, Korukonda Samhita, Flodin Rachel, Degraaff Bret, Dhanekula Arjune, Deroo Scott, Burke Christopher

More abstracts from these authors:
Lessons from immune cells in check point inhibitor myocarditis

Zhu Han, Moslehi Javid

CXCR3: A Tumor-Conscious Target to Treat Immunotherapy-Induced Myocarditis

Sun Yin, Huang Yuhsin, Chou Harrison, Vitale Maria Rosaria, Lin Zachary, Zhu Han

You have to be authorized to contact abstract author. Please, Login
Not Available