Logo

American Heart Association

  62
  0


Final ID: MP2615

The Role and Mechanism of Add3-mediated Pulmonary Artery Smooth Muscle Cell Transformation in Pulmonary Arterial Hypertension

Abstract Body (Do not enter title and authors here): Pulmonary arterial hypertension (PAH) is pathologically characterized by the excessive proliferation of smooth muscle cells (SMCs) and pulmonary artery endothelial cells, leading to progressive narrowing and eventual occlusion of distal pulmonary arteries. Although substantial progress has been made in PAH treatment, the mechanisms underlying pulmonary vascular remodeling remain incompletely understood. Therefore, uncovering novel molecular mechanisms driving PAH progression and improving therapeutic strategies are urgent clinical challenges.
During the development of PAH, SMCs undergo a phenotypic switch from a contractile to a synthetic state, promoting their proliferation. By analyzing single-cell RNA sequencing data from human PAH samples in the NCBI database, we focused on the Contractile SMC cluster and Synthetic SMC cluster to identify genes potentially influencing SMC phenotypic transformation. The results revealed that Add3 was upregulated in the Synthetic SMC cluster and downregulated in the Contractile SMC cluster in PAH patient pulmonary artery samples (Figure 1A). This finding was further validated in a PAH mouse model and primary human pulmonary artery smooth muscle cells (HPASMCs) (Figure 1B). Western blot analysis confirmed that Add3 protein levels were significantly higher in PAH HPASMCs than in normal controls (Figure), consistent with the single-cell sequencing results.
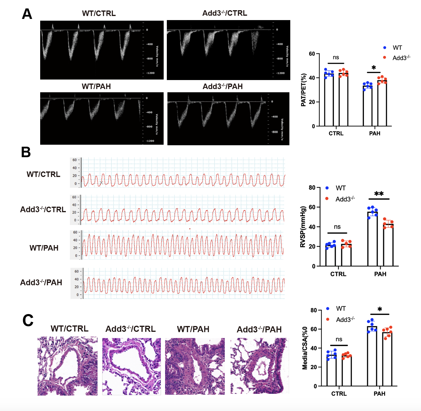
For in vivo experiments, we generated Add3-/- mice and subjected them to Su/Hx (Su5416/Hypoxia) at 8-10 weeks of age. After one month, right heart catheterization, echocardiography, and hematoxylin-eosin (HE) staining of lung tissue sections were performed. The results demonstrated that Add3 knockout delayed PAH progression in mice (Figure 2).
This study reveals that Add3 is able to promote the progression of PAH, which provides a new target for intervention in the treatment of PAH.
  • Miao, Jiaxin  ( Zhongshan hospital Fudan University , Shanghai , China )
  • Chen, Qixin  ( Zhongshan Hospital , Shanghai , China )
  • Fan, Jianing  ( Zhongshan hospital Fudan University , Shanghai , China )
  • Zhou, Daxin  ( Zhongshan hospital Fudan University , Shanghai , China )
  • Author Disclosures:
    Jiaxin Miao: DO NOT have relevant financial relationships | Qixin Chen: DO NOT have relevant financial relationships | Jianing Fan: DO NOT have relevant financial relationships | Daxin Zhou: No Answer
Meeting Info:

Scientific Sessions 2025

2025

New Orleans, Louisiana

Session Info:

Pathways to Progress: Novel Signaling Mechanisms in Pulmonary Vascular Disease

Monday, 11/10/2025 , 12:15PM - 01:30PM

Moderated Digital Poster Session

More abstracts on this topic:
Thrombomodulin expression identifies a subset of human vascular adventitia resident progenitor cells

Thottappillil Neelima, Qin Qizhi, Zhou Myles, Xu Mingxin, Archer Mary, Broderick Kristen, Peault Bruno, Cahan Patrick, James Aaron, Onggo Sharon, Gomez Salazar Mario Armando, Wang Yiyun, Li Zhao, Xing Xin, Arondekar Shreya, Camila Del Rosario Alvia Isabel, Tower Robert

A Growing Burden of Electronic Medical Record Messages in ACHD Care

Dailey Schwartz Andrew, Alegria Jorge

More abstracts from these authors:
The Role and Mechanism of MKRN1 in Calcific Aortic Valve Disease

Miao Jiaxin, Chen Qixin, Fan Jianing, Zhou Daxin

A Novel Role for ANPEP in Osteogenic Signaling and Aortic Valve Calcification

Fan Jianing, Chen Qixin, Miao Jiaxin, Li Zhenzhen, Zhou Daxin, Ge Junbo

You have to be authorized to contact abstract author. Please, Login
Not Available