Logo

American Heart Association

  20
  0


Final ID: Mo4098

Effects of Glucagon-Like Peptide-1 Receptor Agonists on Endothelial Function and Cardiometabolic Outcomes in Polycystic Ovary Syndrome: A Systematic Review

Abstract Body (Do not enter title and authors here): Background Polycystic ovary syndrome (PCOS) is associated with early-onset cardiometabolic dysfunction, including insulin resistance and vascular impairment. Although glucagon-like peptide-1 receptor agonists (GLP-1RAs) are approved for metabolic disorders, their potential to improve both endocrine and endothelial parameters in PCOS remains under-investigated.

Objective To systematically assess the effects of GLP-1RAs on endothelial function and cardiometabolic risk markers in reproductive-age women with PCOS.

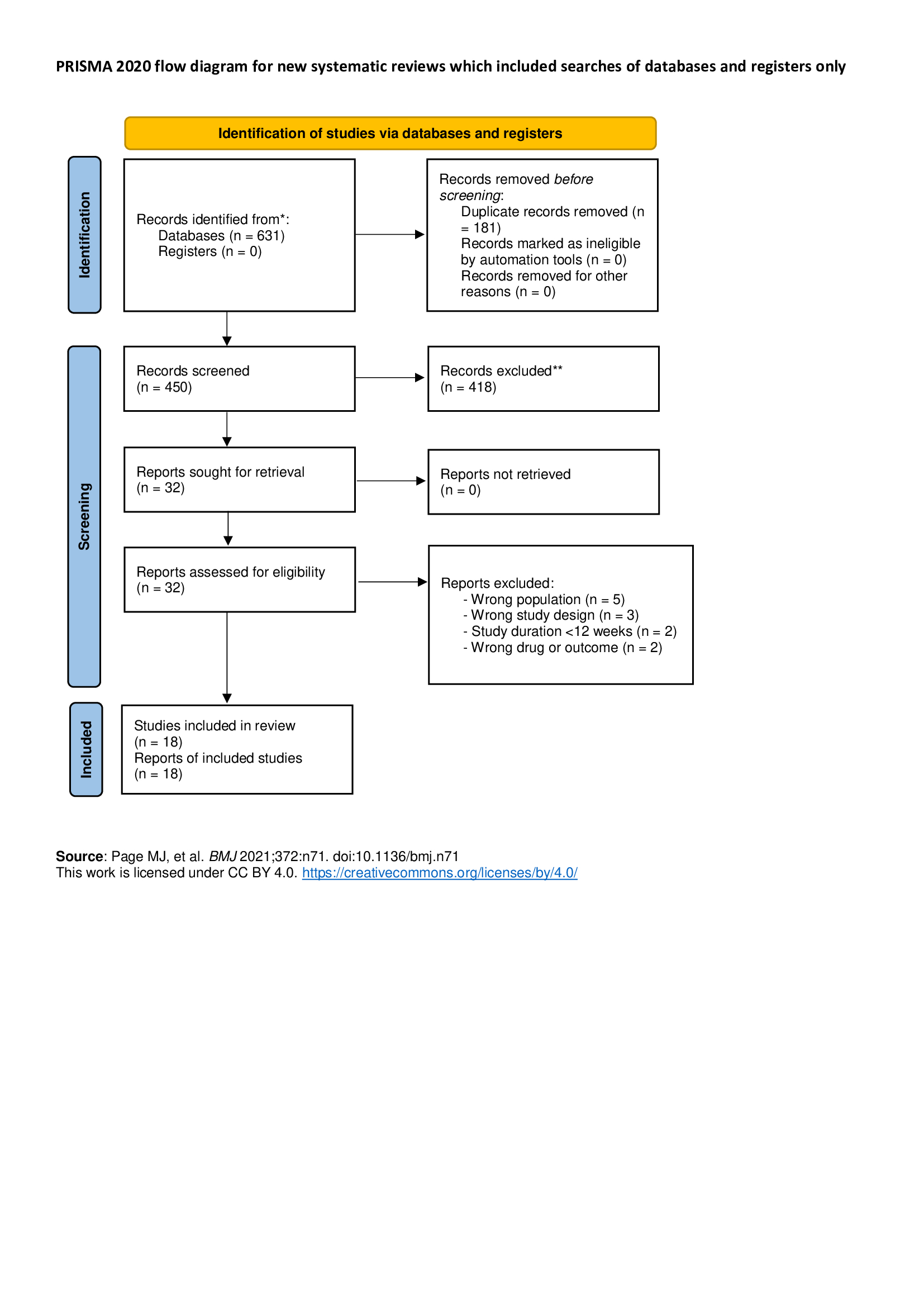
Methods Following PRISMA 2020 guidelines, we searched four databases (Embase, PubMed, Cochrane, Web of Science) for studies published from 2000 to May 31, 2025. Seven independent reviewers screened 631 records using Rayyan (450 after deduplication). Full-text assessment identified 18 eligible trials. Inclusion criteria: randomized or prospective cohort design, women aged 18–45 with diagnosed PCOS, and a GLP-1RA intervention of ≥12 weeks. Data were extracted on study design, drug type, duration, outcomes, and adverse events. Risk of bias was evaluated using RoB 2.0 for RCTs and the Newcastle–Ottawa Scale (NOS) for cohorts. A narrative synthesis was conducted due to heterogeneity in design and outcome reporting.

Results Eighteen trials (715 GLP-1RA-treated, 399 control participants; mean age 26 ± 4 y, BMI 33 ± 5 kg/m2) evaluated liraglutide (11), exenatide (5), or semaglutide (2). HOMA-IR decreased in 6/16 trials (typical absolute drop ≈ 1 unit); 9 were neutral, 1 increased. Systolic BP declined in 5/15 trials (≈ 2–6 mm Hg); 9 were neutral, 1 increased. LDL-C dropped in 7/13 trials (median ≈ 10 mg/dL); 5 were neutral, 1 increased. Endothelial function improved in both trials that assessed FMD (+2%, +3%). Adverse events were mild: transient nausea (15%) and injection-site discomfort (9%); no reports of pancreatitis or severe hypoglycemia.

Risk-of-bias summary: two low-risk, 13 some-concerns, and three high-risk studies, as assessed by RoB 2.0 and the Newcastle–Ottawa Scale (NOS).

Conclusions GLP-1RAs show consistent signals of benefit across insulin sensitivity, lipid metabolism, and vascular outcomes in women with PCOS, with favorable safety profiles.

Clinical Perspective Targeting early endothelial and metabolic dysfunction with GLP-1RAs may reduce long-term cardiovascular risk in PCOS; high-quality, longer-duration trials are needed.
  • Arain, Aymen  ( Edward Via College of Osteopathic Medicine , Monroe , Louisiana , United States )
  • Babar, Maryam  ( Edward Via College of Osteopathic Medicine , Monroe , Louisiana , United States )
  • Hussain, Muhammad  ( Saint James School of Medicine, St Vincent & the Grenadines , The Valley , Anguilla )
  • Arain, Arisha  ( Wayne State University School of Medicine , Detroit , Michigan , United States )
  • Mansoor, Masab  ( Edward Via College of Osteopathic Medicine , Monroe , Louisiana , United States )
  • Alrez, Annabelle  ( Windsor University School of Medicine , Cayon , St. Kitts , Saint Kitts and Nevis )
  • Hamide, Ali  ( Edward Via College of Osteopathic Medicine , Monroe , Louisiana , United States )
  • Alrez, Aymen  ( Wilmington Veterans Affairs Medical Center , Wilmington , Delaware , United States )
  • Author Disclosures:
    Aymen Arain: DO NOT have relevant financial relationships | Maryam Babar: No Answer | Muhammad Hussain: DO NOT have relevant financial relationships | Arisha Arain: No Answer | Masab Mansoor: No Answer | Annabelle Alrez: No Answer | Ali Hamide: No Answer | Aymen Alrez: No Answer
Meeting Info:

Scientific Sessions 2025

2025

New Orleans, Louisiana

Session Info:

Emerging Pathways and Mechanisms in Sex Differences and Cardiometabolic Disease

Monday, 11/10/2025 , 01:00PM - 02:00PM

Abstract Poster Board Session

More abstracts on this topic:
A Randomized Placebo-Controlled Trial of Pitavastatin Calcium to Treat Combined Dyslipidemia of Obesity in Adolescents – The Pediatric Heart Network Dyslipidemia of Obesity Intervention in Teens (DO IT!) Trial

De Ferranti Sarah, Cartoski Mark, Brothers Julie, San Giovanni Christine, Zachariah Justin, Pena Sandra, Mahle William, Peterson Amy, Magge Sheela, Raghuveer Geetha, Sharma Binu, Arslanian, Md Silva, Kazlova Valiantsina, Sponseller Craig, Freemon Dandrea, Stylianou Mario, Mccrindle Brian, Mietus-snyder Michele, Urbina Elaine, Ware Adam, Teng Jessica, Trachtenberg Felicia, Russell Mark, Shah Amy

Ceramide Mediated Inhibition of Regulatory T Cell Function Impairs Metabolic Homeostasis

Thakkar Himani, Summers Scott, Teghanemt Athmane, Issuree Priya, Hale Scott, Chaurasia Bhagirath, Ksiazek Alec, Chandranvanshi Bhawna, Anand Ajay, Vincent Vinnyfred, Naderi Jamal, Johnson Amanda, Tran Aaron, Maschek J. Alan

You have to be authorized to contact abstract author. Please, Login
Not Available