Logo

American Heart Association

  50
  0


Final ID: MP426

Epigenetic Age Acceleration Mediates the Link Between Dietary Inflammatory Index, Oxidative Balance Score, and Mortality in U.S. Adults with Cardiovascular-Kidney-Metabolic Syndrome

Abstract Body (Do not enter title and authors here): Background: The interplay between dietary patterns, epigenetic aging, and cardiovascular-kidney-metabolic (CKM) syndrome remains poorly understood. This study investigated the associations of the Dietary Inflammatory Index (DII) and Dietary Oxidative Balance Score (DOBS) with CKM stages, epigenetic age acceleration (DNAmAA), and mortality, as well as the mediating role of DNAmAA in these relationships.
Methods: Data from the National Health and Nutrition Examination Survey (NHANES) 1999–2002 were analyzed, including 2,109 non-pregnant adults aged ≥20 years. DII and DOBS were derived from 24-hour dietary recalls. CKM stages (0–4) were defined based on metabolic disorders, chronic kidney disease, and cardiovascular disease. DNAmAA was calculated using multiple epigenetic clocks. Multivariable-adjusted regression models assessed associations, and mediation analysis evaluated the role of DNAmAA in mortality outcomes.
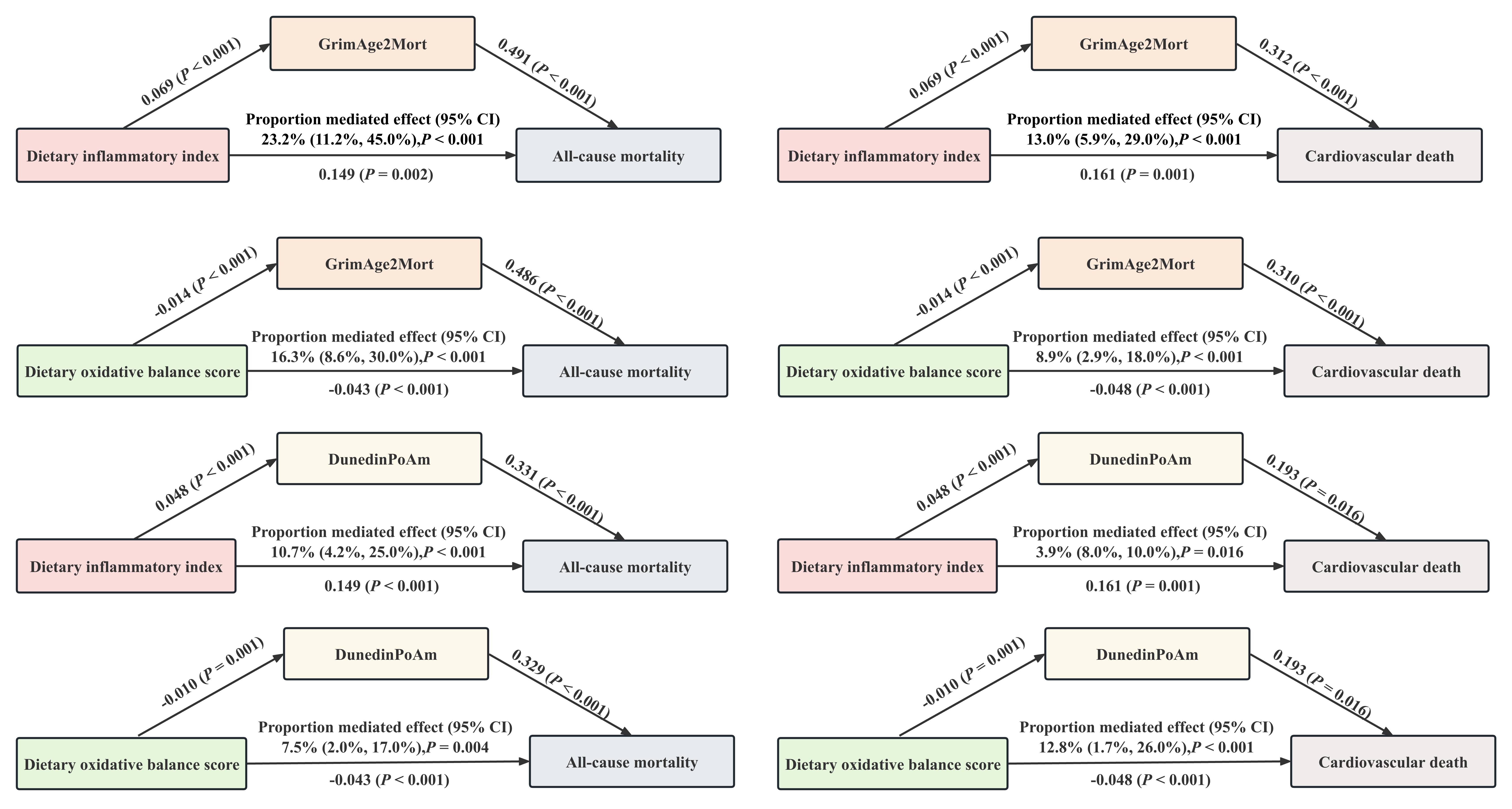
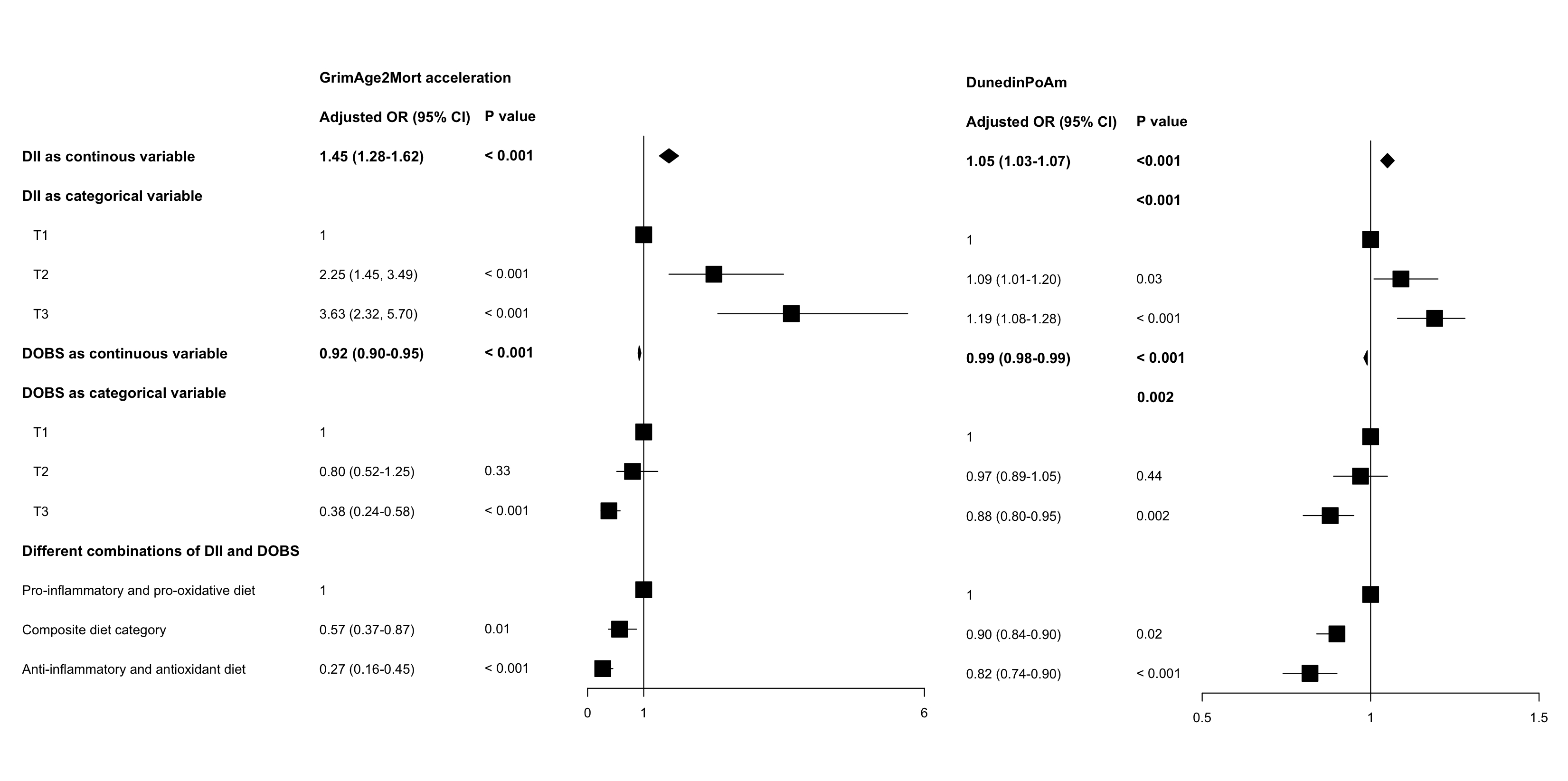
Results: Higher DII (pro-inflammatory diet) was significantly associated with advanced CKM stages (OR for Tertile 3 vs. Tertile 1: 1.97, 95% CI: 1.38–2.80, P=0.001) and accelerated GrimAge (OR: 3.63, 95% CI: 2.32–5.70, P<0.001) and DunedinPoAm (OR: 1.19, 95% CI: 1.08–1.28, P<0.001). Conversely, higher DOBS (antioxidant-rich diet) correlated with lower CKM risk (OR for Tertile 3: 0.62, 95% CI: 0.44–0.89, P=0.017) and slower epigenetic aging. Anti-inflammatory/antioxidant diets showed the strongest protective effects. Mediation analysis revealed that GrimAge2Mort and DunedinPoAm significantly mediated the associations of DII (proportion mediated: 23.2% and 10.7%, respectively, P<0.001) and DOBS (16.3% and 7.5%, P<0.001) with all-cause mortality, with similar trends for cardiovascular death.
Conclusions: Pro-inflammatory diets are linked to worse CKM outcomes and accelerated epigenetic aging, while antioxidant-rich diets exhibit protective effects. Epigenetic aging, particularly GrimAge and DunedinPoAm, partially mediates the diet-mortality relationship. These findings highlight the potential of dietary interventions to mitigate CKM progression and reduce mortality risk through epigenetic mechanisms.
  • Wu, Shuang  ( Fuwai Hospital, Peking Union Medica , Beijing , China )
  • Chen, Yang  ( University of Liverpool , Liverpool , United Kingdom )
  • Lyu, Si-qi  ( Fuwai Hospital, Peking Union Medica , Beijing , China )
  • Zheng, Li-hui  ( Fuwai Hospital, Peking Union Medica , Beijing , China )
  • Author Disclosures:
    Shuang Wu: DO NOT have relevant financial relationships | Yang Chen: DO NOT have relevant financial relationships | Si-qi Lyu: DO NOT have relevant financial relationships | Lihui Zheng: DO NOT have relevant financial relationships
Meeting Info:

Scientific Sessions 2025

2025

New Orleans, Louisiana

Session Info:

Novel Mechanistic Pathways Underlying Cardiometabolic Risk

Saturday, 11/08/2025 , 09:15AM - 10:25AM

Moderated Digital Poster Session

More abstracts on this topic:
Acculturation and Cardiovascular-Kidney-Metabolic Syndrome: a Study of Immigrant Adults From the National Health and Nutrition Examination Survey

Chakrabarti Amit, Le Austin, Elfassy Tali, Yang Eugene

An Assessment of the Baseline Characteristics of Participants in the Pilot THRIVE Food is Medicine Study

Washington India, Demarco Samantha, Tomiwa Tosin, Olusola-bello Mojisola, Kyeremeh Djanee, Mcmahon Adrian, Kramer Maya, Saldarriaga Maricielo, Chen Peiyu, Rodriguez Christy, Johnson Mia, Song Shanshan, Xiao William, Gledhill Samuel, Yeboah-manson Samuel, Kurien Natania, Vassiliadi Lydia, Freeman Jennifer, Izquierdo-porrera Anna Maria, Palencia Lessly, Sullivan Valerie, Commodore-mensah Yvonne, Alvarez Kiara, Ogungbe Bunmi, Akubo Chelsea, Adeleye Khadijat, Iribe Irma, Assani-uva Adeline, Dugbartey Janice, Sinyan Aminata

You have to be authorized to contact abstract author. Please, Login
Not Available