Logo

American Heart Association

  52
  0


Final ID: MP1221

Neurocognitive Effects of Unilateral Antegrade Cerebral Perfusion in a Translational Model of Hypothermic Circulatory Arrest

Abstract Body (Do not enter title and authors here): Introduction
In patients undergoing cardiac surgery on the aortic arch, hypothermic circulatory arrest (HCA) is utilized to reduce metabolic demand and reduce ischemic neurologic injury. However, the deleterious effects of hypothermia limit the safe arrest time. The use of antegrade cerebral perfusion (ACP) may allow for safe longer arrest times and warmer temperatures. No randomized controlled trial has definitively determined optimal operative strategy, and no gold standard technique exists. Operative techniques and processes vary among practices, and up to 29% of patients do not receive cerebral perfusion during HCA.

Hypothesis
We hypothesize that an ideal ACP flow rate exists that is beneficial for neurocognitive protection during HCA.

Aims
In a canine model of HCA, we evaluated neuroprotection using three ACP flow rates and compared them to Ketamine alone (a potentially beneficial pharmacologic intervention that has been demonstrated to be beneficial during HCA).

Methods
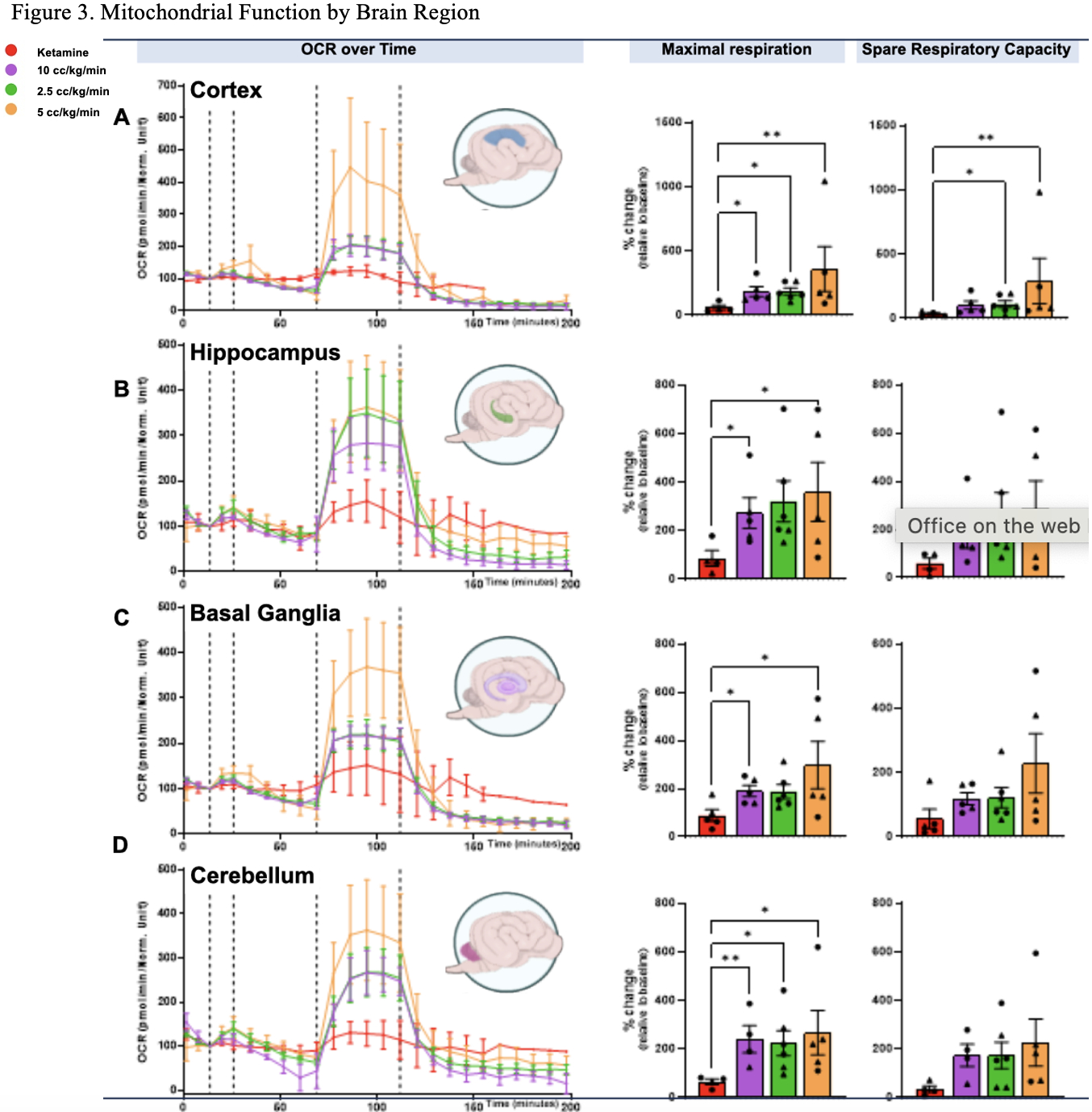
Eighteen animals underwent HCA (90 min) and unilateral cerebral perfusion via the carotid artery at either 2.5, 5, or 10 cc/kg/min. Postoperative neurobehavioral deficit scores and Novel Object Recognition (NOR) testing (a unique methodology to measure memory, executive function, and cognition in the most impacted area of injury) were obtained. Regional brain mitochondrial function and histopathologic injury were compared at 72 hours.

Results
All ACP groups had better neurobehavioral scoring on the Finnish assessment on postoperative day 1 compared to Ketamine alone (p<0.01), and the highest flow (10 cc/kg/min) demonstrated a return to baseline behavior on NOR at 72 hours. Maximal respiration, a measure of mitochondrial function, was better in 10 cc/kg/min compared to Ketamine in the cortex, hippocampus, basal ganglia, and cerebellum (p<0.05). However, only the cortex demonstrated better spare respiratory capacity at 2.5 and 10 cc/kg/min compared to Ketamine alone (p<0.05). On histopathological scoring (n=14), Ketamine resulted in severe global neuronal injury that was statistically different than the 2.5 cc/kg/min group (p < 0.05). No between-group regional brain differences were identified.

Conclusion
Our findings support the incorporation of ACP during cardiac surgery as a reliable neuroprotection strategy in patients undergoing HCA.
  • Briscoe, Jessica  ( Johns Hopkins University , Baltimore , Maryland , United States )
  • Kumar, Nivedita  ( Johns Hopkins University , Baltimore , Maryland , United States )
  • Wang, Jie  ( Johns Hopkins University , Baltimore , Maryland , United States )
  • Quinn, Rachael  ( Johns Hopkins University , Baltimore , Maryland , United States )
  • Martin, Lee  ( Johns Hopkins University , Baltimore , Maryland , United States )
  • Scafidi, Joseph  ( Johns Hopkins University , Baltimore , Maryland , United States )
  • Jantzie, Lauren  ( Johns Hopkins University , Baltimore , Maryland , United States )
  • Lawton, Jennifer  ( Johns Hopkins University , Baltimore , Maryland , United States )
  • Bradshaw, Alleabelle  ( Johns Hopkins University , Baltimore , Maryland , United States )
  • Helmbrecht, Hawley  ( Johns Hopkins University , Baltimore , Maryland , United States )
  • Heck, Timothy  ( Johns Hopkins University , Baltimore , Maryland , United States )
  • Henrique Dallo Gallo, Bruno  ( Johns Hopkins University , Baltimore , Maryland , United States )
  • Fernandez, Regina  ( Johns Hopkins University , Baltimore , Maryland , United States )
  • Bradshaw, Jace  ( Johns Hopkins University , Baltimore , Maryland , United States )
  • Suga, Hilkiah  ( Johns Hopkins University , Baltimore , Maryland , United States )
  • Shirodkar, Shivani  ( Johns Hopkins University , Baltimore , Maryland , United States )
  • Author Disclosures:
    Jessica Briscoe: DO NOT have relevant financial relationships | Nivedita Kumar: DO NOT have relevant financial relationships | Jie Wang: No Answer | Rachael Quinn: DO NOT have relevant financial relationships | Lee Martin: DO NOT have relevant financial relationships | Joseph Scafidi: No Answer | Lauren Jantzie: DO NOT have relevant financial relationships | Jennifer Lawton: DO NOT have relevant financial relationships | AlleaBelle Bradshaw: DO NOT have relevant financial relationships | Hawley Helmbrecht: DO NOT have relevant financial relationships | Timothy Heck: DO NOT have relevant financial relationships | Bruno Henrique Dallo Gallo: No Answer | Regina Fernandez: No Answer | Jace Bradshaw: No Answer | Hilkiah Suga: DO NOT have relevant financial relationships | Shivani Shirodkar: No Answer
Meeting Info:

Scientific Sessions 2025

2025

New Orleans, Louisiana

Session Info:

From Collapse to Comeback: Cutting Edge Advances in Cardiac Arrest

Sunday, 11/09/2025 , 03:15PM - 04:25PM

Moderated Digital Poster Session

More abstracts on this topic:
Assessment of Adverse Left Ventricular Remodeling Following Ischemia Reperfusion Injury with SPECT Imaging Agent Targeting Fibroblast Activation Protein

Thorn Stephanie, Duncan James S, Spinale Francis, Luna Gutierrez Myrna, Ferro-flores Guillermina, Sinusas Albert, Porcaro Olivia, Burns Rachel, Zohora Fatema Tuj, Guerrera Nicole, Jang Sun-joo, Vermillion Billy, Lima Moroni, Liu Chi

Barriers to the Brain: Unveiling the Impact and Disparities of Sentinel Cerebral Protection in TAVR Patients

Tan Samuel, Zheng Lucy, Siu Wenchy, Trenschel Robert, Rivera Boadla Marlon, Khurana Sakshi, Gulati Amit

More abstracts from these authors:
Myocardial Protection by Adenosine Triphosphate-Sensitive Potassium Channel Opener Diazoxide Involves Sulfonylurea Receptor (SUR) 2 Subunit

Wang Jie, Bradshaw Alleabelle, Tryon Robert, Pan Rachel, Holmes Sari, Nichols Colin, Lawton Jennifer

Relationship Between Unilateral Antegrade Cerebral Perfusion, Peripheral Immune Hyper-Reactivity and Cognition in a Translational Model of Hypothermic Circulatory Arrest

Helmbrecht Hawley, Shirodkar Shivani, Wang Jie, Butt Annie, Henrique Dallo Gallo Bruno, Fernandez Regina, Cho Hee Cheol, Martin Lee, Scafidi Joseph, Robinson Shenandoah, Lawton Jennifer, Briscoe Jessica, Jantzie Lauren, Heck Timothy, Bradshaw Alleabelle, Patel Riddhi, Vijayakumar Balaji, Quinn Rachael, Suga Hilkiah, Kumar Nivedita

You have to be authorized to contact abstract author. Please, Login
Not Available