Logo

American Heart Association

  27
  0


Final ID: MP1181

Electrical Stimulation Enhances Contractile Performance of Tissue-Engineered Pulsatile Conduits with hiPSC-Derived Cardiomyocytes

Abstract Body (Do not enter title and authors here): Single ventricle congenital heart defects (SVCHDs) are characterized by the presence of only one functional ventricular chamber. The Fontan procedure, a common palliative intervention, reroutes venous blood from the inferior vena cava directly to the pulmonary arteries using a static conduit. However, the absence of contractility results in passive flow, causing venous congestion and poor pulmonary perfusion.
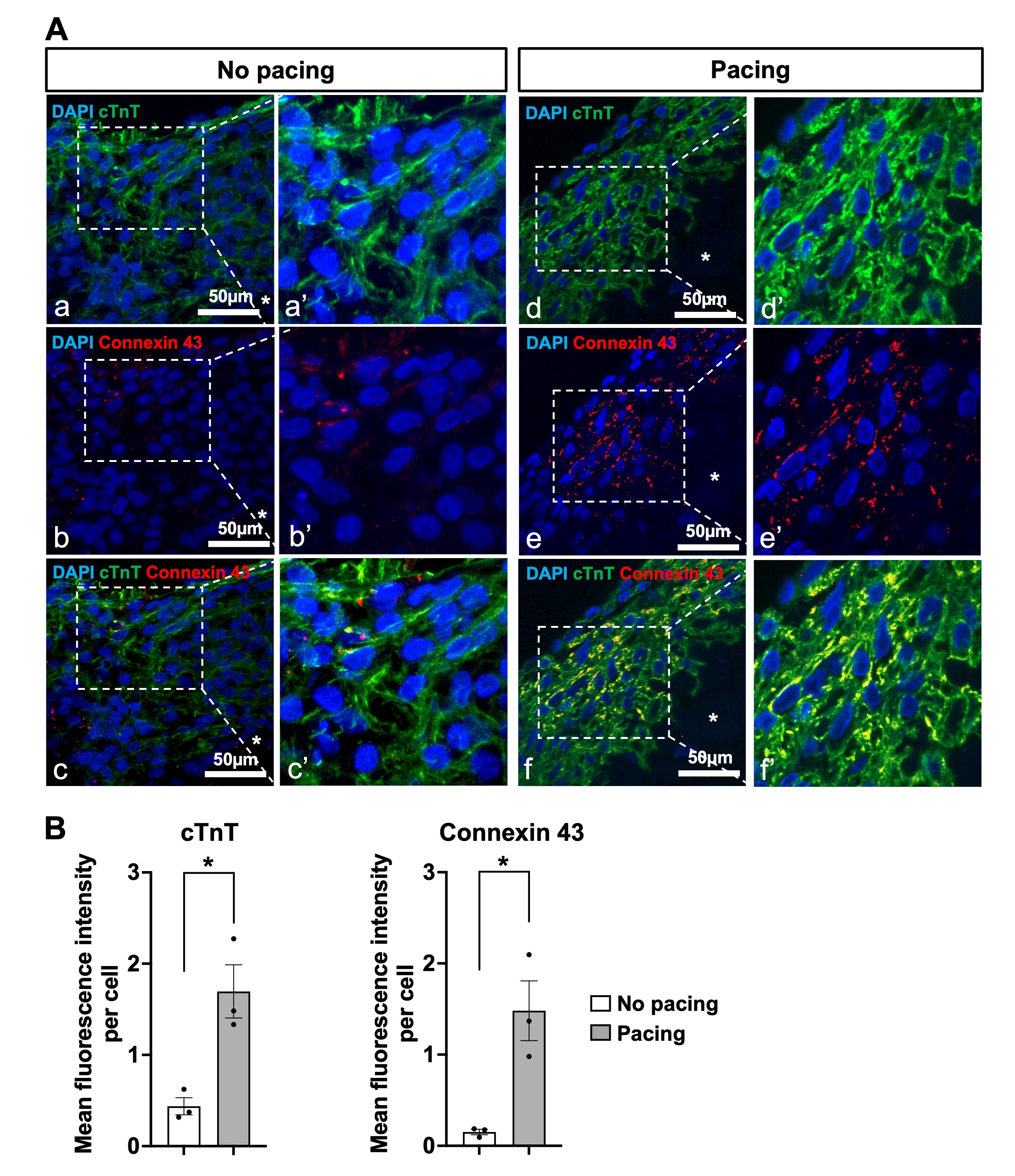
We hypothesize that introducing a conduit with pulsatile function could actively pump venous blood into the lungs and reduce stasis. To test this, we first generated engineered heart tissues (EHTs) by seeding human iPSC-derived cardiomyocytes (hiPSC-CMs) onto decellularized porcine heart matrix (Fig. 1A). These cells expressed cardiac troponin T (cTnT), with initially sparse Connexin 43 (Fig. 1B). Subsequently, two layers of EHTs were wrapped around decellularized human umbilical arteries to fabricate the tissue-engineered pulsatile conduit (TEPC), which were then cultured in a bioreactor under continuous electrical stimulation (Fig. 1C-E).
Luminal pressure generated by the TEPCs was measured under spontaneous beating and at pacing frequencies of 1, 1.33, 1.66, and 2 Hz. Under spontaneous conditions, the TEPCs generated a luminal pressure of 0.96 mmHg. With electrical pacing, the luminal pressure increased progressively, reaching 1.07 ± 0.07 mmHg at 1 Hz, 1.45 ± 0.32 mmHg at 1.33 Hz, and 1.61 ± 0.25 mmHg at 1.66 Hz. At 2 Hz, the luminal pressure peaked at 1.87 ± 0.33 mmHg, indicating enhanced contractile performance with electrical stimulation (Fig. 1F).
In addition, the molecular characteristics of the TEPCs with/without electrical pacing were evaluated. Immunofluorescence analysis demonstrated that paced TEPCs exhibited higher expression levels of cTnT, compared to non-paced controls. Moreover, the expression of Connexin 43 was notably upregulated in electrically stimulated TEPCs, with Connexin 43 predominantly localized at intercellular junctions, indicating enhanced gap junction formation and cellular connectivity. In contrast, TEPCs cultured without electrical pacing showed reduced Connexin 43 expression (Fig. 2).
These results demonstrate that electrical stimulation significantly enhances the contractile performance of TEPCs. Our work presents a proof-of-concept strategy for developing a pulsatile conduit as a potential curative therapy for SVCHDs, establishing a critical foundation for future clinical translation.
  • Luo, Hangqi  ( Yale University , New Haven , Connecticut , United States )
  • Park, Jinkyu  ( Hallym University , Chuncheon City , Korea (the Republic of) )
  • Thomas, Jordan  ( Yale University , New Haven , Connecticut , United States )
  • Gruber, Peter  ( Yale University School of Medicine , New Haven , Connecticut , United States )
  • Elder, Robert  ( Yale School of Medicine , New Haven , Connecticut , United States )
  • Mak, Michael  ( Yale University , Stony Brook , New York , United States )
  • Riaz, Muhammad  ( Yale University , New Haven , Connecticut , United States )
  • Campbell, Stuart  ( Yale University , New Haven , Connecticut , United States )
  • Qyang, Yibing  ( Yale University , New Haven , Connecticut , United States )
  • Anderson, Christopher  ( University of California San Diego , San Diego , California , United States )
  • Li, Xin  ( Yale School of Medicine , New Haven , Connecticut , United States )
  • Lu, Yinsheng  ( Yale University , New Haven , Connecticut , United States )
  • Hoareau, Marie  ( Yale University , New Haven , Connecticut , United States )
  • Xing, Qinzhe  ( Yale University , New Haven , Connecticut , United States )
  • Fooladi, Saba  ( Yale University , New Haven , Connecticut , United States )
  • Liu, Yufeng  ( Yale University , New Haven , Connecticut , United States )
  • Xu, Zhen  ( Yale University , New Haven , Connecticut , United States )
  • Author Disclosures:
    Hangqi Luo: DO NOT have relevant financial relationships | Jinkyu Park: DO NOT have relevant financial relationships | Jordan Thomas: No Answer | Peter Gruber: DO NOT have relevant financial relationships | Robert Elder: DO NOT have relevant financial relationships | Michael Mak: DO NOT have relevant financial relationships | Muhammad Riaz: No Answer | Stuart Campbell: No Answer | Yibing Qyang: DO NOT have relevant financial relationships | Christopher Anderson: No Answer | Xin Li: DO NOT have relevant financial relationships | Yinsheng Lu: No Answer | Marie Hoareau: DO NOT have relevant financial relationships | Qinzhe Xing: No Answer | Saba Fooladi: No Answer | Yufeng Liu: DO NOT have relevant financial relationships | zhen xu: DO NOT have relevant financial relationships
Meeting Info:

Scientific Sessions 2025

2025

New Orleans, Louisiana

Session Info:

Tissue Engineering & Cellular Regeneration

Saturday, 11/08/2025 , 01:45PM - 02:55PM

Moderated Digital Poster Session

More abstracts on this topic:
A Measurement Model of Socioeconomic Status and its Association with Cardiovascular Disease in the Hispanic Community Health Study/Study of Latinos

Cordero Christina, Llabre Maria, Romaker Emma, Kobayashi Marissa, Gianola Morgan, Gallo Linda, Isasi Carmen, Perreira Krista, Corsino Leonor, Zhou Laura

β1 integrins regulate cellular behavior and cardiomyocyte organization during ventricular wall formation

Miao Lianjie, Schwartz Robert, R Burns Alan, Kumar Ashok, Dipersio C. Michael, Wu Mingfu, Lu Yangyang, Nusrat Anika, Zhao Luqi, Castillo Micah, Xiao Yongqi, Guo Hongyan, Liu Yu, Gunaratne Preethi

More abstracts from these authors:
Endothelialization of tissue-engineered vascular conduits

Qyang Yibing

Calsarcin-1 modulates the muscle LIM protein/Z-disc complex in familial hypertrophic cardiomyopathy

Li Xin, Yue Lixia, Campbell Stuart, Qyang Yibing, Riaz Muhammad, Luo Hangqi, Lu Yinsheng, Liu Yufeng, Li Xianmu, Hoareau Marie, Gokhan Ilhan, Park Jinkyu

You have to be authorized to contact abstract author. Please, Login
Not Available