Logo

American Heart Association

  27
  0


Final ID: MP2619

Forkhead Box O3 is required for normal cardiac immune cell composition and protects from maladaptive right ventricle remodeling upon pressure overload and pulmonary hypertension

Abstract Body (Do not enter title and authors here): Introduction
The Forkhead box O (FOXO) transcription factor FOXO3 plays a pivotal role in longevity, as single nucleotide polymorphisms (SNPs) in FOXO3 are associated with healthy aging in diverse human populations. Moreover, the FOXO3 longevity genotype increases lifespan only in individuals at risk for cardiometabolic disease, suggesting a protective mechanism played by FOXO3 against cardiac stress.
Hypothesis
To test whether FOXO3+ cardiac fibroblasts are inhibiting inflammation in the myocardium and in right ventricle (RV) dysfunction upon pulmonary arterial hypertension (PAH).
Methods
Fibroblast-specific Foxo3 knock-out (Foxo3-FBKO) mice were subjected to pulmonary artery banding (PAB) for 35 days. Right heart ventricle (RV) function was measured by echocardiography and MRI. Cardiac immune composition was defined by single cell RNA-seq on CD45+ cells, immunohistochemistry and FACS analysis. Levels of cytokines were determined by cytokine array.
Results
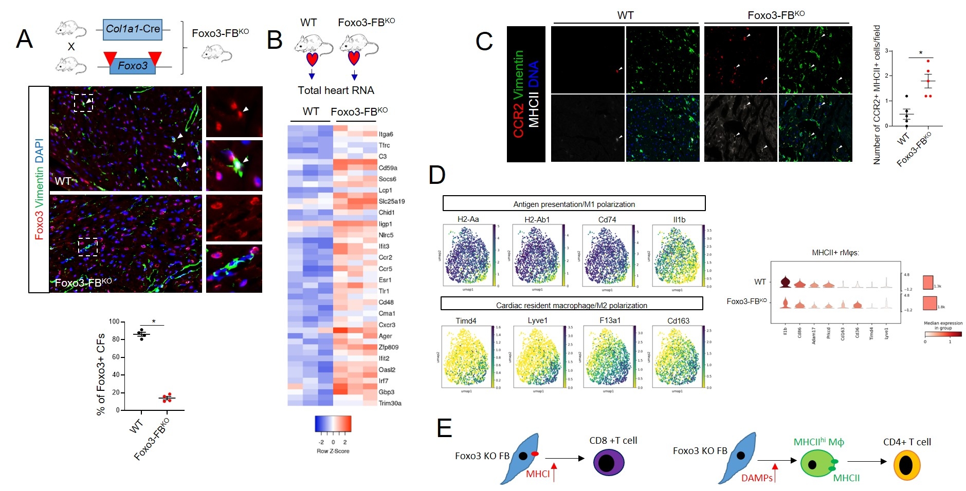
Here we show that conditional deletion of Foxo3 in cardiac fibroblasts leads to up-regulation of major histocompatibility complex type 1 (MHC-I) genes, together with a change in the immune composition of the heart. Foxo3-FBKO hearts display increased numbers of macrophages with high levels of MHC type 2 (MHC-IIhi), increased recruitment of CD8+ T cells and increased expression of cytokines such as IL-1α, IL-1β and IL-17. In spite of this pro-inflammatory signature, Foxo3-FBKO hearts show no functional phenotype at the baseline. However, upon PAB, Foxo3-FBKO mice display aberrant RV remodeling with increased cardiomyocyte hypertrophy and reduced RV ejection fraction. This severe phenotype is associated to higher expression of MHC-I and reduced recruitment of MHC-IIhi macrophages. Importantly, FOXO3 is down-regulated in cardiac fibroblasts of patients with decompensated RV hypertrophy due to PAH, and in two different animal models of PAH (monocrotaline rats and PAB mice), indicating a protective role of FOXO3 against RV maladaptive remodeling.
Conclusions
We found that inhibition of FOXO3 in cardiac fibroblasts at late stages of RV remodeling leads to activation of MHC-I antigen presentation genes and recruitment of pro-inflammatory T cells which might further exacerbate maladaptive remodeling via increased cytotoxicity. In conclusion, we describe novel protective functions for FOXO3 in RV remodeling and in cardiac immune composition, with important implications for PAH-induced cardiac disease.
  • Maroli, Giovanni  ( Justus Liebig University of Giessen , Giessen , Germany )
  • Braun, Thomas  ( Max Planck Institute for Heart and Lung Research , Bad Nauheim , Germany )
  • Bonnet, Sebastien  ( Quebec Heart and Lung institute , Quebec , Quebec , Canada )
  • Seeger, Werner  ( Justus Liebig University of Giessen , Giessen , Germany )
  • Savai, Rajkumar  ( Institute for Lung Health , Giessen , Germany )
  • Savai Pullamsetti, Soni  ( Justus Liebig University of Giessen , Giessen , Germany )
  • Nayakanti, Sreenath  ( Max Planck Institute for Heart and Lung Research , Bad Nauheim , Germany )
  • Medrano Garcia, Sandra  ( Justus Liebig University of Giessen , Giessen , Germany )
  • Hesami, Golnaz  ( Justus Liebig University of Giessen , Giessen , Germany )
  • Mamazhakypov, Argen  ( Max Planck Institute for Heart , Bad Nauheim , Germany )
  • Khassafi, Fatemeh  ( Max Planck Institute for Heart and Lung Research , Bad Nauheim , Germany )
  • Koyonazarov, Baktybek  ( Justus Liebig University of Giessen , Giessen , Germany )
  • Guenther, Stefan  ( Max Planck Institute for Heart and Lung Research , Bad Nauheim , Germany )
  • Looso, Mario  ( Max Planck Institute for Heart and Lung Research , Bad Nauheim , Germany )
  • Author Disclosures:
    Giovanni Maroli: DO NOT have relevant financial relationships | Thomas Braun: DO NOT have relevant financial relationships | Sebastien Bonnet: DO NOT have relevant financial relationships | Werner Seeger: DO have relevant financial relationships ; Consultant:United Therapeutics:Active (exists now) ; Consultant:Pfitzer:Active (exists now) ; Consultant:Resyca BV:Active (exists now) ; Consultant:Lung Biotechnology PBC:Active (exists now) ; Consultant:Tiakis:Active (exists now) | Rajkumar Savai: No Answer | Soni Savai Pullamsetti: DO NOT have relevant financial relationships | Sreenath Nayakanti: No Answer | Sandra Medrano Garcia: No Answer | Golnaz Hesami: No Answer | Argen Mamazhakypov: No Answer | Fatemeh Khassafi: No Answer | Baktybek Koyonazarov: No Answer | Stefan Guenther: No Answer | Mario Looso: No Answer
Meeting Info:

Scientific Sessions 2025

2025

New Orleans, Louisiana

Session Info:

Pathways to Progress: Novel Signaling Mechanisms in Pulmonary Vascular Disease

Monday, 11/10/2025 , 12:15PM - 01:30PM

Moderated Digital Poster Session

More abstracts on this topic:
Abnormal Calcium Regulation Leads to Pathological Cardiac Hypertrophy During Pregnancy in the GSNOR-Deficient Mouse Model of Preeclampsia

Dulce Raul, Balkan Wayne, Hare Joshua, Kulandavelu Shathiyah

Association Between Right Ventricular-Pulmonary Arterial Coupling and Outcomes in Patients with Heart Failure with Preserved Ejection Fraction

Sherafati Alborz, Dragomirescu Catalin, Brewster Pamela, Kennedy David, Gupta Rajesh, Khouri Samer, Kloster Alex, Manandhar Sareeta, Fares Anas, Aradhyula Vaishnavi, Dube Prabhatchandra, Elzanaty Ahmed, Sajdeya Omar, Khatib-shahidi Bella

More abstracts from these authors:
Metabolic Alterations Drive Inflammatory Phenotypes in Clonal Hematopoiesis of Indeterminant Potential-Associated Heart Failure

Mansouri Siavash, Scheller Marina, Müller-tidow Carsten, Arndt Philipp Friedrich, Guenther Stefan, Padmasekar Manju, Looso Mario, Rieger Michael, Kuhnert Stefan, Vogelmeier Claus, Bals Robert, Hesami Golnaz, Fleming Ingrid, Zeiher Andreas, Seeger Werner, Leuschner Florian, Savai Rajkumar, Dimmeler Stefanie, Savai Pullamsetti Soni, Hemmerling Inga, Cremer Sebastian, Kirschbaum Klara, Klatt Stephan, Behjati Fatemeh, Schulz Marcel, Li Xue

Reprogramming the postmitotic heart into proliferation

Liu Shijie, Braun Thomas

You have to be authorized to contact abstract author. Please, Login
Not Available