Logo

American Heart Association

  85
  0


Final ID: MP2767

Macrophage Extracellular Traps Promote Maladaptive Cardiac Remodeling And Heart Failure Via PAD4-dependent Mechanisms

Abstract Body (Do not enter title and authors here):
Background
The activation of inflammatory cells, particularly macrophages, plays a pivotal role in the pathogenesis of cardiac remodeling and failure. However, the precise mechanisms by which macrophages initiate inflammation and orchestrate its resolution remain incompletely understood. It is increasingly recognized that extracellular traps released from immune cells contribute to the progression of various pathologies. However, the significance of macrophage extracellular traps (METs) in heart failure remains to be elucidated.

Aims
The aim of this study was to elucidate the role of METs in heart failure pathogenesis.

Methods
Pressure overload was used to induce heart failure in mice using transverse aortic constriction (TAC) model. Peptidyl arginine deiminase 4 (PAD4) knockout mice were used for in vivo and ex vivo study.

Results
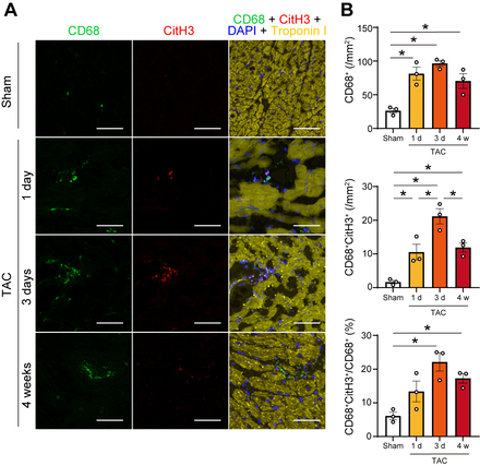
In response to TAC in wild-type mice, METs were identified in myocardial tissue using immunohistochemistry, characterized by structures positive for citrullinated histone H3, CD68, and DAPI (Figure 1). METs were most abundantly observed at 3 days post-TAC and remained detectable throughout the 4-week observation period. In vitro, MET formation was induced in the macrophage cell line following specific stimuli including ionomycin. Given that PAD4 is known to be essential for the process of extracellular traps, neither genetic ablation of PAD4 using CRISPR/Cas9 nor pharmacological inhibition of PAD4 resulted in MET formation. Live-cell imaging confirmed MET formation by bone marrow-derived macrophages from wild-type mice, but not by PAD4-deficient macrophages, indicating that PAD4 activity is indispensable for METs. To determine the in vivo role of METs from bone marrow-derived macrophages, bone marrow transplantation was performed using PAD4 knockout donor mice (Figure 2). Following TAC, recipient mice receiving PAD4-deficient bone marrow exhibited better-preserved cardiac function, reduced myocardial fibrosis, and improved survival compared to those receiving wild-type bone marrow (Figure 3). Ex vivo analyses further demonstrated that conditioned medium containing METs from wild-type macrophages induced fibroblast-to-myofibroblast transition via toll-like receptor 4 signaling.

Conclusion
PAD4-dependent MET formation from bone marrow-derived macrophages represents a novel driver of cardiac remodeling. Targeting MET formation may offer a potential therapeutic strategy for heart failure.
  • Ichimura, Shohei  ( Fukushima Medical University , Fukushima , Japan )
  • Misaka, Tomofumi  ( Fukushima Medical University , Fukushima , Japan )
  • Kusano, Ryota  ( Fukushima Medical University , Fukushima , Japan )
  • Oowada, Koji  ( Fukushima Medical University , Fukushima , Japan )
  • Suzuki, Yoshinori  ( Fukushima Medical University , Fukushima , Japan )
  • Okochi, Satoshi  ( Fukushima Medical University , Fukushima , Japan )
  • Ogawara, Ryo  ( Fukushima Medical University , Fukushima , Japan )
  • Miura, Shunsuke  ( Fukushima Medical University , Fukushima , Japan )
  • Yokokawa, Tetsuro  ( Fukushima Medical University , Fukushima , Japan )
  • Miura, Saori  ( Fukushima Medical University , Fukushima , Japan )
  • Ueda, Koki  ( Fukushima Medical University , Fukushima , Japan )
  • Oikawa, Masayoshi  ( Fukushima Medical University , Fukushima , Japan )
  • Ikeda, Kazuhiko  ( Fukushima Medical University , Fukushima , Japan )
  • Ishida, Takafumi  ( Fukushima Medical University , Fukushima , Japan )
  • Takeishi, Yasuchika  ( Fukushima Medical University , Fukushima , Japan )
  • Author Disclosures:
    Shohei Ichimura: DO NOT have relevant financial relationships | Saori Miura: No Answer | Koki Ueda: DO NOT have relevant financial relationships | Masayoshi Oikawa: DO NOT have relevant financial relationships | Kazuhiko Ikeda: DO have relevant financial relationships ; Speaker:GSK Japan:Active (exists now) ; Advisor:Meiji Seika Pharma:Past (completed) ; Other (please indicate in the box next to the company name):GenDx, reagents:Active (exists now) ; Research Funding (PI or named investigator):Hokuyo Denki:Active (exists now) ; Speaker:Zeria Japan:Past (completed) ; Speaker:Takeda:Past (completed) ; Speaker:PharmaEssentia Japan:Past (completed) ; Speaker:Otsuka:Past (completed) ; Advisor:Kissei:Past (completed) ; Speaker:Novartis Japan:Active (exists now) ; Speaker:Nippon Shinyaku:Past (completed) ; Research Funding (PI or named investigator):Kyokuto Pharmaceutical Industrial Co., Ltd.:Active (exists now) ; Speaker:Japan Blood Product Organization:Past (completed) | Takafumi Ishida: DO have relevant financial relationships ; Other (please indicate in the box next to the company name):BIOTRONIK JAPAN (Endowed Course):Active (exists now) ; Other (please indicate in the box next to the company name):Abbott Medical Japan LLC (Endowed Course):Active (exists now) | Yasuchika Takeishi: DO NOT have relevant financial relationships | Tomofumi Misaka: DO NOT have relevant financial relationships | Ryota Kusano: DO NOT have relevant financial relationships | Koji Oowada: DO NOT have relevant financial relationships | Yoshinori Suzuki: DO NOT have relevant financial relationships | Satoshi Okochi: DO NOT have relevant financial relationships | Ryo Ogawara: DO NOT have relevant financial relationships | Shunsuke Miura: DO NOT have relevant financial relationships | Tetsuro Yokokawa: DO NOT have relevant financial relationships
Meeting Info:

Scientific Sessions 2025

2025

New Orleans, Louisiana

Session Info:

Immune Modulation, Infection & Cardiac Remodeling

Monday, 11/10/2025 , 01:45PM - 02:45PM

Moderated Digital Poster Session

More abstracts on this topic:
A Bridge from Sweet to Sour: A Case of Recurrent Myocardial Stunning in Diabetic Ketoacidosis

Satish Vikyath, Pargaonkar Sumant, Slipczuk Leandro, Schenone Aldo, Maliha Maisha, Chi Kuan Yu, Sunil Kumar Sriram, Borkowski Pawel, Vyas Rhea, Rodriguez Szaszdi David Jose Javier, Kharawala Amrin, Seo Jiyoung

12,13-diHOME Attenuates Pro-Arrhythmic Effect of High-Fat Diet

Buck Benjamin, Baer Lisa, Deschenes Isabelle, Chinthalapudi Krishna, Gallego-perez Daniel, Stanford Kristin, Hund Thomas, Areiza Natalia, Xu Xianyao, Elliott Austin, Wan Xiaoping, Nassal Drew, Lane Cemantha, Nirengi Shinsuke, James Natasha Maria

More abstracts from these authors:
Macrophage Extracellular Traps In Myocardial Tissue Are Associated With Adverse Clinical Outcomes In Patients With Heart Failure

Ichimura Shohei, Yokokawa Tetsuro, Sato Takamasa, Oikawa Masayoshi, Kobayashi Atsushi, Yoshihisa Akiomi, Takeishi Yasuchika, Misaka Tomofumi, Oowada Koji, Kusano Ryota, Suzuki Yoshinori, Okochi Satoshi, Ogawara Ryo, Sato Yu, Miura Shunsuke

Exacerbation of Doxorubicin-Induced Mitochondrial Dysfunction by the Inhibition of Voltage -Dependent Anion Channel 1 Oligomerization

Miura Shunsuke, Suzuki Yoshinori, Sekine Toranosuke, Okochi Satoshi, Ogawara Ryo, Yokokawa Tetsuro, Misaka Tomofumi, Oikawa Masayoshi, Ishida Takafumi, Takeishi Yasuchika

You have to be authorized to contact abstract author. Please, Login
Not Available