Logo

American Heart Association

  34
  0


Final ID: MP1892

L-canavanine Attenuates Pathological Cardiac Hypertrophy by Directly Targeting the CDC42-JNK Signaling Pathway

Abstract Body (Do not enter title and authors here): Background
Hypertrophic cardiomyopathy (HCM) lacks targeted pharmacotherapy. We employed RNA-seq of human HCM myocardium combined with Connectivity Map screening to identify repurposable drugs modulating hypertrophy-associated pathways.
Hypothesis
L-canavanine(LCA), identified through HCM transcriptome screening, directly binds CDC42 to inhibit GTP-loading and downstream JNK signaling, thereby reversing pathological hypertrophy.
Goals/Aims
(1) Determine in vivo therapeutic efficacy of LCA in pressure-overload cardiac hypertrophy
(2) Elucidate direct molecular target and binding mechanism of LCA
(3) Delineate the CDC42-JNK signaling pathway in hypertrophy regression
Methods
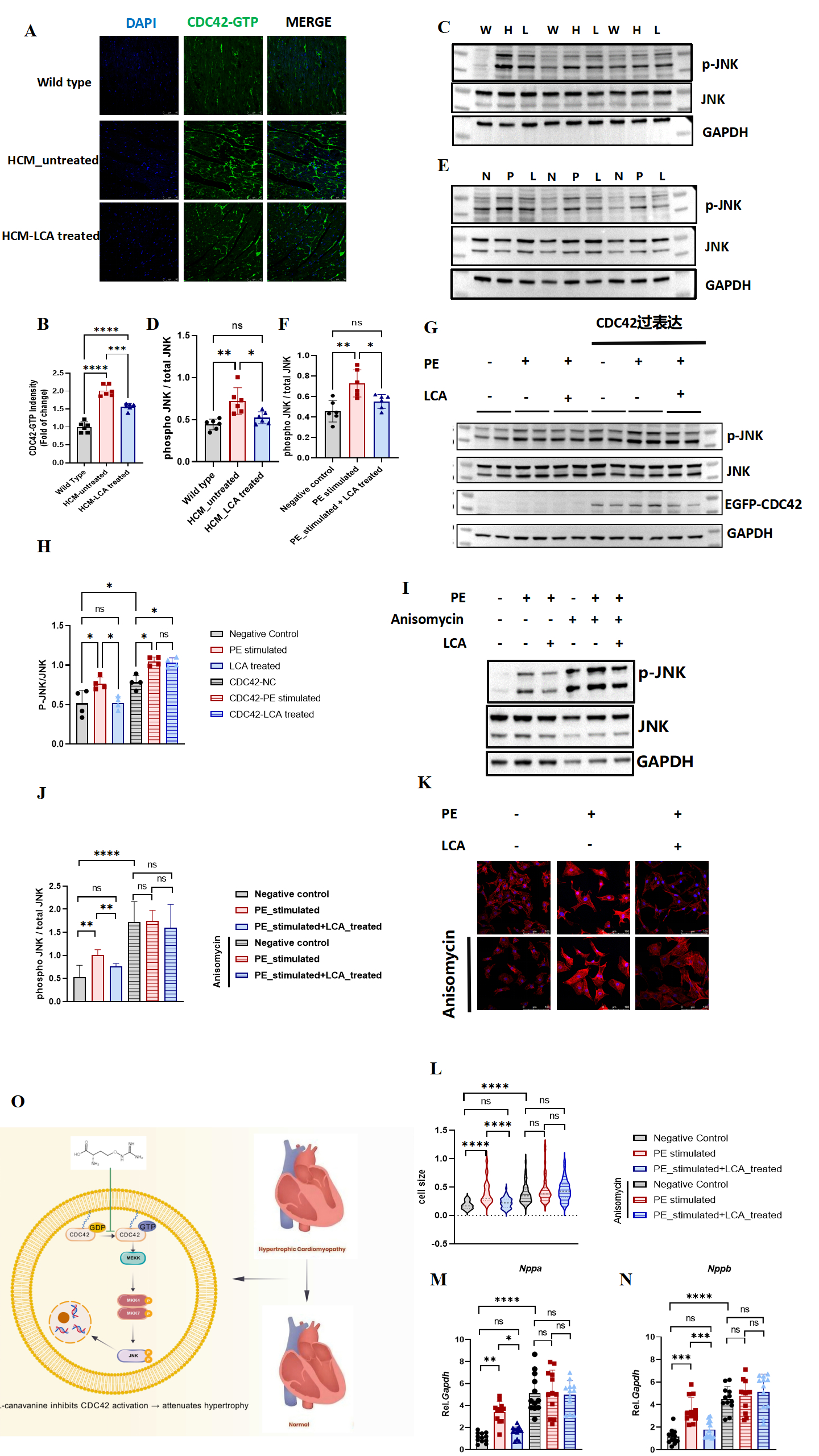
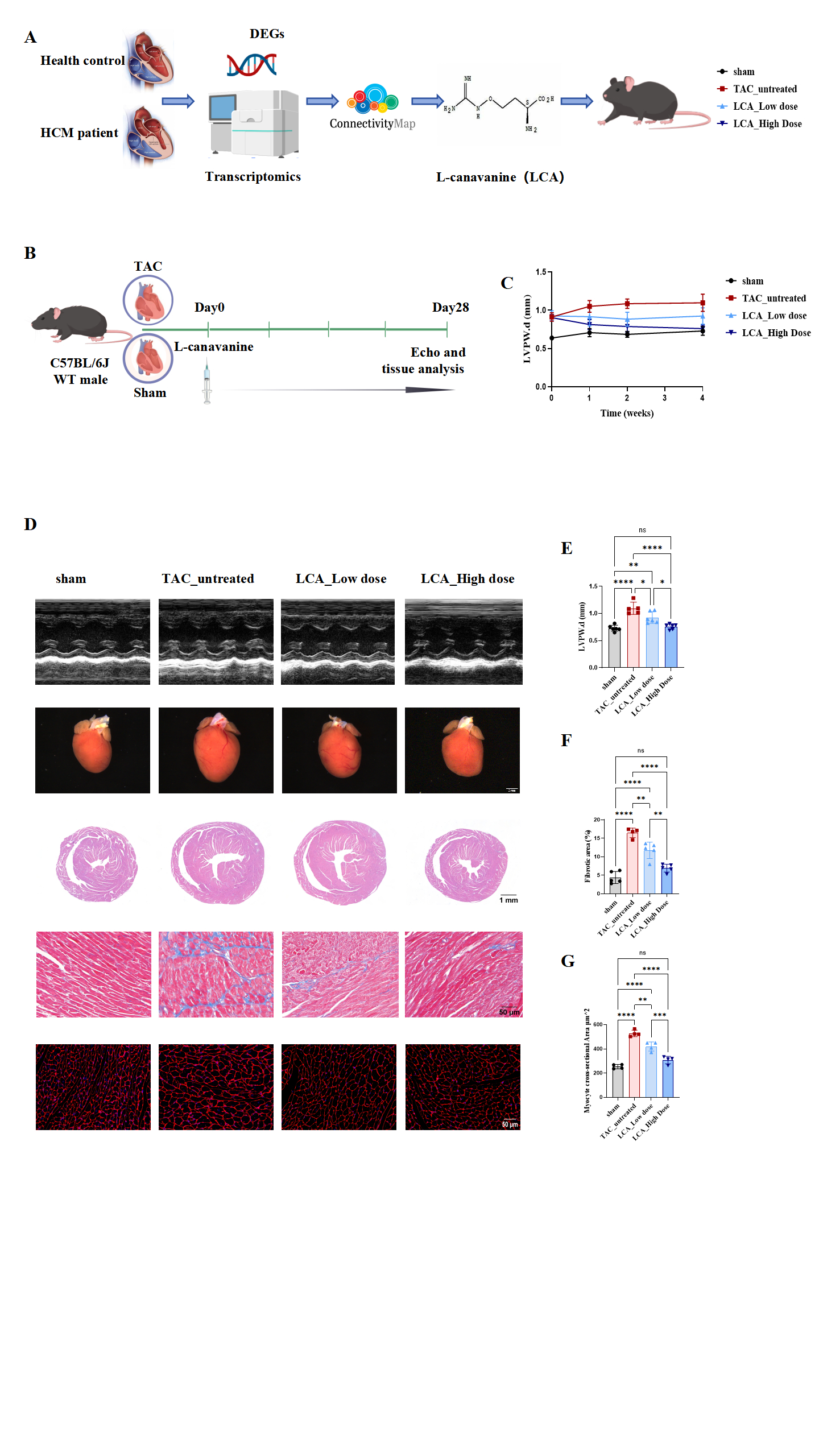
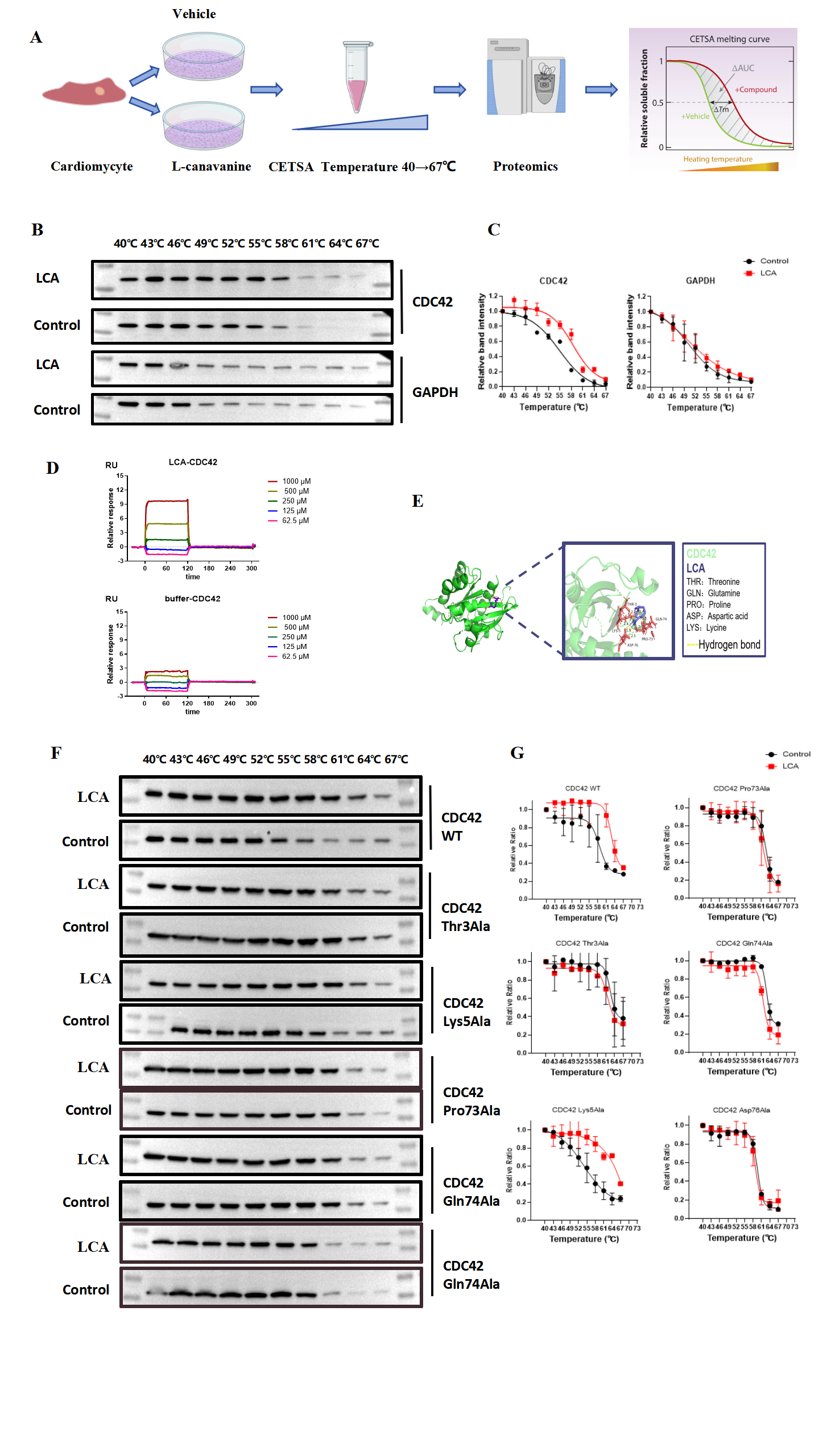
We identified L-canavanine (LCA) through Connectivity Map analysis of dysregulated pathways in human hypertrophic cardiomyopathy (HCM) myocardium (RNA-seq; n=15 HCM vs. 8 controls). In vivo, C57BL/6J mice undergoing transverse aortic constriction (TAC) were randomized to sham, vehicle, or LCA treatment (4 weeks; n=6/group). Cardiac hypertrophy was monitored by serial echocardiography and validated by histology (fibrosis/cross-sectional area). In vitro, target engagement was confirmed by cellular thermal shift assay (CETSA) coupled with surface plasmon resonance and mutagenesis. CDC42-GTP activity and JNK signaling were assessed in human HCM samples and phenylephrine-stimulated cardiomyocytes. Rescue experiments employed CDC42 overexpression and JNK activation to investigate underlying mechanisms.
Results
L-canavanine ameliorated pressure overload-induced cardiac pathology in mice, reducing left ventricular hypertrophy (LVPWd), myocardial fibrosis, and cardiomyocyte size post-TAC. LCA directly bound CDC42 with high affinity (SPR), stabilizing its structure (CETSA). Critical CDC42 mutations (Thr3Ala/Pro73Ala/Gln74Ala/Asp76Ala) abolished binding. Mechanistically, LCA suppressed CDC42-JNK signaling, decreasing GTP-CDC42 and JNK phosphorylation (p-JNK/JNK). Rescue experiments confirmed causality: CDC42 overexpression reversed LCA-mediated JNK inhibition, and JNK activation (anisomycin) blocked LCA's anti-hypertrophic effects.Thus, LCA attenuates cardiac remodeling via direct CDC42 targeting and JNK pathway disruption.
Conclusion
LCA ameliorates pathological hypertrophy by binding CDC42 at Thr3/Pro73/Gln74/Asp76, inhibiting GTP loading and JNK signaling. This establishes CDC42 as a novel therapeutic target for HCM.
  • Ma, Bingxuan  ( Fuwai hospital , Beijing , China )
  • Wan, Fangfang  ( Fuwai hospital , Beijing , China )
  • Zhang, Yu  ( Fuwai hospital , Beijing , China )
  • Lu, Minjie  ( Fuwai hospital , Beijing , China )
  • Zhang, Channa  ( Fuwai hospital , Beijing , China )
  • Song, Lei  ( Fuwai hospital , Beijing , China )
  • Wang, Jizheng  ( Fuwai hospital , Beijing , China )
  • Author Disclosures:
    bingxuan Ma: DO NOT have relevant financial relationships | Fangfang Wan: DO NOT have relevant financial relationships | Yu Zhang: DO NOT have relevant financial relationships | Minjie lu: No Answer | Channa Zhang: No Answer | lei song: No Answer | Jizheng Wang: DO NOT have relevant financial relationships
Meeting Info:

Scientific Sessions 2025

2025

New Orleans, Louisiana

Session Info:

Cardiac Regeneration, Epigenetics & Environmental Stress

Sunday, 11/09/2025 , 03:15PM - 04:30PM

Moderated Digital Poster Session

More abstracts on this topic:
A Multicenter Friedreich Ataxia Registry Identifies Posterior Wall Thickness as a Predictor of Major Adverse Cardiac Events

Lin Kimberly, Johnson Jonathan, Mccormack Shana, Lynch David, Tate Barbara, Feng Yixuan, Huang Jing, Mercer-rosa Laura, Dedio Anna, Mcsweeney Kara, Fournier Anne, Yoon Grace, Payne Ronald, Cripe Linda, Patel Aarti, Niaz Talha

cBIN1 Gene Therapy Improves Left Ventricular Filling Pressure in a Canine Model of Ischemic Dilated Cardiomyopathy

Khan Muhammad, Shaw Robin, Dosdall Derek, Yazaki Kyoichiro, Ishidoya Yuki, Offei Emmanuel, Ruizcastillo Sofia, Shah Ankur, Li Jing, Palatinus Joseph, Hong Tingting

More abstracts from these authors:
Prognostic Value of the Six-Minute Walk Test in Patients with Hypertrophic Cardiomyopathy

Zhang Yu, Wang Leqi, Song Lei

Atovaquone Attenuates Hypertrophic Cardiomyopathy via MARCH3-Mediated GP130 Degradation

Wan Fangfang, Zhang Yu, Ma Bingxuan, Lu Minjie, Zhang Channa, Song Lei, Wang Jizheng

You have to be authorized to contact abstract author. Please, Login
Not Available