Logo

American Heart Association

  37
  0


Final ID: MP935

3CPR Best Abstract Award: The pathogenic role of ADAMTS13 deficiency in Chronic Thromboembolic Pulmonary Hypertension

Abstract Body (Do not enter title and authors here): Background: Chronic thromboembolic pulmonary hypertension (CTEPH) is a critical subtype of pulmonary hypertension (PH) that develops as a sequela of pulmonary embolism(PE). Previous reports have indicated that patients with CTEPH exhibit decreased plasma ADAMTS13 levels and elevated VWF levels, but the precise mechanism and extent of its involvement remain unclear.
Aims: This study aimed to investigate the role of the ADAMTS13-VWF axis in the pathogenesis of CTEPH.
Methods: A novel rat CTEPH model was established in wild-type and ADAMTS13-knockout Sprague Dawley (SD) rats through repeated autologous thrombus injections with a single administration of the vascular endothelial growth factor receptor inhibitor, SU5416. Subsequently, immunohistochemistry, hemodynamic measurement, VWF multimer assays, ELISA, fluorescent microscopy, and other pathological and molecular biology techniques were employed. .
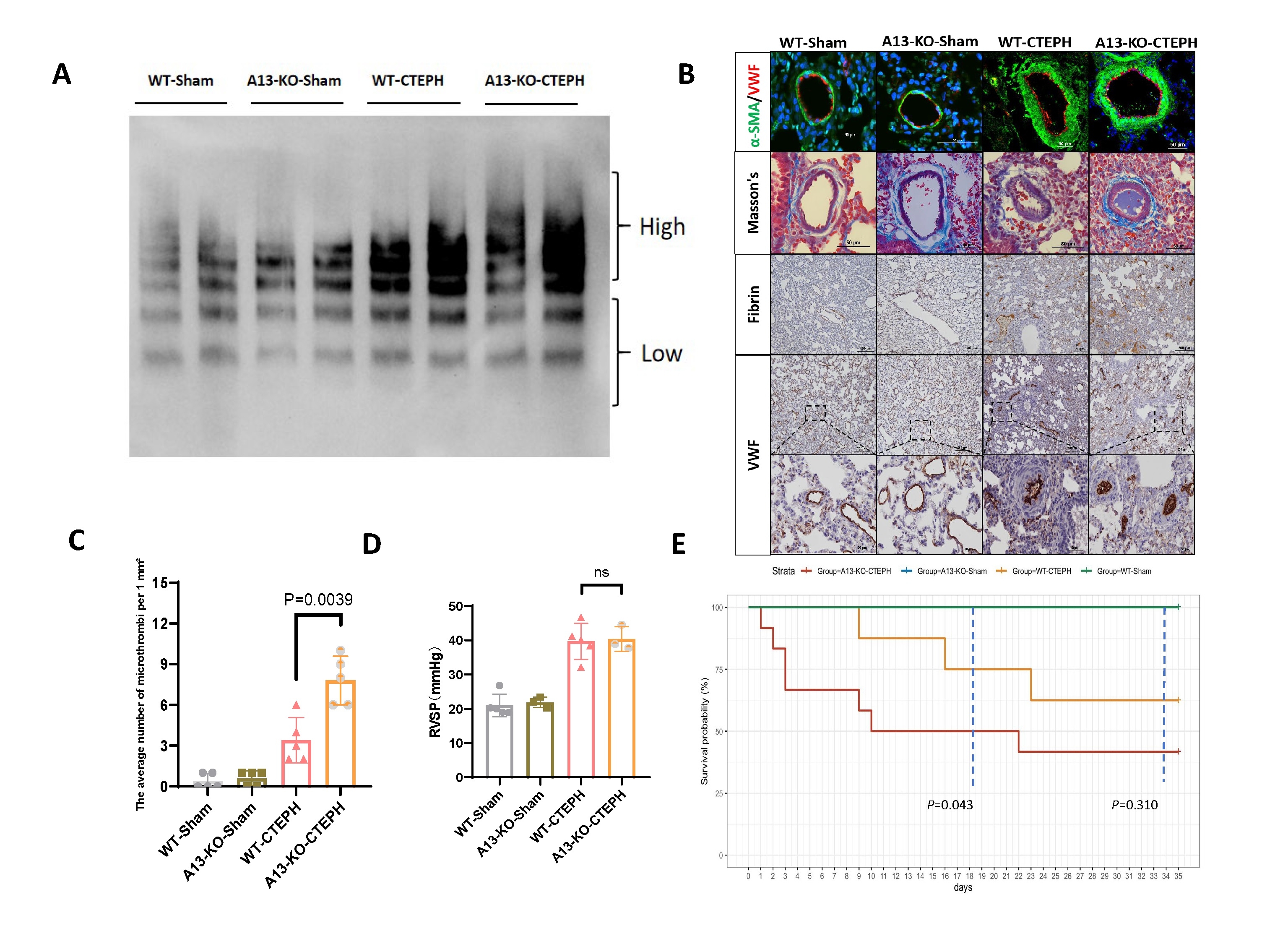
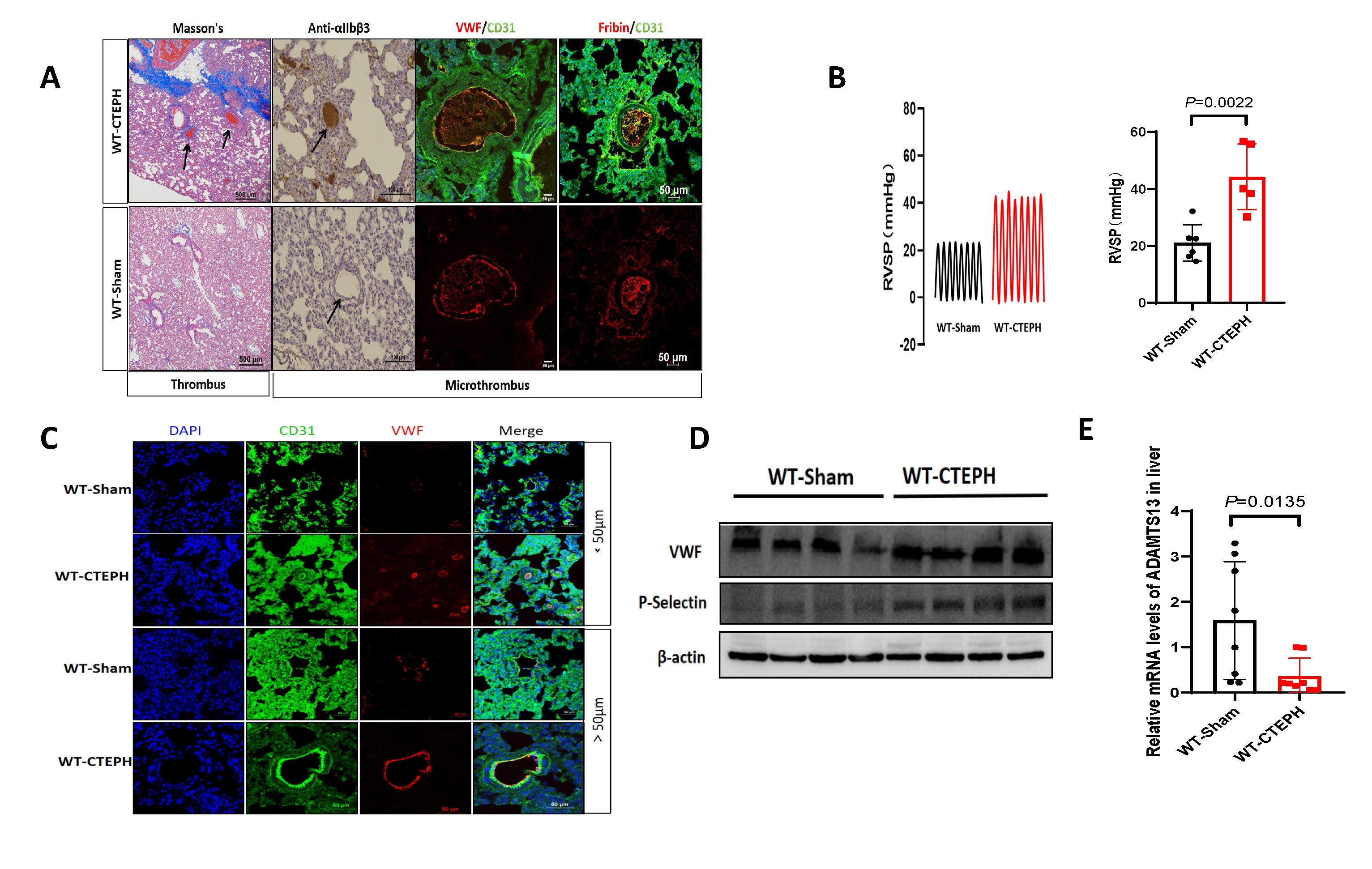
Results: Adamts13-VWF axis was dysregulated in the rat model of CTEPH (Figure 1). Trichrome Masson staining revealed unresolved, VWF- and fibrin-rich thrombi in pulmonary arteries of the WT-CTEPH rats (Figure 1A). Right ventricular systolic pressure (RVSP) was significantly elevated in the CTEPH group compared to the sham group (Figure 1B). Immunofluorescent analysis showed markedly increased VWF fluorescence intensity and increased total expression of VWF and P-selectin in the lungs of the WT-CTEPH rats compared to the WT-Sham controls (Figure 1C-D). Conversely, Adamts13 mRNA transcription in liver tissues was significantly reduced in the WT-CTEPH group (Figure 1E). In the Adamts13-/- CTEPH model, plasma VWF multimers were significantly elevated compared to those in Adamts13-/- Sham and WT-CTEPH groups (Figure 2A). Lung tissue staining revealed increased in situ microthrombi in the pulmonary arteries and vascular remodeling in Adamts13-/- CTEPH rats. (Figure 2B-C). The mortality of Adamts13-/- CTEPH was also significantly higher following a disease induction than that of the WT-CTEPH group (Figure 2E), despite no significant difference in RVSP (Figure 2D).
Conclusions: Our findings indicate the successful establishment of a novel rat CTEPH model that replicates key hemodynamic and pathological features of human CTEPH. This study is the first in vivo investigation of the ADAMTS13–VWF axis in CTEPH and holds strong potential to transform clinical management and improve outcomes for patients with CTEPH and related pulmonary hypertension.
  • Wu, Zhijian  ( Kansas medical center , Kansas city , Kansas , United States )
  • Zheng, X. Long  ( University of Kansas Medical Center , Kansas City , Kansas , United States )
  • Zheng, Liang  ( University of Kansas Medical Center , Kansas City , Kansas , United States )
  • Author Disclosures:
    Zhijian Wu: DO NOT have relevant financial relationships | X. Long Zheng: No Answer | Liang Zheng: DO NOT have relevant financial relationships
Meeting Info:

Scientific Sessions 2025

2025

New Orleans, Louisiana

Session Info:

New Insights in Pulmonary Hypertension: Advancements in Pathophysiology and Mechanisms

Saturday, 11/08/2025 , 09:15AM - 10:05AM

Moderated Digital Poster Session

More abstracts on this topic:
Age- and Sex- Differences in the Accuracy of Rule-based Natural Language Processing Models for Identification of Pulmonary Embolism

Krishnathasan Darsiya, Jimenez David, Monreal Manuel, Secemsky Eric, Klok Erik, Hunsaker Andetta, Aghayev Ayaz, Muriel Alfonso, Hussain Mohamad, Appah-sampong Abena, Aneja Sanjay, Rashedi Sina, Mojibian Hamid, Goldhaber Samuel, Wang Liqin, Zhou Li, Krumholz Harlan, Piazza Gregory, Bikdeli Behnood, Khairani Candrika, Bejjani Antoine, Lo Ying-chih, Zarghami Mehrdad, Mahajan Shiwani, Caraballo Cesar, Jimenez Ceja Jose Victor

Burden and Impact of Pulmonary Embolism in Young Adults Hospitalized With Sarcoidosis - Underreported Data from Nationwide Analysis (2016-2020)

Sura Harsh, Bhanushali Aditi, Suchday Pooja, Sampath Shrikanth, Chunduru Lohithasya Chowdary, Byralinge Gowda Purvik, Kari Moulika, Karumanchi Abhimanyu, Desai Rupak

You have to be authorized to contact abstract author. Please, Login
Not Available