Logo

American Heart Association

  51
  0


Final ID: MP1891

CPSF7-Mediated Alternative Polyadenylation of CCNE2 Enhances the Regenerative Capacity of Human iPSC-Derived Cardiomyocytes for Myocardial Infarction Therapy

Abstract Body (Do not enter title and authors here): Background: The loss of cardiac regenerative capacity after birth remains a major barrier to effective heart repair. Alternative polyadenylation (APA) has emerged as a key post-transcriptional regulatory mechanism influencing gene expression. We aimed to elucidate the role of the cleavage and polyadenylation specificity factor subunit 7 (CPSF7) in cardiomyocyte proliferation and cardiac regeneration through APA-dependent modulation of CCNE2.
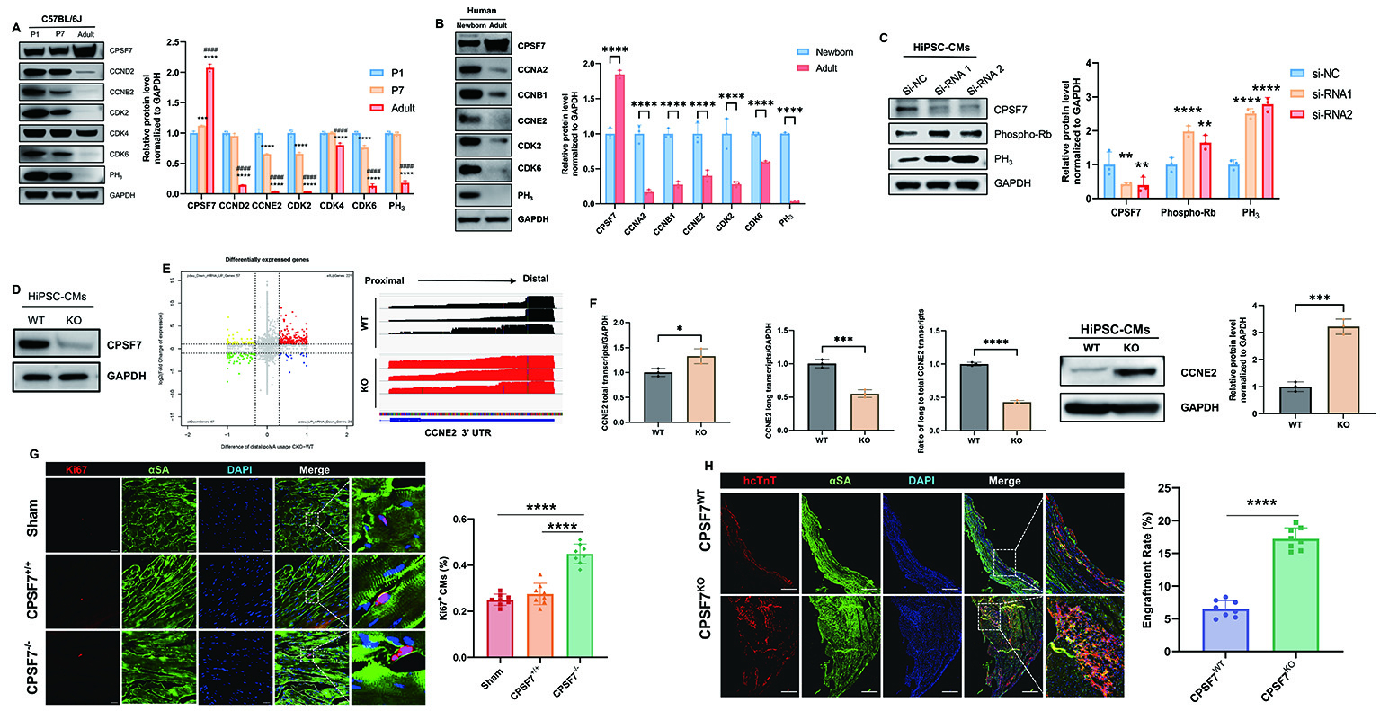
Methods: Cross-species developmental analyses (mouse and human) were used to evaluate the relationship between CPSF7 and cardiomyocyte cell cycle activity. A CPSF7 conditional knockout mouse line (Cpsf7flox/flox and Myh6-Cre/Esr1, CPSF7-/-) and CPSF7-deficient human iPSC-derived cardiomyocytes (CPSF7ko-hiPSC-CMs) were generated via CRISPR/Cas9. APA regulation of CCNE2 by CPSF7 was investigated using third-generation RNA sequencing, APA site profiling, qPCR, western blotting, and immunofluorescence. The therapeutic effects of CPSF7 modulation were assessed in a mouse myocardial infarction (MI) model through both endogenous repair and exogenous hiPSC-CM transplantation, evaluating cardiomyocyte proliferation, angiogenesis, and apoptosis.
Results: Mechanistic Insights: CPSF7 expression was elevated during postnatal cardiac maturation and was found to negatively regulate the cell cycle activation of cardiomyocytes (Panel A-C). Deletion of CPSF7 resulted in 3′ untranslated region (3′UTR) shortening of CCNE2 transcripts, leading to enhanced protein expression and increased cardiomyocyte proliferation (Panel D-F); Endogenous Repair: CPSF7-/- mice exhibited significantly improved post-MI cardiac function, reduced infarct size, and increased cardiomyocytes proliferation compared to wild-type controls (Panel G). Apoptotic cardiomyocytes were reduced by 62%; Exogenous Cell Therapy: Transplantation of CPSF7ko-hiPSC-CMs into infarcted hearts led to a 3-fold increase in cell retention compared to wild-type hiPSC-CMs (Panel H). Treated mice demonstrated a 24% improvement in ejection fraction and enhanced myocardial regeneration relative to control groups.
Conclusion: CPSF7 represses CCNE2 expression via APA-dependent 3′UTR lengthening, serving as a key brake on cardiomyocyte proliferation. Targeted CPSF7 inhibition activates endogenous cardiac repair mechanisms and enhances the therapeutic efficacy of transplanted hiPSC-derived cardiomyocytes.
  • Zhou, Huatao  ( Second Xiangya Hospital of Central South University , Changsha , China )
  • Tang, Weijie  ( Second Xiangya Hospital of Central South University , Changsha , China )
  • Zheng, Zilong  ( Second Xiangya Hospital of Central South University , Changsha , China )
  • Yang, Jinfu  ( Second Xiangya Hospital of Central South University , Changsha , China )
  • Fan, Chengming  ( Second Xiangya Hospital of Central South University , Changsha , China )
  • Author Disclosures:
    Huatao Zhou: No Answer | Weijie Tang: No Answer | Zilong Zheng: No Answer | Jinfu Yang: No Answer | Chengming Fan: DO NOT have relevant financial relationships
Meeting Info:

Scientific Sessions 2025

2025

New Orleans, Louisiana

Session Info:

Cardiac Regeneration, Epigenetics & Environmental Stress

Sunday, 11/09/2025 , 03:15PM - 04:30PM

Moderated Digital Poster Session

More abstracts on this topic:
Granulocyte Colony Stimulating Factor Therapy for Acute Myocardial Infarction: An Updated Systematic Review and Meta-Analysis

Silva Almeida Luiz Guilherme, Surgik Gustavo, De Jesus Leone Pereira Matheus, Andrade Fernanda, Carretta Lucca, Falcão Luciano, Souza Adolfo, Silva Yasmin, Oliveira Mariana, Suruagy-motta Ricardo, Dos Santos Karlos Daniell Araujo, Fonseca Rafael

Clinical scale MSC-derived extracellular vesicles enhance poststroke neuroplasticity in a non-human primate model of stroke

Bang Oh Young, Son Jeong Pyo, Kim Eun Hee, Chopp Michael

More abstracts from these authors:
Upf1 Lactylation Enhances the Regenerative Potency of Human Induced Pluripotent Stem Cell-Derived Cardiomyocytes

Song Qingchun, Zhou Huatao, Zheng Zilong, Yang Jinfu, Fan Chengming

Cardiac protection of hiPSC-CMs loaded chitosan cardiac patch in myocardial infarcted swine

Zheng Zilong, Li Yichen, Tang Weijie, Chen Wangping, Yang Jinfu, Fan Chengming

You have to be authorized to contact abstract author. Please, Login
Not Available