Logo

American Heart Association

  71
  0


Final ID: MP2720

Upf1 Lactylation Enhances the Regenerative Potency of Human Induced Pluripotent Stem Cell-Derived Cardiomyocytes

Abstract Body (Do not enter title and authors here): Background: To identify the role of lactate and protein lactylation in promoting cardiomyocyte proliferation and to evaluate the therapeutic potential of lactylation-mediated regulation for myocardial regeneration following infarction.
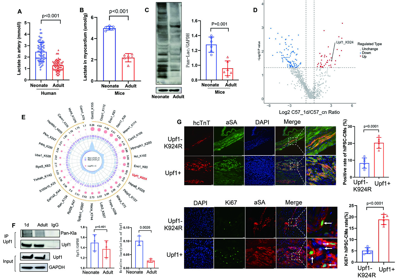
Methods: Lactate concentrations in arterial blood from neonates and adults were measured using the WST-8 lactate assay. Differences in protein lactylation levels between neonatal and adult mouse myocardial tissues were analyzed using Pan-Kla immunodetection and 4D-FastDIA-based quantitative lactyl-proteomics. Key differentially modified proteins and specific lactylation sites were identified (Upf1-K924Kla). hiPSCs were transduced with lentiviral constructs encoding a lactylation-deficient mutant (K924R), followed by differentiation into cardiomyocytes (Upf1-K924R+ hiPSC-CMs). An acute myocardial infarction (MI) model was induced in NOD/SCID mice. Animals received intramyocardial injections of 3x105 Upf1-K924R+ hiPSC-CMs or Upf1+ hiPSC-CMs into infarct and peri-infarct regions. PBS-injected MI mice (MI group) and sham-operated animals (Sham group) served as additional controls (n=10 each group). Four weeks post-MI, heart function was evaluated via echocardiography. Engraftment was assessed through human cardiac troponin T staining. Histological analysis including infarction size was analyzed using immunofluorescence. Cell proliferation was assessed via immunostaining in transplanted cardiac tissue and in cultivated hiPSC-CMs using the following markers: Ki67, PH3, and Aurora B.
Results: 1. Neonatal myocardium exhibited significantly higher lactate levels and protein lactylation than adult myocardium (Panel A-B). 2. Proteomic analysis revealed that differentially upregulated lactylated proteins in neonatal hearts were enriched in nuclear and cytoplasmic compartments and involved in cell cycle regulation and signaling. Upf1-K924Kla was identified as a key lactylated target (Panel C-F). Overexpression of Upf1 promoted hiPSC-CM proliferation, while the K924R mutant attenuated this effect (Panel G). 3. In the MI model, Upf1+ hiPSC-CM transplantation significantly improved left ventricular function, reduced infarct size, enhanced donor cell retention, and increased proliferative activity (Panel G) compared to NC and MI groups .
Conclusion: Transplantation of Upf1-overexpressing hiPSC-CMs enhances myocardial repair and functional recovery post-MI, highlighting a promising strategy for cardiac regeneration therapy.
  • Song, Qingchun  ( Second Xiangya Hospital of Central South University , Changsha , China )
  • Zhou, Huatao  ( Second Xiangya Hospital of Central South University , Changsha , China )
  • Zheng, Zilong  ( Second Xiangya Hospital of Central South University , Changsha , China )
  • Yang, Jinfu  ( Second Xiangya Hospital of Central South University , Changsha , China )
  • Fan, Chengming  ( Second Xiangya Hospital of Central South University , Changsha , China )
  • Author Disclosures:
    Qingchun Song: DO NOT have relevant financial relationships | Huatao Zhou: No Answer | Zilong Zheng: No Answer | Jinfu Yang: No Answer | Chengming Fan: DO NOT have relevant financial relationships
Meeting Info:

Scientific Sessions 2025

2025

New Orleans, Louisiana

Session Info:

Molecular Mechanisms in Cardiac Regeneration

Monday, 11/10/2025 , 10:45AM - 11:55AM

Moderated Digital Poster Session

More abstracts on this topic:
Clonal Fate Mapping of Sinoatrial Node Progenitors

Kethana Khushi, Black Brian, Galang Giselle, Chouhan Gagandeep, Mandla Ravi, Sinha Tanvi, Devine Walter, Mohan Rajiv, Soe Amanda, Vedantham Vasanth

Granulocyte Colony Stimulating Factor Therapy for Acute Myocardial Infarction: An Updated Systematic Review and Meta-Analysis

Silva Almeida Luiz Guilherme, Surgik Gustavo, De Jesus Leone Pereira Matheus, Andrade Fernanda, Carretta Lucca, Falcão Luciano, Souza Adolfo, Silva Yasmin, Oliveira Mariana, Suruagy-motta Ricardo, Dos Santos Karlos Daniell Araujo, Fonseca Rafael

More abstracts from these authors:
You have to be authorized to contact abstract author. Please, Login
Not Available