Logo

American Heart Association

  118
  0


Final ID: HTN7

CTCF and Rad21 Mediated Regulation of Gene Expression in Human-Induced Pluripotent Stem Cells-derived Endothelial Cells

Abstract Body (Do not enter title and authors here): Blood pressure (BP)-relevant non-coding SNPs identified by GWAS may influence the expression of distal protein-coding genes. Our previous study detected 195 SNPs (out of 26585) in CTCF-binding sites. CTCF and Cohesin are known to modulate cell-type-specific gene expression from a distance by forming chromatin loops. We hypothesized that both may regulate gene expression in BP-relevant cell types. To test this, we depleted CTCF and Rad21 (Cohesin subunit) in human induced pluripotent stem cells-derived endothelial cells (iEC) and performed genome-wide transcriptomic analysis.
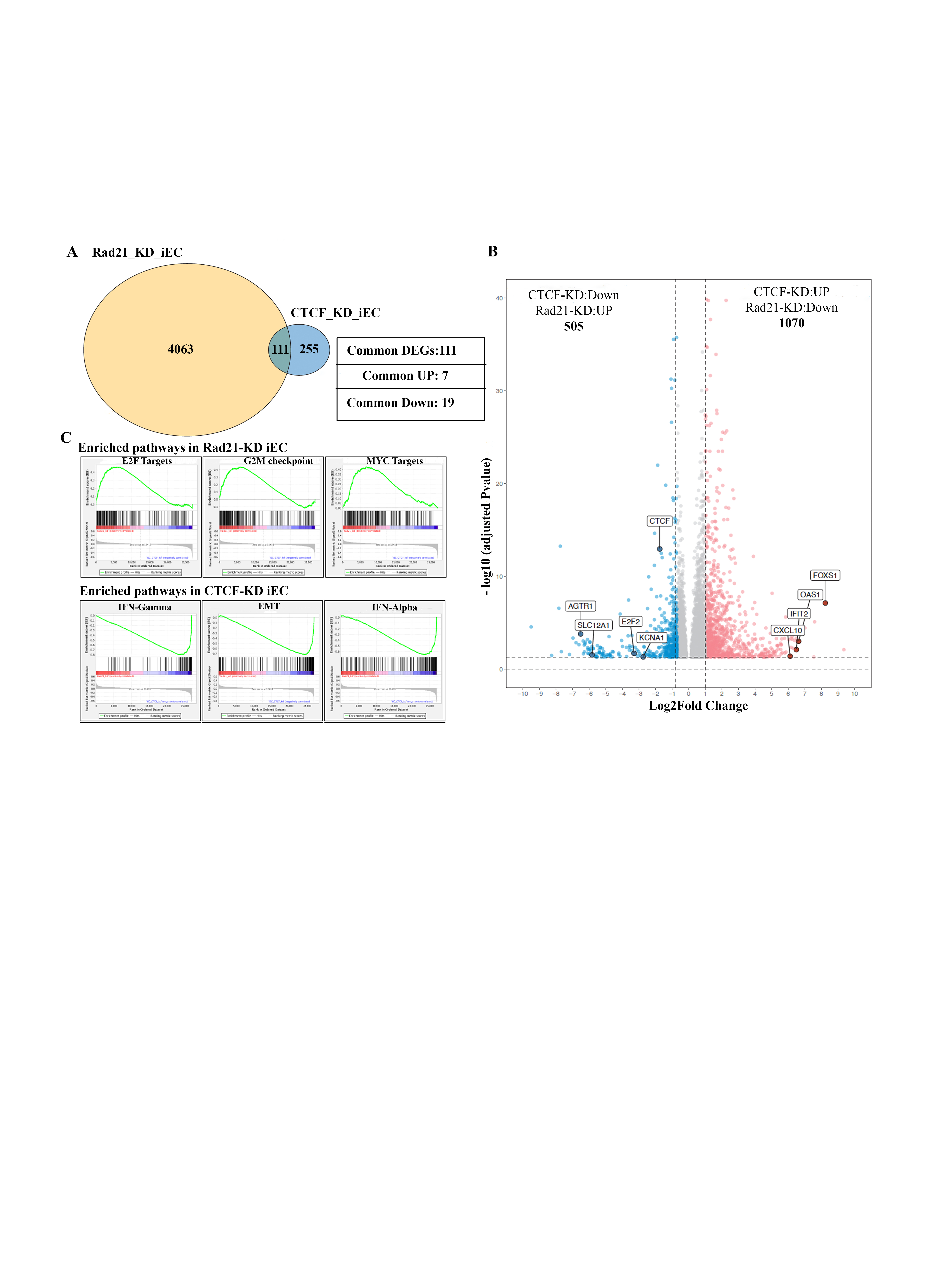
We detected 366 and 4184 differentially expressed genes (DEGs) in CTCF and Rad21 depleted iEC (CTCF-/Rad21-KD-iEC) compared to iEC control, respectively. Among them, 111 DEGs are common between the CTCF-KD and Rad21-KD-iEC, though majority showed opposite regulatory effects (Figure 1A). We found 5619 DEGs in the CTCF-KD vs Rad21-KD-iEC (Figure 1B). Pathway analysis detected elevated cell cycle (G2M checkpoint), DNA replication (E2F targets), and repair pathways in Rad21-KD compared to the CTCF-KD-iEC. Rad21 plays an important role in chromosome partitioning and repair, so its depletion may cause dysregulation of these pathways. While the CTCF-KD-iEC showed enrichment of the Epithelial-to-mesenchymal transition (EMT), inflammatory (IFN-g, IFN-A), and hypoxia pathways (Figure 1C). As CTCF maintains the chromosome boundaries, CTCF-KD may affect chromatin compactness and trigger abnormal gene expression related to these pathways.
In conclusion, our study detected different effects of depletion of CTCF and Rad21 on gene expression in a BP-relevant cell type. The findings provide a basis to explore the role of chromatin looping in BP-relevant gene regulation.
  • Ray, Atrayee  ( Versiti Blood Research Institute , Milwaukee , Wisconsin , United States )
  • Liang, Mingyu  ( University of Arizona , Tuscon , Arizona , United States )
  • Rao, Sridhar  ( Versiti Blood Research Institute , Milwaukee , Wisconsin , United States )
  • Pandey, Rajan  ( University of Arizona , Tuscon , Arizona , United States )
  • Stelloh, Cary  ( Versiti Blood Research Institute , Milwaukee , Wisconsin , United States )
  • Liu, Pengyuan  ( University of Arizona , Tuscon , Arizona , United States )
  • Liu, Yong  ( University of Arizona , Tuscon , Arizona , United States )
  • Kwitek, Anne  ( Medical College of Wisconsin , Milwaukee , Wisconsin , United States )
  • Geurts, Aron  ( Medical College of Wisconsin , Milwaukee , Wisconsin , United States )
  • Cowley, Allen  ( Medical College of Wisconsin , Milwaukee , Wisconsin , United States )
  • Greene, Andrew  ( The Jackson Laboratory , Bar Harbor , Maine , United States )
  • Author Disclosures:
    Atrayee Ray: DO NOT have relevant financial relationships | Mingyu Liang: No Answer | Sridhar Rao: DO NOT have relevant financial relationships | Rajan Pandey: No Answer | Cary Stelloh: No Answer | Pengyuan Liu: DO NOT have relevant financial relationships | Yong Liu: DO NOT have relevant financial relationships | Anne Kwitek: DO NOT have relevant financial relationships | Aron Geurts: No Answer | Allen Cowley: No Answer | Andrew Greene: No Answer
Meeting Info:

Scientific Sessions 2024

2024

Chicago, Illinois

Session Info:

Best of AHA Specialty Conferences: Hypertension 2024

Sunday, 11/17/2024 , 03:15PM - 04:15PM

Best of Specialty Conferences

More abstracts on this topic:
A CRISPR-Activation CROP-seq Screen Identifies HMGN1 as a Dosage-Sensitive Regulator of Heart Defects in Down Syndrome

Ranade Sanjeev, Mital Rahul, Boileau Ryan, Koback Frances, Padmanabhan Arun, Merriman Alexander, Wallace Langley, Nguyen Annie, Poulis Nikolaus, Gifford Casey, Pollard Katherine, Li Feiya, Srivastava Deepak, Whalen Sean, Angelo Pelonero, Ye Lin, Huang Yu, Brand Abigail, Nishino Tomohiro, Costa Mauro

A Novel CRISPR based Epigenetic Silencer Potently, Durably, and Safely Reduces LDLc in Non-Human Primates at Therapeutically Relevant Doses

Duncan-lewis Christopher, Narsineni Lokesh, Karmarkar Maitreyee, Li Yuexuan, Krupa Oleh, Bucher Simon, Sharma Neel, Chang Han, Schulwach Keith, Ripley-phipps Sterling, Tran Vanessa, Fernandes Jason, Goh Natalie, Deiter Fred, Reimer Kirsten, Mrak Anna, Eggers Michelle, Sze Christie, Mirotsou Maria, Oresic Bender Kristina, Bardai Farah, Denny Sarah, Charles Emeric, Khakoo Aarif, Oakes Benjamin, Keller Steven, Alcantara-lee Raniel, Santamaria Carlos, Bale Shyam Sundhar, Kozy Heather, Corbo Lana

More abstracts from these authors:
Genome-wide Maps of Human Kidney Proximal Tubules and Thick Ascending Limbs of Henle reveal an Enrichment for Human Blood Pressure Associated Polymorphisms

Ray Atrayee, Geurts Aron, Cowley Allen, Liang Mingyu, Greene Andrew, Rao Sridhar, Yang Chun, Stelloh Cary, Tutaj Monika, Liu Pengyuan, Liu Yong, Lin Chien-wei, Widlansky Michael, Kwitek Anne

Genome-wide Maps of Human Kidney Proximal Tubules and Thick Ascending Limbs of Henle reveal an Enrichment for Human Blood Pressure associated Polymorphisms

Ray Atrayee, Geurts Aron, Cowley Allen, Liang Mingyu, Greene Andrew, Rao Sridhar, Yang Chun, Stelloh Cary, Tutaj Monika, Liu Pengyuan, Liu Yong, Lin Chien-wei, Widlansky Michael, Kwitek Anne

You have to be authorized to contact abstract author. Please, Login
Not Available