Logo

American Heart Association

  157
  0


Final ID: Su4182

Biased Activation of RXFP1 signaling via ML290 Attenuates Experimental Pulmonary Hypertension

Abstract Body (Do not enter title and authors here): Background: Dysregulated smooth muscle cell (SMC) hypertrophy and proliferation contribute to vascular remodeling in pulmonary arterial hypertension (PAH). Relaxin-2 (RLN2), a peptide hormone known to exert potent vasodilator, anti-fibrotic, anti-apoptotic, and anti-inflammatory effects in diverse myogenic lineages, signals via G-protein coupled receptor (GPCR) Relaxin Family Peptide Receptor 1 (RXFP1). Therapeutic use of RLN2 has been limited by its short half-life and need for parenteral administration. ML290, an orally bioavailable small molecule allosteric agonist of human RXFP1, exhibits properties of biased GPCR signaling compared to RLN2.

Hypothesis: Biased modulation of relaxin-RXFP1 signaling via ML290 attenuates experimental PH.

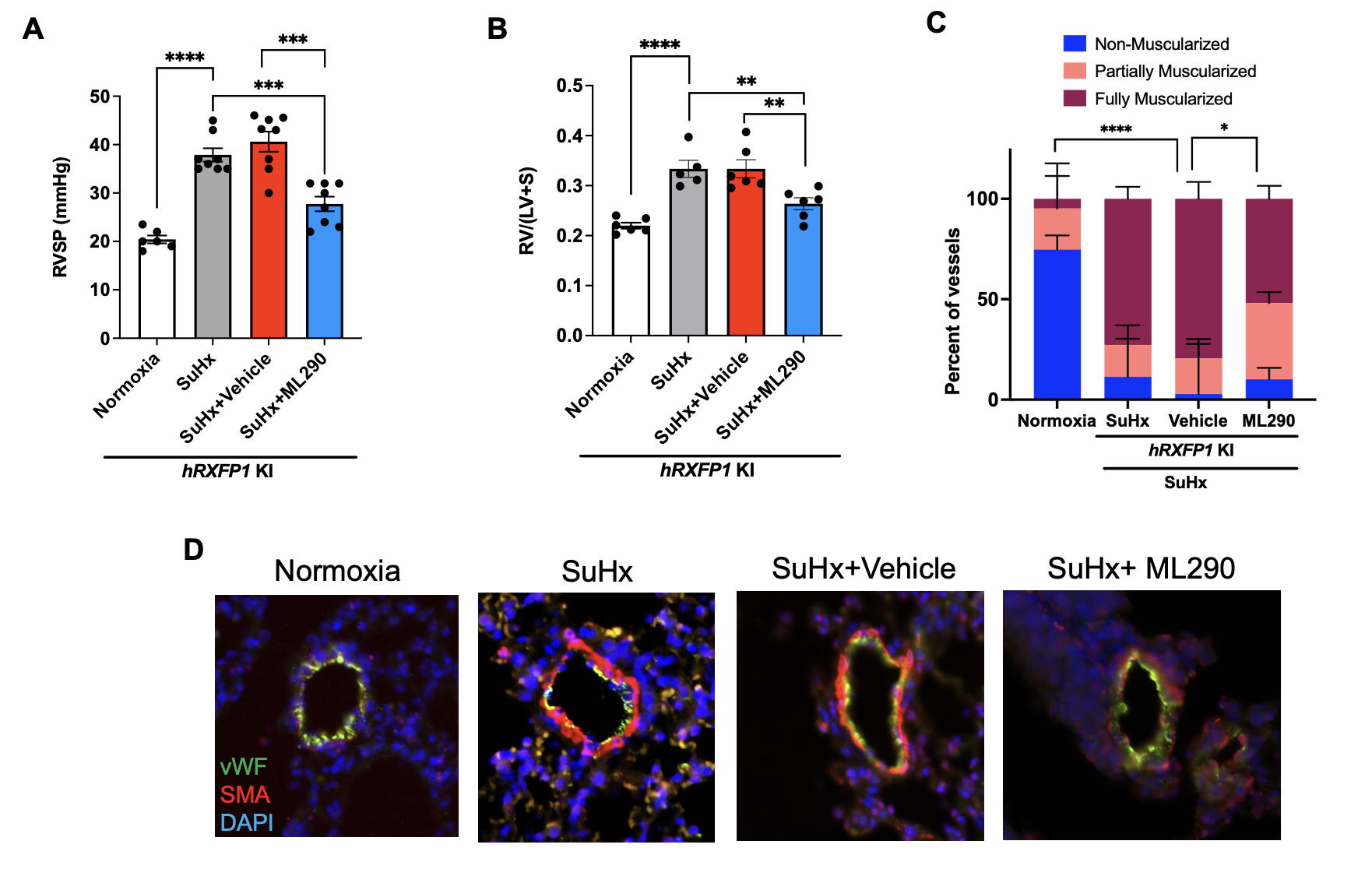
Methods and Results: RXFP1 expression was upregulated in the smooth muscle layer of lung sections from patients with PAH compared to controls. In human pulmonary artery SMCs (HPASMCs), RLN2 (100 ng/mL) and ML290 (10 mM) inhibited TGFβ-SMAD2/3 signaling, and inhibited myofibrogenic differentiation of HPASMCs, blocking TGFβ-mediated expression of αSMA, Calponin, Caldesmon, fibronectin and type 1 Collagen. Both RLN2 and ML290 inhibited serum-induced and PDGF-BB-induced migration of HPASMCs. TRUPATH BRET assays performed in HEK cells revealed ML290 to be less potent in activating Gαi3, GαoB, and GαS than RLN2, and that ML290 elicted partial cAMP and cGMP responses. In contrast to RLN2, ML290 did not recruit β-arrestin 1 and had diminished activation of β-arrestin 2. Continuous infusion of RLN2 did not improve experimental PH in several rodent models. In contrast, ML290 (10 mg/kg daily oral gavage) attenuated right ventricular systolic pressure, RV hypertrophy and muscularization in humanized RXFP1 knock-in (hRXFP1KI/KI) mice exposed to Sugen-hypoxia (SuHx). but not in WT or Rxfp1-/- mice, demonstrating specificity for human RXFP1.

Conclusions: ML290 exhibits biased GPCR-mediated signaling of RXFP1 in comparison to the native ligand RLN2. ML290 potently inhibits TGFb-mediated plasticity of vascular SMCs, and demonstrates efficacy in experimental PH in RXFP1 KI mice. The efficacy of ML290 in contrast to RLN2 in experimental PH may be related to its biased signaling, pharmacokinetics, or pharmacodynamics.
  • Sangam, Shreya  ( Massachusetts General Hospital , Boston , Massachusetts , United States )
  • Triantafyllou, Georgios  ( Brigham and Women's Hospital , Boston , Massachusetts , United States )
  • Pham, Uyen  ( Duke University Medical Center , Durham , North Carolina , United States )
  • Troncone, Luca  ( Massachusetts General Hospital, Harvard Medical School , Boston , Massachusetts , United States )
  • Yung, Lai-ming  ( Massachusetts General Hospital , Boston , Massachusetts , United States )
  • Chundi, Anand  ( Duke University Medical Center , Durham , North Carolina , United States )
  • Darbha, Srikrishna  ( Duke University Medical Center , Durham , North Carolina , United States )
  • Gipson, Gregory  ( Massachusetts General Hospital , Boston , Massachusetts , United States )
  • Rajesh, Shreyas  ( Massachusetts General Hospital , Boston , Massachusetts , United States )
  • Brackin, Riley  ( Massachusetts General Hospital , Boston , Massachusetts , United States )
  • Zeghibe, Ana  ( Massachusetts General Hospital , Boston , Massachusetts , United States )
  • Shin, Elizabeth  ( Massachusetts General Hospital , Boston , Massachusetts , United States )
  • Agoulnik, Irina  ( Florida International University , Miami , Florida , United States )
  • Marugan, Juan  ( NCATS , Rockville , Maryland , United States )
  • Agoulnik, Alexander  ( Florida International University , Miami , Florida , United States )
  • Rajagopal, Sudarshan  ( Duke University Medical Center , Durham , North Carolina , United States )
  • Yu, Paul  ( Massachusetts General Hospital , Boston , Massachusetts , United States )
  • Author Disclosures:
    Shreya Sangam: DO NOT have relevant financial relationships | Riley Brackin: DO NOT have relevant financial relationships | Ana Zeghibe: No Answer | Elizabeth Shin: DO NOT have relevant financial relationships | Irina Agoulnik: No Answer | Juan Marugan: DO NOT have relevant financial relationships | Alexander Agoulnik: No Answer | Sudarshan Rajagopal: DO have relevant financial relationships ; Consultant:APIE Therapeutics:Active (exists now) ; Consultant:Visterra:Active (exists now) ; Consultant:United Therapeutics:Active (exists now) ; Consultant:TotalCME:Active (exists now) ; Consultant:Polarean:Active (exists now) ; Consultant:Merck:Active (exists now) ; Consultant:Liquidia:Active (exists now) ; Consultant:Actelion:Active (exists now) ; Consultant:Insmed:Active (exists now) ; Consultant:Gossamer Bio:Active (exists now) ; Consultant:Altavant:Past (completed) | Paul Yu: No Answer | Georgios Triantafyllou: DO NOT have relevant financial relationships | Uyen Pham: No Answer | Luca Troncone: No Answer | Lai-Ming Yung: No Answer | Anand Chundi: DO NOT have relevant financial relationships | Srikrishna Darbha: No Answer | Gregory Gipson: No Answer | Shreyas Rajesh: DO NOT have relevant financial relationships
Meeting Info:

Scientific Sessions 2024

2024

Chicago, Illinois

Session Info:

When Cells and Molecules Go Bad: Molecular Mechanisms of Pulmonary Vascular Disease

Sunday, 11/17/2024 , 03:15PM - 04:15PM

Abstract Poster Session

More abstracts on this topic:
Biased small molecule RXFP1 agonists ameliorate experimental pulmonary hypertension and RV hypertrophy

Rajesh Shreyas, Agoulnik Alexander, Rajagopal Sudarshan, Yu Paul, Sangam Shreya, Triantafyllou Georgios, Pham Uyen, Troncone Luca, Gipson Gregory, Henderson Mark, Marugan Juan, Agoulnik Irina

Aging-Associate Peptide Medin Induces Proinflammatory Activation in Human Brain Vascular Smooth Muscle Cells

Karamanova Nina, Morrow Kaleb, Maerivoet Alana, Madine Jillian, Lozoya Maria, Weissig Volkmar, Li Ming, Migrino Raymond

More abstracts from these authors:
Combined BMP9 and BMP10 inhibition elicits Hereditary Hemorrhagic Telangiectasia (HHT)-like phenotypes in susceptible mice

Rajesh Shreyas, Gipson Gregory, Zeghibe Ana, Brackin Riley, Lees-shepherd John, Hatsell Sarah, Economides Aris, Yu Paul

Biased small molecule RXFP1 agonists ameliorate experimental pulmonary hypertension and RV hypertrophy

Rajesh Shreyas, Agoulnik Alexander, Rajagopal Sudarshan, Yu Paul, Sangam Shreya, Triantafyllou Georgios, Pham Uyen, Troncone Luca, Gipson Gregory, Henderson Mark, Marugan Juan, Agoulnik Irina

You have to be authorized to contact abstract author. Please, Login
Not Available