Logo

American Heart Association

  124
  0


Final ID: Su3064

Combining novel lipid biomarkers with deep learning algorithms to develop an initial non-invasive screening approach for ruling out obstructive coronary artery disease

Abstract Body (Do not enter title and authors here): Background:
A personalized, non-invasive assessment approach for evaluating the risk of obstructive coronary artery disease (CAD) is crucial for patients with an intermediate or low clinical likelihood of CAD before undergoing invasive coronary angiography (ICA). This method allows clinicians to effectively rule out the presence of obstructive CAD without the need for ICA or to determine if a referral for ICA is warranted. Emerging lipidomics biomarkers may be valuable in this process. However, technological challenges in detecting structurally similar lipids and the requirement for advanced computational tools have so far impeded the clinical application of lipidomics research.
Hypothesis:
Our study aims to develop an innovative non-invasive diagnostic test utilizing novel lipidomics biomarkers, potentially revolutionizing current risk classification schemes for CAD.
Methods:
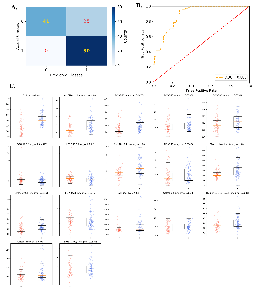
In this post-hoc analysis of the CorLipid trial (NCT04580173), we employed extreme gradient boosting (XGBoost) machine learning to assess the predictive power of a lipidomics panel for obstructive CAD risk. Liquid chromatography-mass spectrometry analyzed lipid profiles from 146 individuals undergoing ICA. SYNTAX Score (SS) was used to define obstructive CAD as SS>0 versus non-obstructive CAD (SS=0).
Results:
Of the 146 participants (25% female, mean age: 61 ±11 years old), 55% had obstructive CAD (SS>0). Lipidome changes [phosphatidylinositols, (lyso-)phosphatidylethanolamine, (lyso-)phosphatidylcholine, triglycerides, diglycerides, and sphingomyelins] were investigated to identify lipids potentially associated with the phenotype and complexity of CAD. Using this information, 290 quantified serum lipid species were utilized to develop an XGBoost algorithm with 17 serum biomarkers ( consisting of sphingolipids, glycerophospholipids, triacylglycerols, galectin-3, glucose, low-density lipoprotein, and lactate dehydrogenase) with very good discriminative ability [ROC AUC: 0.875 (95%CI: 0.867-0.883)], excellent sensitivity (100%) but moderate specificity (62.1%) for the prediction of obstructive CAD.
Conclusions:
These findings indicate that a deep-learning-based non-invasive diagnostic test, using lipidomics serum biomarkers, could reliably rule-out obstructive CAD without necessitating ICA. To enhance generalizability, these results should be validated in larger and similar cohorts. Further research, particularly leveraging machine learning, is promising for refining risk stratification.
  • Karagiannidis, Efstratios  ( General Hospital 'Hippokration' , Thessaloniki , Greece )
  • Gika, Helen  ( Biomic_AUTh , Thessaloniki , Greece )
  • Giannakoulas, George  ( AHEPA UNIVERSITY HOSPITAL , Thessaloniki , Greece )
  • Papazoglou, Andreas  ( Athens Naval Hospital , Athens , Greece )
  • Mouskeftara, Thomai  ( Biomic_AUTh , Thessaloniki , Greece )
  • Deda, Olia  ( Biomic_AUTh , Thessaloniki , Greece )
  • Liapikos, Theodoros  ( Biomic_AUTh , Thessaloniki , Greece )
  • Panteris, Eleftherios  ( Biomic_AUTh , Thessaloniki , Greece )
  • Fyntanidou, Barbara  ( AHEPA University Hospital , Thessaloniki , Greece )
  • Fragakis, Nikolaos  ( General Hospital 'Hippokration' , Thessaloniki , Greece )
  • Theodoridis, George  ( Biomic_AUTh , Thessaloniki , Greece )
  • Author Disclosures:
    EFSTRATIOS KARAGIANNIDIS: DO NOT have relevant financial relationships | Helen Gika: No Answer | George Giannakoulas: DO NOT have relevant financial relationships | Andreas Papazoglou: No Answer | Thomai Mouskeftara: No Answer | Olia Deda: DO NOT have relevant financial relationships | Theodoros Liapikos: No Answer | Eleftherios Panteris: DO NOT have relevant financial relationships | Barbara Fyntanidou: No Answer | Nikolaos Fragakis: No Answer | George Theodoridis: No Answer
Meeting Info:

Scientific Sessions 2024

2024

Chicago, Illinois

Session Info:

Seeing Beyond the Beat: Innovations in Cardiovascular Imaging and Risk Evaluation

Sunday, 11/17/2024 , 03:15PM - 04:15PM

Abstract Poster Session

More abstracts on this topic:
Accuracy Of Stroke Prediction Using The Predicting Risk Of CVD Events Equation Among Diverse Adults Of The Northern Manhattan Study

Mesa Robert, Veledar Emir, Levin Bonnie, Agudelo Christian, Elfassy Tali, Gardener Hannah, Rundek Tatjana, Brown Scott, Yang Eugene, Elkind Mitchell, Gutierrez Jose, Besser Lilah, Gutierrez Carolina

ABO Blood Type Modifies the Association Between Fiber Intake and Incident Cardiovascular Disease: The Role of Gut Microbiota and Circulating Metabolites

Jia Chengyong, Peters-samuelson Brandilyn, Yu Bing, Usyk Mykhaylo, Daviglus Martha, Burk Robert, Kaplan Robert, Qi Qibin

More abstracts from these authors:
Endothelial and microvascular dysfunction in adults with congenital heart disease: a systematic review and meta-analysis

Baroutidou Amalia, Dimitroulas Theodoros, Arvanitaki Alexandra, Grantza Triantafyllia, Otountzidis Nikolaos, Farmakis Ioannis, Kamperidis Vasileios, Ziakas Antonios, Giannakoulas George

You have to be authorized to contact abstract author. Please, Login
Not Available