Logo

American Heart Association

  142
  0


Final ID: MDP204

Comparative Proteomic Analysis of Myocarditis: COVID-19 mRNA Vaccination vs. Pre-Pandemic Viral Etiologies

Abstract Body (Do not enter title and authors here): Introduction: Myocarditis has been reported after mRNA-based COVID-19 vaccination, but the immune mechanisms remain unclear. This study aimed to identify the proteome-based immunopathogenesis of post-vaccination myocarditis compared to viral myocarditis in the pre-COVID-19 era.


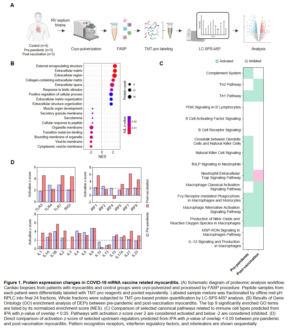
Methods: Proteomic analysis of right ventricle (RV) biopsy specimens was performed in myocarditis patients (pre-pandemic viral myocarditis: n=3, post-vaccination myocarditis: n=3) and controls (normal endomyocardial biopsy specimens of heart transplant recipients, n=4) using mass spectrometry. Differentially expressed proteins were analyzed with CIBERSORTx, Gene Ontology (GO) analysis, and Ingenuity Pathway Analysis (IPA). To examine the relationship between the SARS-CoV-2 spike protein and post-vaccination myocarditis, immunohistochemistry (IHC), mass spectrometry analysis of spike protein, and activation-induced marker (AIM) assay in T cells from RV samples were conducted.


Results: In the proteomic analysis, 6,861 proteins were identified. Post-vaccination myocarditis showed increased extracellular matrix formation and cardiac fibrosis. Both pre-pandemic and post-vaccination myocarditis had elevated pro-inflammatory cytokine activities. However, post-vaccination myocarditis exhibited higher expression of interferon-alpha (IFNα) and pattern recognition receptor activation, including TLR3 and TLR7. Pre-pandemic myocarditis showed higher activation of the complement system, neutrophils, and NK cells, whereas post-vaccination myocarditis showed increased Th2 cell activation and classical macrophage activation. Spike protein and related T-cell activation were not detected.


Conclusion: The immune activation in myocarditis after COVID-19 mRNA vaccination may be triggered by the mRNA in the vaccine via an IFNα-driven immune response, leading to autoimmune-like features. Further studies are necessary to validate whether these proteins correlate with clinical characteristics.
  • Jang, Eunsom  ( St. Vincent’s Hospital, CMC , Suwon , Korea (the Republic of) )
  • Kim, Euisoon  ( Seoul St. Mary's Hospital, CMC , Seoul , Korea (the Republic of) )
  • Jung, Mi-hyang  ( Seoul St. Mary's Hospital, CMC , Seoul , Korea (the Republic of) )
  • Kim, In-cheol  ( Keimyung University , Daegu , Korea (the Republic of) )
  • Kim, Jong-seo  ( Seoul National University , Seoul , Korea (the Republic of) )
  • Youn, Jong-chan  ( Seoul St. Mary's Hospital, CMC , Seoul , Korea (the Republic of) )
  • Author Disclosures:
    Eunsom Jang: DO NOT have relevant financial relationships | Euisoon Kim: No Answer | Mi-Hyang Jung: DO NOT have relevant financial relationships | In-Cheol Kim: No Answer | Jong-Seo Kim: No Answer | Jong-Chan Youn: DO NOT have relevant financial relationships
Meeting Info:

Scientific Sessions 2024

2024

Chicago, Illinois

Session Info:

COVID-19 and Heart Failure

Saturday, 11/16/2024 , 11:10AM - 12:35PM

Moderated Digital Poster Session

More abstracts on this topic:
A Potential Role for NKG2D, an NK cell receptor, in Accelerated CVD risk in African American Women Living in More Adverse Neighborhood Conditions: Data From the Step It Up Physical Activity Digital Health-Enabled, Community-Engaged Intervention

Baez Andrew, Andrews Marcus, Sandler Dana, Aquino Peterson Elizabeth, Sharda Sonal, Tolentino Katherine Joy, Lopez De Leon Shirley, Seo Jein Eleanor, Cintron Manuel, Pita Mario, Tarfa Hannatu, Baumer Yvonne, Reger Robert, Childs Richard, Powell-wiley Tiffany, Dave Ayushi, Saurabh Abhinav, Mendelsohnl Laurel, Chen Long, Igboko Muna, Wells Ayanna, Marah Marie

Altered inflammatory state and mitochondrial function identified by transcriptomics in paediatric congenital heart patients prior to surgical repair

Bartoli-leonard Francesca, Harris Amy, Caputo Massimo

You have to be authorized to contact abstract author. Please, Login
Not Available