Logo

American Heart Association

  174
  0


Final ID: Sa2003

Single-cell analysis on peripheral blood mononuclear cells reveals immunodeficiency in pediatric patients with conotruncal defects

Abstract Body (Do not enter title and authors here): Background
Congenital heart diseases (CHD) are the most common birth defects. Previous studies have revealed the susceptibility of CHD patients to immunodeficiency; however, the heterogeneity of immune cells landscape underlying CHD patients remains poorly understood.
Research question
Are peripheral blood mononuclear cells dysregulated in pediatric CHD patients?
Aims
We aimed to investigate the landscape of peripheral blood mononuclear cells in CHD patients with conotruncal defects by comparison against healthy controls.
Methods
Peripheral blood samples were collected in 5 patients with conotruncal defects and 3 healthy children. We conducted single-cell transcriptome analysis on peripheral blood mononuclear cells from these samples.
Results
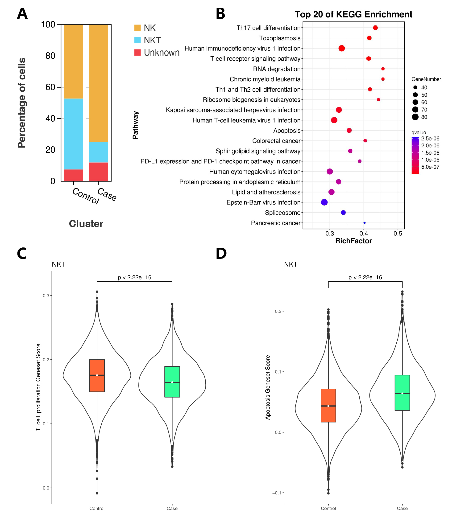
The scheme of whole study was shown in Figure 1A. A total of 44,530 cells were identified after quality-control, clustered into 8 groups, and annotated with canonical PBMC markers (Figure 1B). Compared with healthy controls, patients were characterized with a prominent decrease in natural killer T (NKT) cells and an increased proportion of monocytes were observed (Figure 1C). Zooming into NK-like cells confirmed a significant contribution of NKT cells in difference between groups, whilst other types were similar in both groups (Figure 2A). The differentially expressed gene in NKT were enriched in pathway involving T helper cells differentiation, signal transduction and regulation (Figure 2B). Furthermore, NKT in patients showed a significantly lower proliferation score in contrast with a higher apoptosis score (Figure 2C & D). Although monocytes in patients were more in quantity, the composition of CD14+ and CD16+ subtypes were comparable between groups (Figure 3A). Concordantly, apoptosis score of monocytes were similar. However, the T cell proliferation score was lower in case group (Figure 3B & C). In addition, CD14+ and CD16+ monocytes both showed distinct transcriptome between groups and the differentially expressed genes were prevalently enriched in inflammation-related pathways (Figure 3D & E).
Conclusion
Single-cell analysis revealed a dysregulated PBMC landscape in pediatric patients with conotruncal defects, exhibiting a prominent decrease in NKT population and an increased proportion of monocytes. Transcriptome analysis further indicated a less mature immune phenotype in NKT and monocytes differentiation. Future study is warranted to further investigate the roles of these cells on immunoregulation in these patients.
  • He, Qiyu  ( Fuwai hospital , Beijing , China )
  • Wang, Peng  ( Fuwai Hospital , Beijing , China )
  • Shen, Huayan  ( Center of Laboratory Medicine, State Key Laboratory of Cardiovascular Disease, Beijing Key Laboratory for Molecular Diagnostics of Cardiovascular Diseases, Fuwai Hospital, Chinese Academy of Medical Sciences & Peking Union Medical College/National Center for Cardiovascular Diseases, Beijing 100037, China. , Beijing , China )
  • Li, Shoujun  ( Fuwai Hospital , Beijing , China )
  • Author Disclosures:
    Qiyu He: DO NOT have relevant financial relationships | Peng Wang: DO NOT have relevant financial relationships | Huayan Shen: DO NOT have relevant financial relationships | Shoujun Li: DO NOT have relevant financial relationships
Meeting Info:

Scientific Sessions 2024

2024

Chicago, Illinois

Session Info:

Basic Science Related to Pediatric Heart Disease

Saturday, 11/16/2024 , 10:30AM - 11:30AM

Abstract Poster Session

More abstracts on this topic:
A Tale of Two Surgeries: Single Stage Versus Two Staged Approach to Creating an Ovine Model of Fontan Palliation

Kievert Jennifer, Morrison Adrienne, Nelson Kirsten, Heuer Eric, Shinoka Toshiharu, Breuer Christopher, Carrillo Sergio Alejandro, Kelly John, Spiess Joshua, Deshetler Cameron, Yuhara Satoshi, Watanabe Tatsuya, Jimenez Michael, Naguib Aymen, Mckee Christopher, Yates Andrew

4D Cardiac Magnetic Resonance Identifies Differences in Regional Strain Patterns Among Pediatric Heart Transplant Patients with Acute Rejection or Cardiac Allograft Vasculopathy

Henderson Christopher, Starnes Joseph, Samyn Margaret, Damon Bruce, Hernandez Lazaro, Goergen Craig, Soslow Jonathan, Prado Marco Aurélio, Earl Conner, Georgedurrett Kristen, Lee Simon, Nandi Deipanjan, Chan Kak-chen, Shugh Svetlana, Kikano Sandra

You have to be authorized to contact abstract author. Please, Login
Not Available