Logo

American Heart Association

  102
  0


Final ID: Su2053

Neurocognitive and vascular dysfunction in a murine model of atrial fibrillation is attenuated by mitochondrial catalase

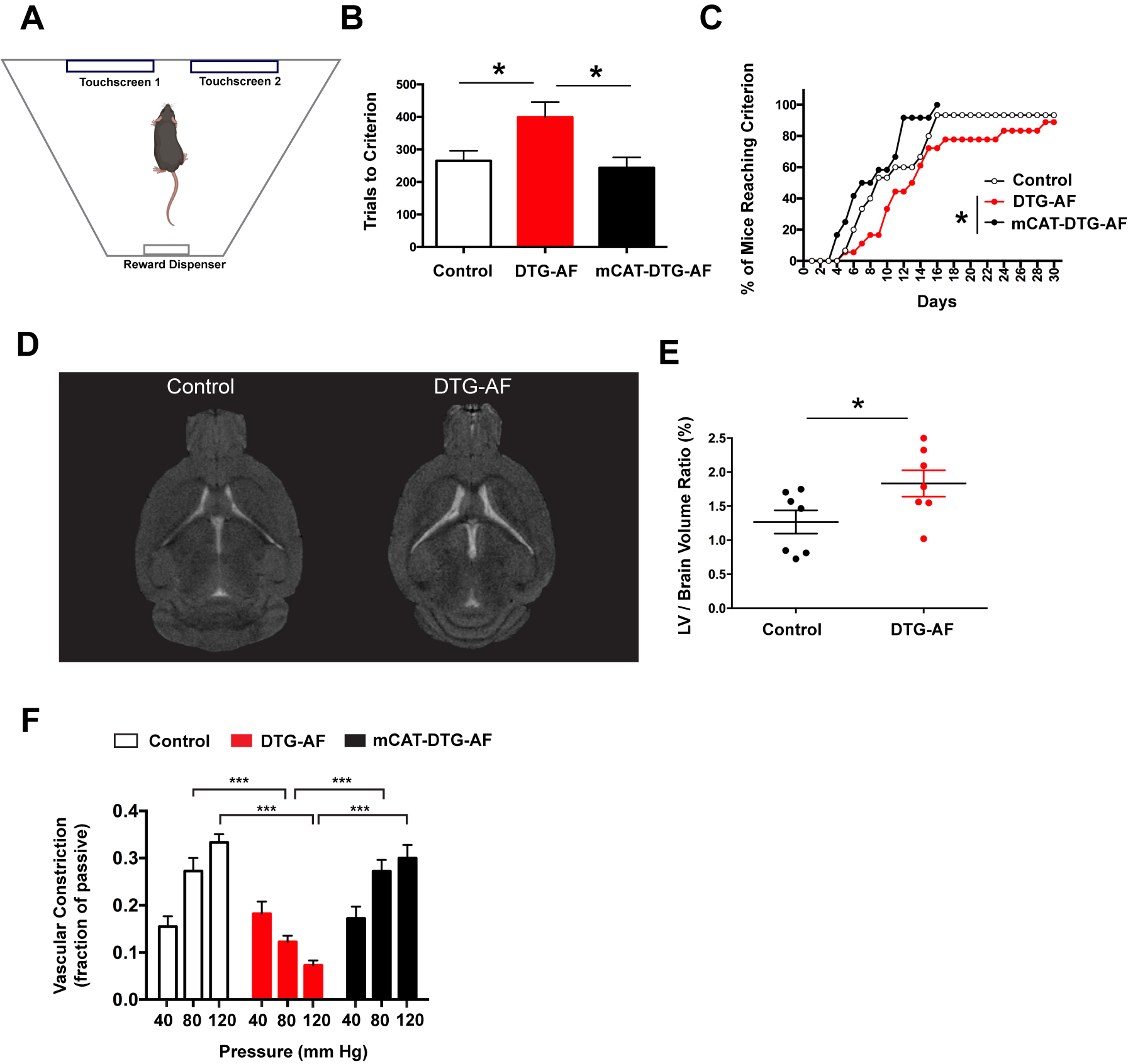
Abstract Body (Do not enter title and authors here): Background: Atrial fibrillation (AF) increases the risk of cognitive decline and dementia independent of stroke or comorbidities. However, the mechanism is poorly understood and there is no animal model studying the effects of persistent AF on the brain.

Objectives: We studied a genetic mouse model with spontaneous and persistent AF to assess cognitive performance, brain structure, and vascular function and to investigate if expression of mitochondrial catalase can improve these deficits in AF mice.

Methods: We have previously established a double transgenic mouse model expressing modified human Na+ channel SCN5A with spontaneous prolonged AF (DTG-AF mice). We have shown DTG-AF-mCAT mice expressing mitochondrial catalase (mCAT) have greatly reduced AF burden. We used the automated touchscreen test to assess visual discrimination and learning. Selection of the correct stimulus between two screens results in a reward. Number of trials and time to achieve a performance criterion of 80% correct was compared between control (n=15), DTG-AF (n=18), and DTG-AF-mCAT mice (n=12) via one-way ANOVA and Mantel-Cox test respectively. Brain imaging was performed with T2-weighted MRI on control (n=7) and DTG-AF (n=7) mice. Vascular function was assessed by measuring myogenic tone of cannulated third order mesenteric arteries ex-vivo (n = 9, 9, 9 vessels). * p<0.05, *** p< 0.001.

Results: DTG-AF mice show significantly impaired visual learning on the touchscreen test, requiring greater trials to reach performance criterion than control mice (mean difference 133.6 ± 53.8). Brain MRI did not reveal microinfarcts but demonstrated increased lateral ventricle size in DTG-AF mice suggestive of ventriculomegaly (1.83 ± 0.19 vs 1.27 ± 0.17). Mesenteric resistance arteries in DTG-AF mice demonstrated loss of myogenic tone with increasing intraluminal pressure. Importantly, reducing AF burden with mitochondrial catalase significantly improved touchscreen test performance and restored myogenic tone.

Conclusion: DTG-AF mice model the neurocognitive dysfunction seen in AF and display loss of myogenic tone and vascular dysfunction which may be the cause of altered cerebral autoregulation. Reducing mitochondrial ROS is sufficient to improve cognitive performance and reverse vascular dysfunction.
  • Guttipatti, Pavithran  ( COLUMBIA UNIVERSITY , New York , New York , United States )
  • Ji, Ruiping  ( COLUMBIA UNIVERSITY , New York , New York , United States )
  • Saadallah, Najla  ( COLUMBIA UNIVERSITY , New York , New York , United States )
  • Avula, Uma Mahesh  ( COLUMBIA UNIVERSITY , New York , New York , United States )
  • Dasrat, Parmanand  ( COLUMBIA UNIVERSITY , New York , New York , United States )
  • Parsons, Samantha  ( COLUMBIA UNIVERSITY , New York , New York , United States )
  • Wan, Elaine  ( COLUMBIA UNIVERSITY , New York , New York , United States )
  • Author Disclosures:
    Pavithran Guttipatti: DO NOT have relevant financial relationships | Ruiping Ji: DO NOT have relevant financial relationships | Najla Saadallah: DO NOT have relevant financial relationships | Uma Mahesh Avula: No Answer | Parmanand Dasrat: No Answer | Samantha Parsons: No Answer | Elaine Wan: DO have relevant financial relationships ; Consultant:Boston Scientific:Active (exists now) ; Consultant:Medtronic:Past (completed) ; Speaker:Sanofi:Past (completed) ; Speaker:ZOLL:Past (completed) ; Consultant:Abbott:Past (completed)
Meeting Info:

Scientific Sessions 2024

2024

Chicago, Illinois

Session Info:

Pediatric Cardiology Potpourri Posters 2

Sunday, 11/17/2024 , 03:15PM - 04:15PM

Abstract Poster Session

More abstracts on this topic:
Association between Age and the Change in Cognition after Stroke- A Pooled Cohort Analysis of ARIC, REGARDS, and FOS

Springer Mellanie, Gottesman Rebecca, Hayward Rodney, Howard Virginia, Koton Silvia, Lazar Ronald, Sussman Jeremy, Ye Wen, Levine Deborah, Chen Bingxin, Whitney Rachael, Briceno Emily, Gross Alden, Aparicio Hugo, Beiser Alexa, Burke James, Giordani Bruno

Association Between Pre-Stroke Cardiovascular Risk with Post-Stroke Cognitive Decline and Dementia: A Pooled Analysis of Four Cohort Studies

Levine Deborah, Howard Virginia, Aparicio Hugo, Beiser Alexa, Elkind Mitchell, Gottesman Rebecca, Pendlebury Sarah, Kollipara Adam, Cushman Mary, Fohner Alison, Koton Silvia, Hsu Wan-ling, Longstreth W, Lopez Oscar, Seshadri Sudha, Springer Mellanie, Hayward Rodney, Ye Wen, Whitney Rachael, Sussman Jeremy, Briceno Emily, Gross Alden, Giordani Bruno, Lazar Ronald

You have to be authorized to contact abstract author. Please, Login
Not Available