Logo

American Heart Association

  124
  0


Final ID: MDP782

Epigenetic Activation of Endothelial to Mesenchymal Transition Links Endothelial Dysfunction to Atrial Fibrillation in Lamin A/C Cardiomyopathy

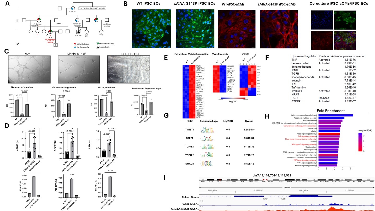
Abstract Body (Do not enter title and authors here): Introduction: Accumulating evidence supports a bidirectional association between atrial fibrillation (AF), and endothelial cell (EC) dysfunction; however, the underlying mechanisms remain elusive. Variants in LMNA, which encodes the nuclear envelope protein Lamin A/C, have been linked with AF. It is known that LMNA variants can cause atherosclerotic changes in blood vessels and increase the risk for stroke, however, it remains unclear if endothelial dysfunction creates an arrhythmogenic substrate for AF in the atria.
Hypothesis: LMNA-S143P mutation induces endothelial to mesenchymal transition (EndMT) in ECs which creates an arrhythmogenic substrate for AF by extracellular matrix (ECM) and ion channel remodeling.
Methods: We generated and co-cultured human induced pluripotent stem cell-derived endothelial cells (hiPSC-ECs) and atrial cardiomyocytes (hiPSC-aCMs) from a large family harboring a pathogenic LMNA-S143P mutation (Fig. A-B) and performed functional characterization by an angiogenesis assay. Analysis of action potential duration (APD) (Fig. B) was performed by optical voltage mapping. Transcriptomic and epigenetic analysis was performed by RNA-sequencing and assay for transposase accessible chromatin and sequencing (ATAC-seq).
Results: LMNA-S143P hiPSC-ECs show hallmarks of EC dysfunction with reduced angiogenesis (Fig. C), gene expression signature of EndMT, upregulation of ECM remodeling genes and downregulation of endothelial genes (Fig. E). Upstream regulator analysis identified TWIST-1 as a driver of EndMT (Fig. F). ATAC-seq showed increased open chromatin at genes related to EndMT and identified TWIST-1 as one of the most significantly enriched transcription factors (Fig. G-I). Upregulated ATAC peaks were associated with inflammation and fibrosis pathways (Fig. H). Co-culture of LMNA-S143P hiPSC-ECs with wild-type hiPSC-aCMs induced APD heterogeneity (SD=0.03, 0.2, 0.01 for WT, LMNA-S143P, CRISPR-GC respectively, p<0.05, n=6) (Fig. D). These changes were rescued by the CRSIPR-GC hiPSC-ECs.
Conclusion: Our results suggest that epigenetic-driven EndMT due to a LMNA-S143P mutation promotes inflammatory and fibrotic remodeling in the atria and we identified TWIST1 as a potential therapeutic target.
  • Owais, Asia  ( University of Illinois Chicago , Illinois , Illinois , United States )
  • Maienschein-cline, Mark  ( University of Illinois at Chicago , Chicago , Illinois , United States )
  • Ong, Sang  ( University of Illinois at Chicago , Chicago , Illinois , United States )
  • Darbar, Dawood  ( University of Illinois at Chicago , Chicago , Illinois , United States )
  • Chen, Hanna  ( University of Illinois at Chicago , Chicago , Illinois , United States )
  • Barney, Miles  ( University of Illinois at Chicago , Chicago , Illinois , United States )
  • Sridhar, Arvind  ( University of Illinois at Chicago , Chicago , Illinois , United States )
  • Baskaran, Abhinaya  ( University of Illinois at Chicago , Chicago , Illinois , United States )
  • Kortan, Elif  ( University of Illinois at Chicago , Chicago , Illinois , United States )
  • Desantiago, Jaime  ( University of Illinois Chicago , Chicago , Illinois , United States )
  • Arif, Mahmud  ( University of Illinois at Chicago , Chicago , Illinois , United States )
  • Islam, Abul  ( University of Illinois at Chicago , Chicago , Illinois , United States )
  • Author Disclosures:
    Asia Owais: DO NOT have relevant financial relationships | Mark Maienschein-Cline: DO NOT have relevant financial relationships | Sang Ong: No Answer | Dawood Darbar: DO NOT have relevant financial relationships | Hanna Chen: DO NOT have relevant financial relationships | Miles Barney: DO NOT have relevant financial relationships | Arvind Sridhar: DO NOT have relevant financial relationships | Abhinaya Baskaran: DO NOT have relevant financial relationships | Elif Kortan: DO NOT have relevant financial relationships | Jaime DeSantiago: DO NOT have relevant financial relationships | Mahmud Arif: DO NOT have relevant financial relationships | Abul Islam: No Answer
Meeting Info:

Scientific Sessions 2024

2024

Chicago, Illinois

Session Info:

Cardiac Damage and Complications

Sunday, 11/17/2024 , 03:15PM - 04:30PM

Moderated Digital Poster Session

More abstracts on this topic:
A human cardiomyocyte model of CD36 haploinsufficiency uncovers fatty acid oxidation deficits driving dilated cardiomyopathy

Al Sayed Zeina, Klattenhoff Carla, Aragam Krishna, Ellinor Patrick, Willcox Jon, Zheng Alice, Koledova Vera, Srivastava Salil, Yin Xiaofei, Chaffin Mark, Rigaud Vagner, Kovacs-bogdan Erika

A Beta Tubulin Mutation Suppresses Arrhythmias and Improves Connexin 43 Localization in Heart of Duchenne Muscular Dystrophy Mice

Zhou Delong, Liu Tong, Yehia Ghassan, Romanienko Peter, Rodney George, Wehrens Xander, Lampe Paul, Gourdie Robert, Xie Lai-hua, Fraidenraich Diego, Nouet Julie, Mesa Elam, Yegneshwaran Vasisht, Geukgeuzian Geovanni, Adibemma Ifeanyichukwu, Nandakumar Swetha, Ramirez Edwin, Li Hong

More abstracts from these authors:
Genetic Mouse Models of Obesity may provide mechanistic insights into atrial myopathy and atrial fibrillation: Insights from Mc4r-KO Mice

Sridhar Arvind, Darbar Dawood, Desantiago Jaime, Arif Mahmud, Owais Asia, Barney Miles, Chen Hanna, Baskaran Abhinaya, Hong Liang, Mccauley Mark

Activation of the Wnt Signaling Pathway Links Atrial Myopathy to Atrial Fibrillation in Lamin A/C Heart Disease

Owais Asia, Chen Hanna, Chen Yining, Sridhar Arvind, Barney Miles, Baskaran Abhinaya, Desantiago Jaime, Arif Mahmud, Darbar Dawood

You have to be authorized to contact abstract author. Please, Login
Not Available