Logo

American Heart Association

  134
  0


Final ID: MDP1295

The plasma cell-free transcriptome non-invasively profiles the immune response and myocardial damage in immune checkpoint inhibitor-induced myocarditis.

Abstract Body (Do not enter title and authors here): Introduction
Immune checkpoint inhibitor-induced myocarditis (ICI-m) is a severe complication of cancer immunotherapy, marked by cardiac inflammation. Despite its high mortality rate, diagnosing ICI-m remains challenging due to the lack of sensitive and non-invasive diagnostic modalities. Plasma cell-free mRNA (cf-mRNA) has recently been highlighted as a promising tool for non-invasive tissue profiling.

Hypothesis
The plasma cf-mRNA profile contains disease-specific immune and tissue transcriptomic signatures of ICI-m that can be leveraged for disease-specific precision diagnostics.

Aims
To establish and validate a novel cf-mRNA bench and bioinformatic pipeline for noninvasive profiling of the immune and tissue landscape of patients with ICI-m.

Methods
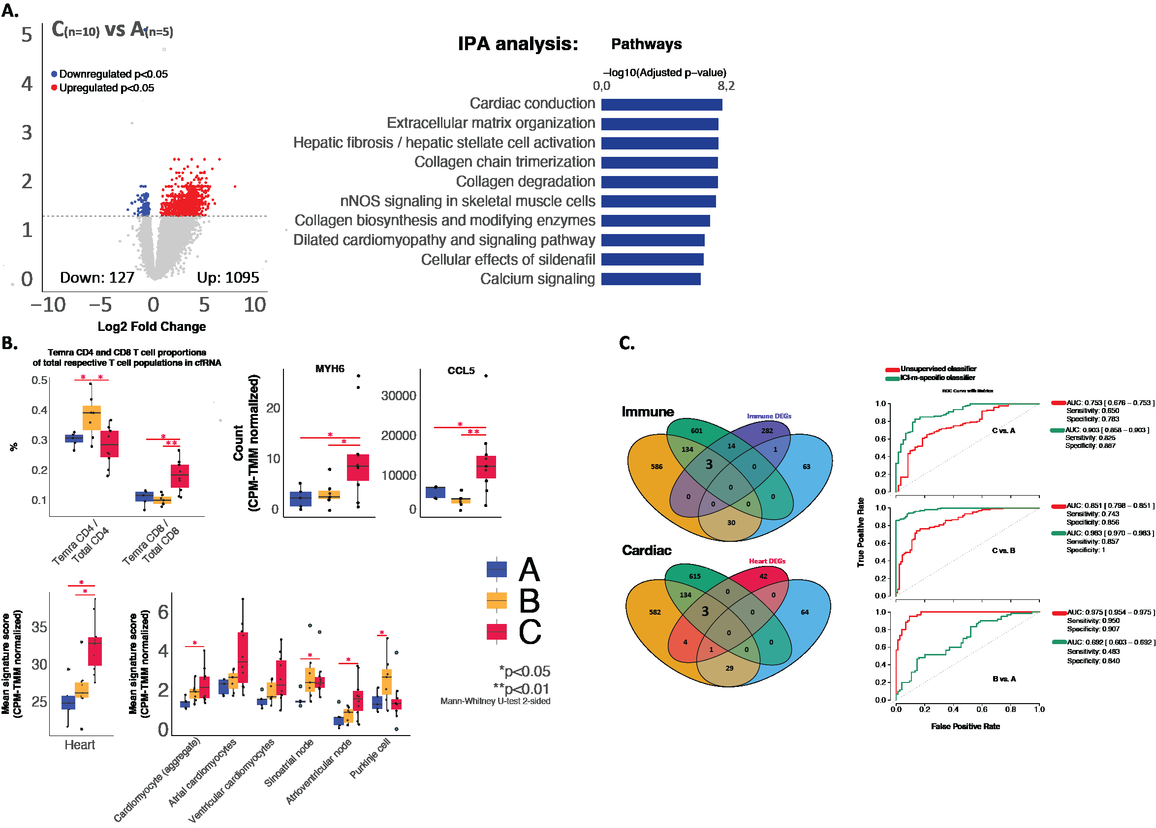
We isolated, DNase-treated, and sequenced bulk cfRNA from frozen plasma of patients with ICI-treated cancer patients with no autoimmunity (group A, n=5), extracardiac autoimmunity (group B, n=7), and ICI-m with or without extracardiac autoimmunity (group C, n=10). Publicly available healthy control cfRNA was downloaded (n=30) as external controls. We used cell type-specific gene panels curated from single-cell RNA-sequencing datasets of circulating immune cells and cardiac cells for cellular deconvolution of the cf-mRNA. Signature scores of the sum of the counts of each cell type-specific gene were used to compare cell type contributions between patient groups.

Results
Cancer and inflammatory gene pathways were significantly enriched in the cf-mRNA of all ICI-treated cancer patients. Cardiac pathways and conduction genes were significantly enriched in group C vs. A and B patients. Signature scores of Temra CD8+ T cells and cardiomyocytes, and gene expression of CCL5 and MYH6 were elevated in group C patients. Our custom ICI-m classifier containing 3 cardiac- and 3 immune cell-specific genes differentiated group C from A (AUC 0.903, 95% CI 0.858-0.903) and B patients (AUC 0.983, 95% CI 0.970-0.983) effectively, outperforming a diagnostic classifier obtained from unsupervised feature selection from all differentially expressed genes.

Conclusions
Using our novel plasma cf-mRNA platform, we developed a diagnostic classifier that captures the disease-specific immune and tissue transcriptomic signatures of ICI-m, highlighting the advantages of this disease-specific approach over conventional biomarker discovery, and demonstrating the broader implications of the platform for the field of precision diagnostics.
  • Raissadati, Alireza  ( Lucile Packard Children's Hospital , Mountain View , California , United States )
  • Wu, Sean  ( Stanford Cardiovascular Institute , Stanford , California , United States )
  • Zhou, Xuanyu  ( Stanford Cardiovascular Institute , Stanford , California , United States )
  • Chou, Harrison  ( Stanford University , Palo Alto , California , United States )
  • Huang, Yuhsin  ( Stanford Cardiovascular Institute , Stanford , California , United States )
  • Hernandez, Arturo  ( Stanford Cardiovascular Institute , Stanford , California , United States )
  • Loa, Sharon  ( Stanford Cardiovascular Institute , Stanford , California , United States )
  • Xu, Anne  ( Stanford Cardiovascular Institute , Stanford , California , United States )
  • Sun, Yin  ( Stanford Cardiovascular Institute , Stanford , California , United States )
  • Zhu, Han  ( Stanford Cardiovascular Institute , Stanford , California , United States )
  • Author Disclosures:
    Alireza Raissadati: DO NOT have relevant financial relationships | Sean Wu: DO NOT have relevant financial relationships | Xuanyu Zhou: DO NOT have relevant financial relationships | Harrison Chou: No Answer | Yuhsin Huang: No Answer | Arturo Hernandez: No Answer | Sharon Loa: No Answer | Anne Xu: No Answer | Yin Sun: DO NOT have relevant financial relationships | Han Zhu: DO NOT have relevant financial relationships
Meeting Info:

Scientific Sessions 2024

2024

Chicago, Illinois

Session Info:

High-Throughput Omics Linking Molecules to Patients to Populations

Monday, 11/18/2024 , 09:30AM - 10:45AM

Moderated Digital Poster Session

More abstracts on this topic:
A Potential Role for NKG2D, an NK cell receptor, in Accelerated CVD risk in African American Women Living in More Adverse Neighborhood Conditions: Data From the Step It Up Physical Activity Digital Health-Enabled, Community-Engaged Intervention

Baez Andrew, Andrews Marcus, Sandler Dana, Aquino Peterson Elizabeth, Sharda Sonal, Tolentino Katherine Joy, Lopez De Leon Shirley, Seo Jein Eleanor, Cintron Manuel, Pita Mario, Tarfa Hannatu, Baumer Yvonne, Reger Robert, Childs Richard, Powell-wiley Tiffany, Dave Ayushi, Saurabh Abhinav, Mendelsohnl Laurel, Chen Long, Igboko Muna, Wells Ayanna, Marah Marie

ADC-based Infarct Density – Validating a Novel Imaging Biomarker of Functional Outcome after Endovascular Thrombectomy

Favilla Christopher, Bonkhoff Anna, Rost Natalia, Messe Steven, Regenhardt Robert, Denny Braden, Simonsen Claus, Shakibajahromi Banafsheh, Patel Aman, Leslie-mazwi Thabele, Dmytriw Adam, Schirmer Markus

More abstracts from these authors:
A meta-analysis of RNA sequencing data to characterize immune cell activation among patients with cardiac sarcoidosis

Banga Natasha, Huang Yuhsin, Chou Harrison, Vitale Maria Rosaria, Baker Matthew, Witteles Ronald, Zhu Han

CXCR3: A Tumor-Conscious Target to Treat Immunotherapy-Induced Myocarditis

Sun Yin, Huang Yuhsin, Chou Harrison, Vitale Maria Rosaria, Lin Zachary, Zhu Han

You have to be authorized to contact abstract author. Please, Login
Not Available