Logo

American Heart Association

  119
  0


Final ID: Sa1018

Single-cell Atlas of Human Epicardial Adipose Tissue Reveals Aging IL4R+ Naive B cell Contributing To Atrial Fibrillation

Abstract Body (Do not enter title and authors here): BACKGROUND: Numerous recent evidence suggested a role of epicardial adipose tissue (EAT), the visceral fat depot of the heart, in the development of Atrial Fibrillation (AF). However, the cellular and molecular mechanisms underlying the association remain elusive.

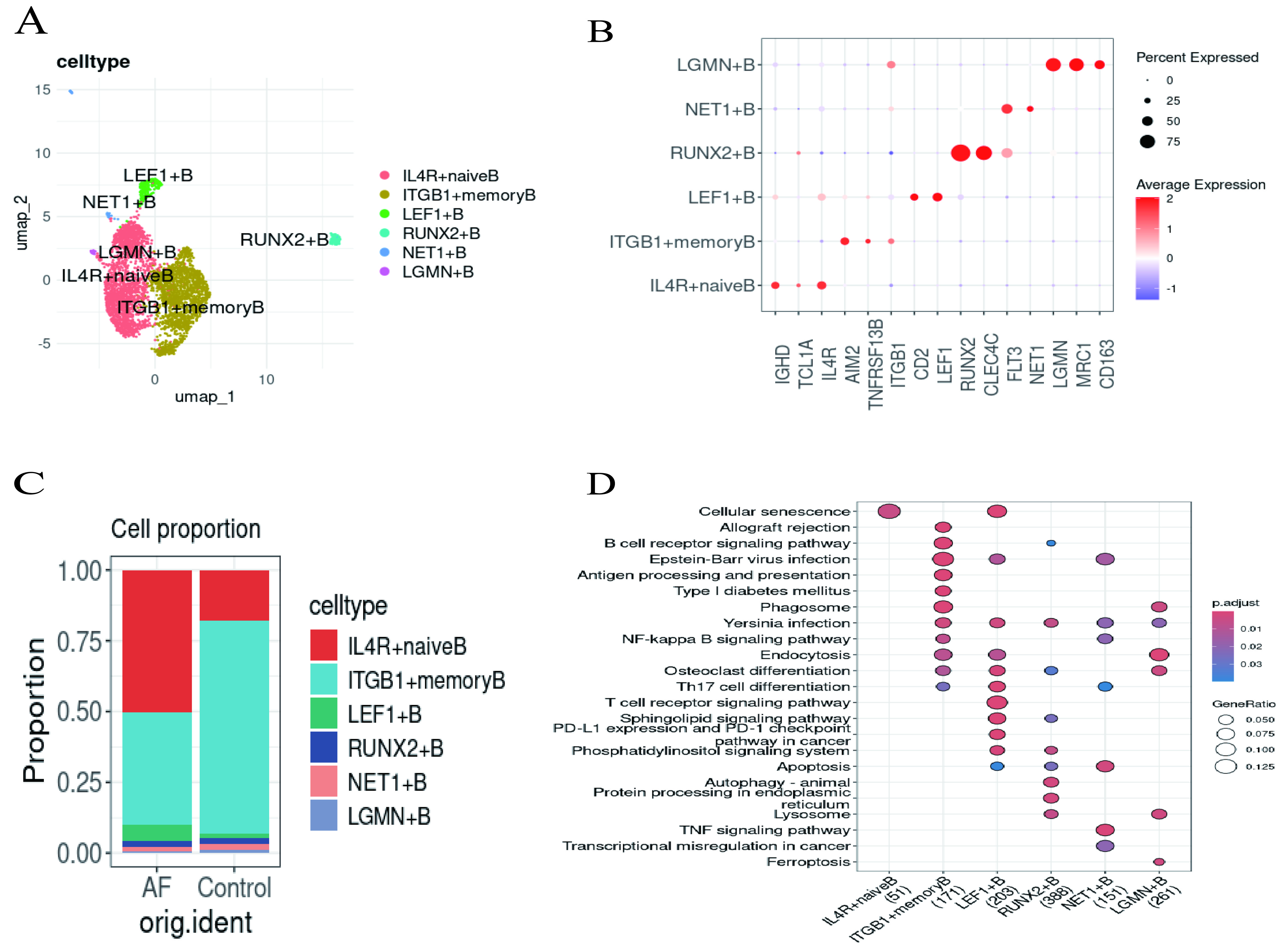
METHODS: We performed single-nucleus RNA sequencing on eleven EAT samples collected from 2 groups of subjects: patients with nonvalvular AF undergoing coronary bypass surgery for severe CAD (n=7), and a control group of patients without concomitant AF (n=4). Comparative analyses were performed between the groups, including cellular compositional analysis, cell type–resolved transcriptomic changes, and functional analysis.

RESULTS: Unsupervised clustering of 92734 nuclei identified 11 clusters, encompassing all known cell types in the adipose tissue. Pseudobulk differential expression analysis between the AF and control groups revealed pronounced differences in a select subset of genes located on the X and Y chromosomes, including XIST and TSIX. Subsequent pathway analysis identified that the most significantly impacted pathways were those associated with immune cell functions. Meanwhile, differences in cellular composition and transcriptomic profiles, particularly concerning B cells, were observed between normal and AF conditions, highlighting distinct immune cell dynamics. Comparison of pathways across different B cell states revealed the enrichment of distinct pathways within each state, including those involved in cellular senescence, antigen processing and presentation, and programmed cell death signatures. Notably, aging IL4R+naive B cell and inflammatory ITGB1+memory B cell were identified as important regulators potentially involved in functional changes of EAT and AF pathogenesis.

CONCLUSIONS: We built a complete single-nucleus transcriptomic atlas of human EAT in normal and AF conditions. Our study lays the foundation for developing novel therapeutic strategies for treating AF by targeting and modifying B cell functions within EAT.
  • Huang, Shengkang  ( Fuwai hospital , Beijing , China )
  • Yang, Ziang  ( Fuwai hospital , Beijing , China )
  • Fang, Chenglong  ( Fuwai hospital , Beijing , China )
  • Zhao, Wei  ( Fuwai hospital , Beijing , China )
  • Feng, Wei  ( Fuwai hospital , Beijing , China )
  • Author Disclosures:
    Shengkang Huang: DO NOT have relevant financial relationships | Ziang Yang: No Answer | Chenglong Fang: No Answer | Wei Zhao: No Answer | Wei Feng: No Answer
Meeting Info:

Scientific Sessions 2024

2024

Chicago, Illinois

Session Info:

Phenotypic Profiling of Cardiovascular Dysfunction

Saturday, 11/16/2024 , 10:30AM - 11:30AM

Abstract Poster Session

More abstracts on this topic:
Association of Epicardial Adipose Tissue with Lipomatous Metaplasia and Ventricular Tachycardia Recurrence Following Ablation in Patients with Non-Ischemic Cardiomyopathy

Xu Lingyu, Liao Ting-wei Ernie, Callans David, Marchlinski Francis, Witschey Walter, Desjardins Benoit, Nazarian Saman

Analysis of First Morning Urine Transcriptomes in Normotensive and Hypertensive Patients Identify Upregulated Inflammatory and Signaling Pathways Associated with Hypertension

Umanath Kausik, Ortiz Pablo, Sohaney Ryann, Atchison Douglas, Abraham Emmy, Meng Ze, She Ruicong, Adrianto Indra, Levin Albert, Wu Andrew

You have to be authorized to contact abstract author. Please, Login
Not Available